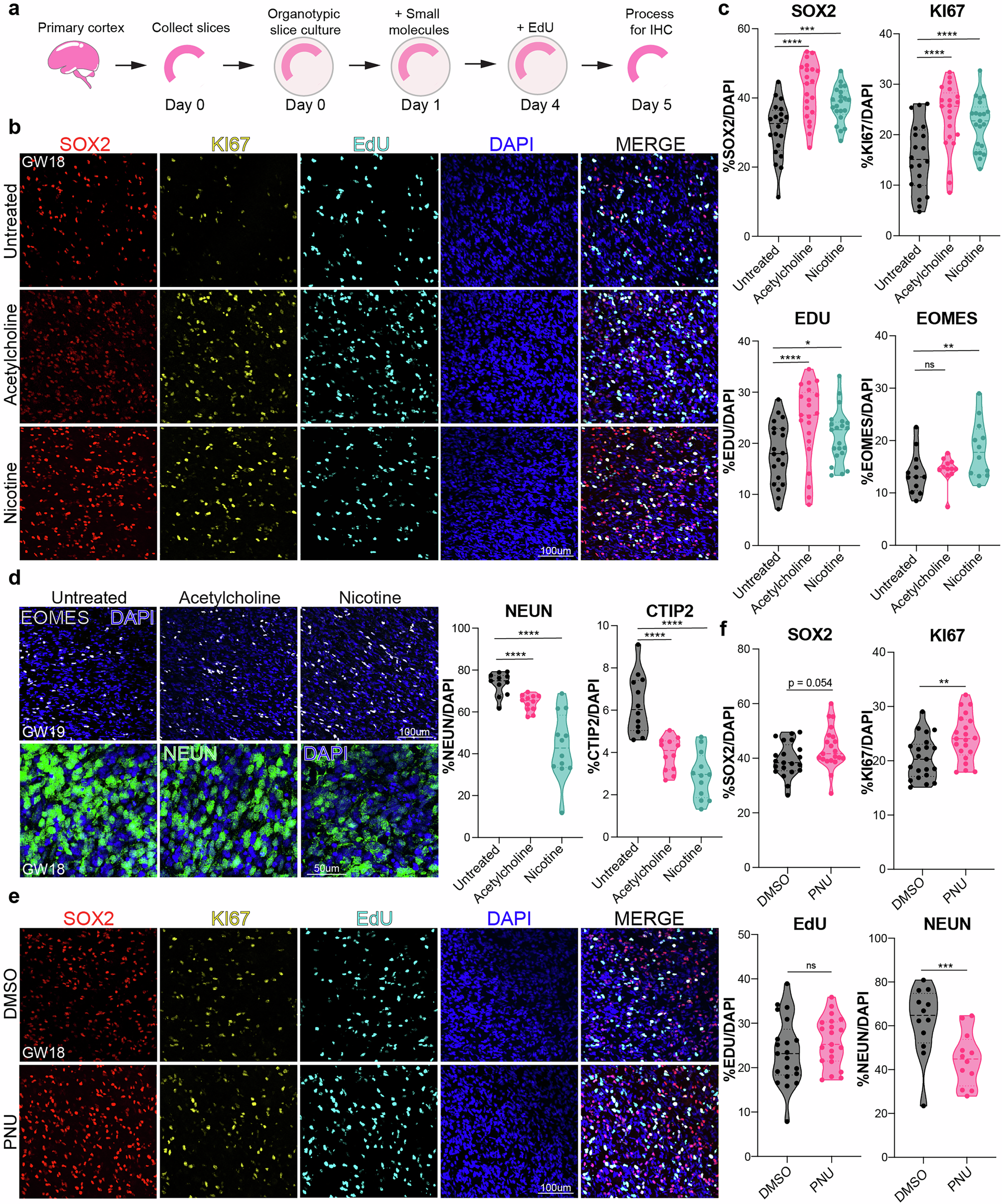
Fig. 3: Activation of cholinergic signaling in primary cortical organotypic slices by agonist treatment increases progenitor cells and inhibits neuronal differentiation.
From: α7 nicotinic acetylcholine receptors regulate radial glia fate in the developing human cortex

a Scheme showing treatment of cortical organotypic slices with broad (ACh) and specific (nicotine, PNU) agonists for 5 consecutive days. EdU was added on Day 4 and slices fixed with 4% PFA on Day 5 for Immunohistochemistry (IHC). b Representative images showing GW18 organotypic slices post ACh and nicotine treatment, immunostained for SOX2 + , KI67 + , EdU + , and co-stained with DAPI. Scale bar = 100µm. c Quantification of SOX2, KI67, EdU, and EOMES over total DAPI, post broad agonist treatment, n = 3. Upon ACh or nicotine treatment, the number of SOX2+ progenitors increased significantly to 42.1% (p = 1.12E-06), and 38.1% (p = 0.0007) of DAPI+ cells respectively, compared to 30.8% in untreated (UT) control. KI67+ proliferating cells increased to 23.3% (ACh, p = 1.61E-06) and 22.1% (nicotine, p = 2.66E.05), compared to 15.5% in controls. We observed an increase in EdU+ cells (24% for ACh, p = 8.61E-05; 21.4% for nicotine, p = 0.016; 18% UT control). d Representative immunostaining for EOMES and NEUN in organotypic slices treated with agonists. Scale bar = 100 µm. EOMES+ intermediate progenitor cells (IPCs) increased post nicotine to 18.2% (p = 5.47E-05) from 13.2%, while remaining unchanged after ACh. Quantification for NEUN and CTIP2 shows changes in neuronal proportions post agonist treatment. NEUN+ neurons were reduced to 64.3% with ACh (p = 0.02) and reduced to 43.5% (p = 2.93E-09) with nicotine, compared to 73.4% in the UT control. Deep layer CTIP2+ neurons in the IZ were reduced from 6.3% to 3.9% (p = 1.25E-05) with ACh, and 2.9% (p = 2.14E-08) with nicotine. e Immunostaining of SOX2, KI67, and EdU post PNU treatment. Scale bar = 100 µm. f Quantification for markers post specific activation of α7 nAChR. PNU increased SOX2+ cells to 44% compared to 39% in the DMSO control, but did not reach statistical significance (p = 0.054). KI67+ cells increased to 24.2% (p = 0.003) from 20.5%. PNU did not significantly impact EdU incorporation. NEUN+ neurons reduced from 63.6% in DMSO control to 45.5% (p = 0.001) with PNU, (n = 3), Source Data, two-sided t-test, *p = 0.05, **p = 0.01, ***p = 0.001, ****p = 0.0001. ns not significant.