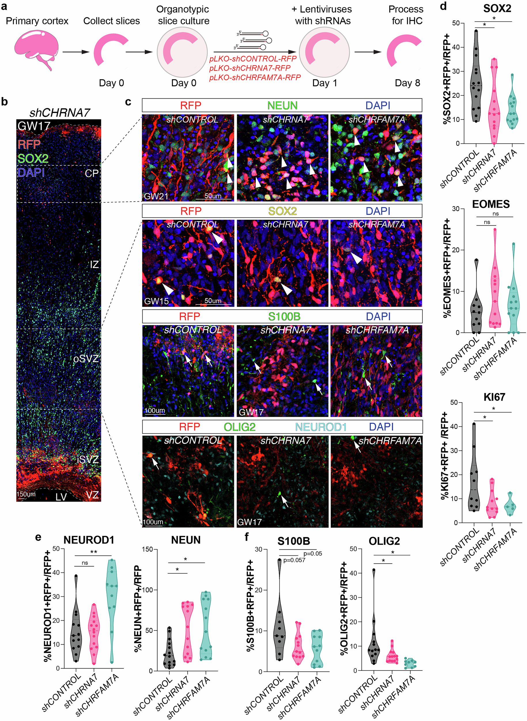
Fig. 5: Loss-of-function of CHRNA7 and CHRFAM7A receptor subunits shows opposite phenotypic changes compared to cholinergic activation.
From: α7 nicotinic acetylcholine receptors regulate radial glia fate in the developing human cortex

a Experimental design for organotypic slice culture preparation and treatment with lentiviral mediated-shRNAs-directed against CHRNA7 or CHRFAM7A, and a scrambled control. Samples were fixed after 7-days with 4% PFA and processed for IHC. b Tile scan of example shCHRNA7 sample highlighting the regions used for imaging and quantifications c. Representative images of lentiviral infected, RFP+ cells, co-immunostained with NEUN+ (arrows) from GW21 with shCONTROL, shCHRNA7 and shCHRFAM7A. Scale bar = 50 µm. Representative images of lentiviral infected, RFP+ shCONTROL, shCHRNA7 and shCHRFAM7A cells, co-immunostained with SOX2, S100B, OLIG2 and NEUROD1 (arrowheads) at GW15 and GW17. Scale bar = 50 µm and 100 µm. d Quantification of SOX2, KI67, and EOMES upon knockdown of nAChRs. SOX2+ progenitors were reduced from 25% in shCONTROL to 15.4% in shCHRNA7 (p = 0.07) and 14% in shCHRFAM7A (p = 0.009). KI67+ dividing progenitors were also reduced, with 8.3% in the presence of shCHRNA7 (p = 0.03) and 7.1% with shCHRFAM7A (p = 0.01), compared to 17% in the shCONTROL. e Quantification of NEUROD1+ immature neurons upon CHRFAM7A knockdown increased from 15.3% in shCONTROL to 30% in shCHRFAM7A (p = 0.0032). NEUN+ neurons upon nAChR knockdown showed the number of NEUN+ neurons increased from 22.5% in shCONTROL to 52% upon knockdown of CHRNA7 (p = 0.009), and to 53% upon knockdown of CHRFAM7A (p = 0.01). f Quantification of S100B+ astrocytes upon AChR knockdown reduced from 11 to 6% in shCHRNA7 (p = 0.057) and to 5.5% in shCHRFAM7A (p = 0.05). Quantification of OLIG2+ oligodendrocytes upon AChR knockdown reduced from 12% to 6% in shCHRNA7 (p = 0.04) and to 3% in shCHRFAM7A (p = 0.01), with n = 3. Source Data, two-sided t-test, *p = 0.05, **p = 0.01, ns not significant.