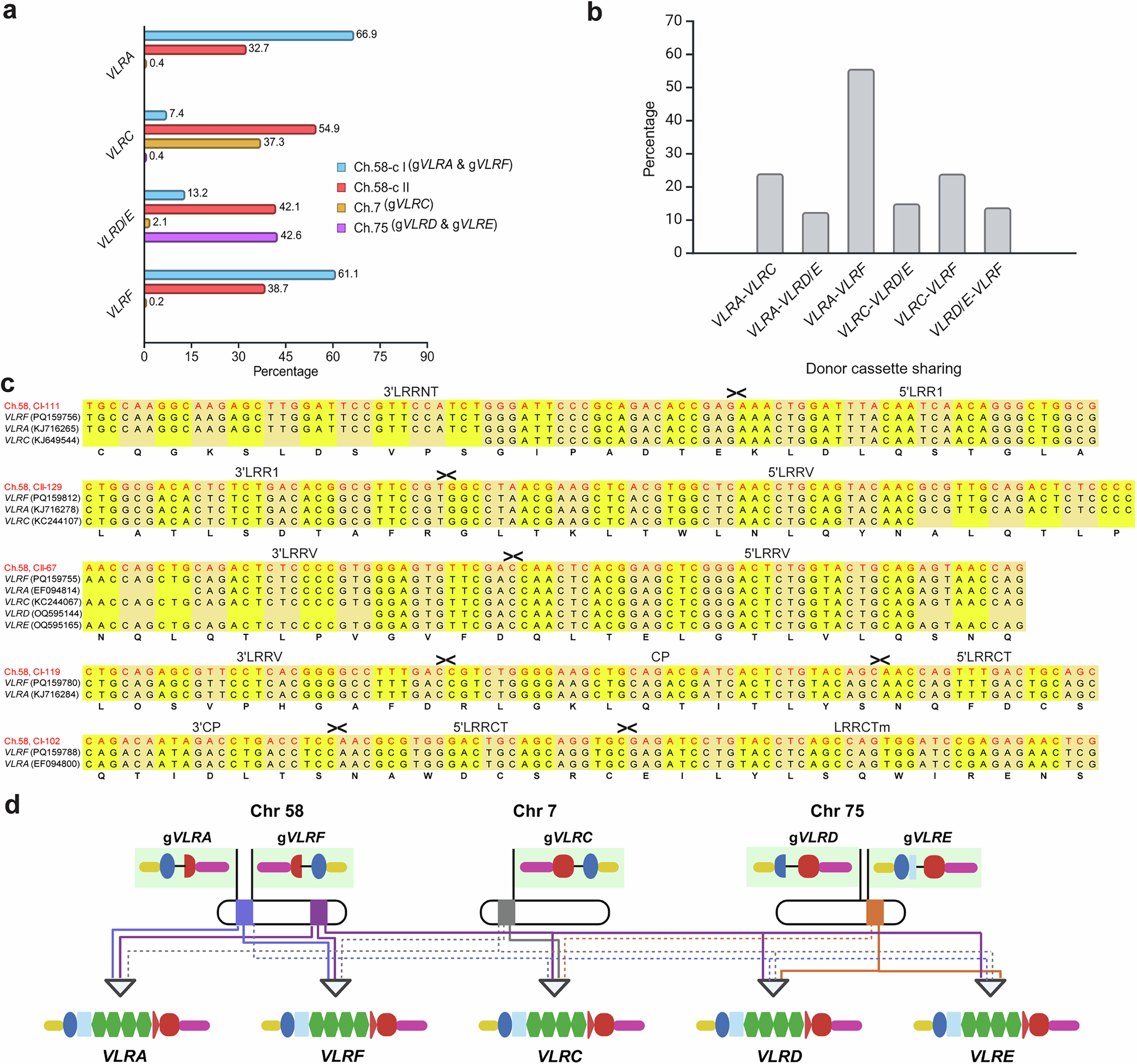
Fig. 3: Genomic donor cassette usage and sharing among assembled VLRA, VLRC, VLRD, VLRE, and VLRF in Sea Lampreys.

a Donor cassette usage from different genomic locations. Donor cassettes from cluster I (Ch.58-cI) and cluster II (Ch.58-cII) of chromosome 58 are mainly used in VLRA and VLRF assemblies. In contrast, VLRC assemblies predominantly use cassettes from Ch.58-cII, followed by chromosome 7 and Ch.58-cI, respectively. For VLRD/VLRE assemblies, donor cassettes from chromosome 75 and Ch.58-cII, along with a small number of cassettes from Ch.58-cI, are used. VLRD and VLRE are considered together due to the limited number of assembled sequences available and their high similarity. b Patterns of donor cassette sharing among VLRs analyzed in relation to the total cassette usage in a dataset comprising 100 VLRA, 100 VLRC, 60 VLRD/VLRE, and 100 VLRF mature sequences. Notably, the highest percentage of cassette sharing is observed between VLRF and VLRA. c Examples of donor cassette sharing with representative sequences. Cassettes incorporated into mature VLR sequences are depicted in red, with the accession numbers of the mature sequences provided in parentheses. Only regions with 100% sequence identity between the donor cassettes and mature sequences are shown, and the corresponding encoded LRR modules are indicated. Alternative codons are highlighted in yellow and orange. d Schematic representation of donor cassette usage among mature VLRA, VLRC, VLRD, VLRE, and VLRF sequences. Genomic donor cassette clusters on chromosomes 58, 7, and 75 are highlighted in color-coded rectangles. Solid lines represent major contributions, while dotted lines denote minor contributions of donor cassettes from each genomic cluster to the mature sequences. Line colors correspond to their respective donor clusters. The graphic was created using BioRender.