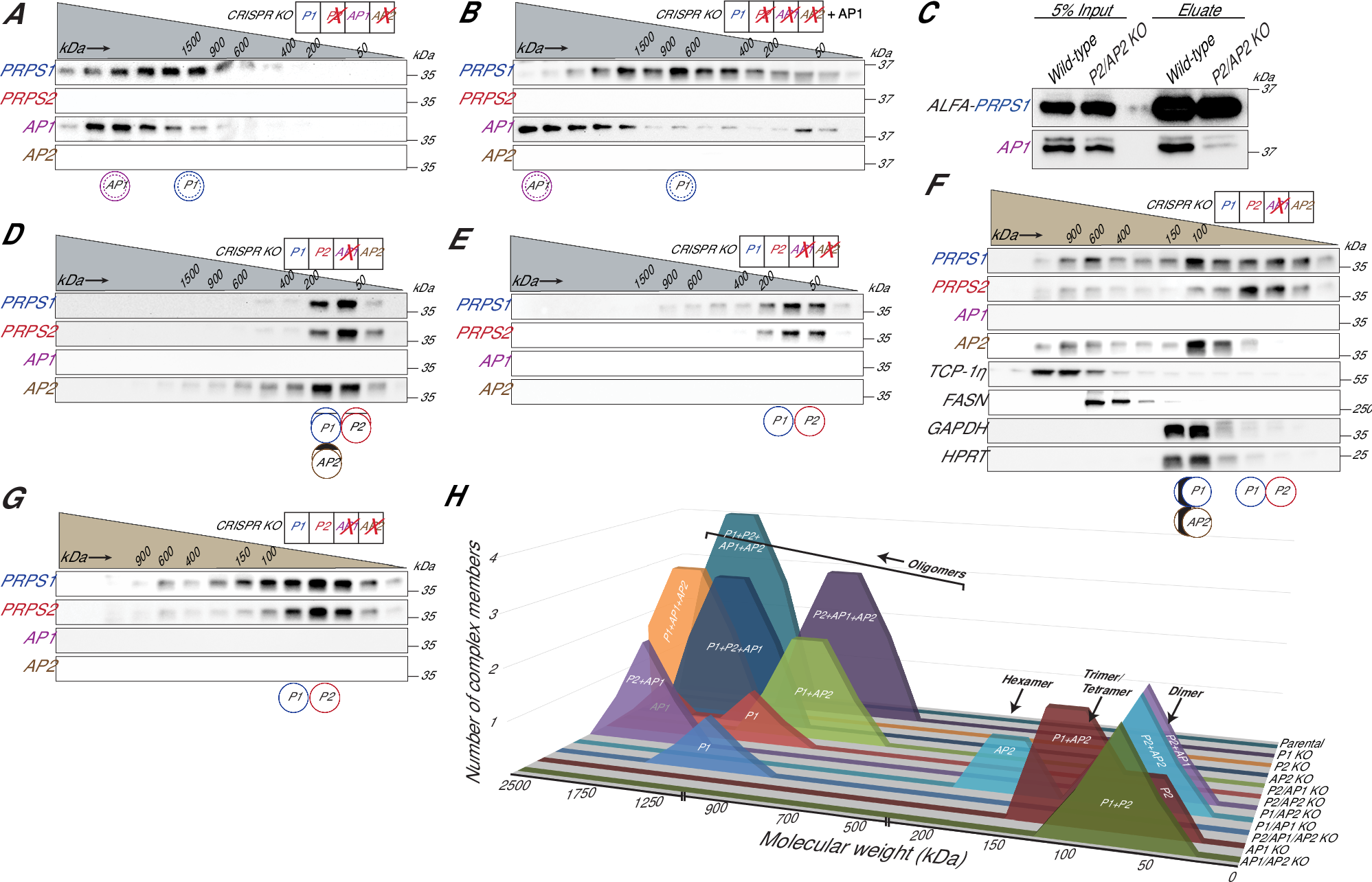
Fig. 5: PRPSAPs are molecular scaffolds with preferential binding partners among PRPS isozymes.

A, B Western blot analysis of SEC fractions collected from native whole cell lysates of NIH3T3 P2/AP2 KO cells (A) and P2/AP1/AP2 KO cells stably expressing AP1 (B). C ALFA pulldown from whole cell extracts of NIH3T3 parental and P2/AP2 KO cells transiently transfected with PRPS1-ALFA. D–G Western blot analysis of SEC fractions collected from native whole-cell lysates of NIH3T3 AP1 KO cells (D), AP1/AP2 KO cells (E), AP1 KO cells (F), and AP1/AP2 KO cells (G). H Summary comparing SEC profiles from NIH3T3 parental and CRISPR KO lines. The x-axis represents relative molecular weight of the complex, and the y-axis represents the number of PRPS complex members interacting in the complex. Cell lysates for (A, B, D, and E) were fractionated on a Superose 6 Increase 3.2/300 column, while cell lysates for (F) and (G) were fractionated on a Yarra SEC-2000 column. Circular pictograms below SEC immunoblots schematize PRPS complex configurations. Double circle denotes multiple copies of the protein interacting in a heteromeric complex. Double circle with dotted inner circle denotes multiple copies forming homo-oligomers. Single circle denotes a single protein interacting within the complex. Circle with inner vertical lines denotes proteins forming a trimer or tetramer. Western blot data (A–G) are representative of at least 2 biological repeats. Source data are provided as a Source Data file.