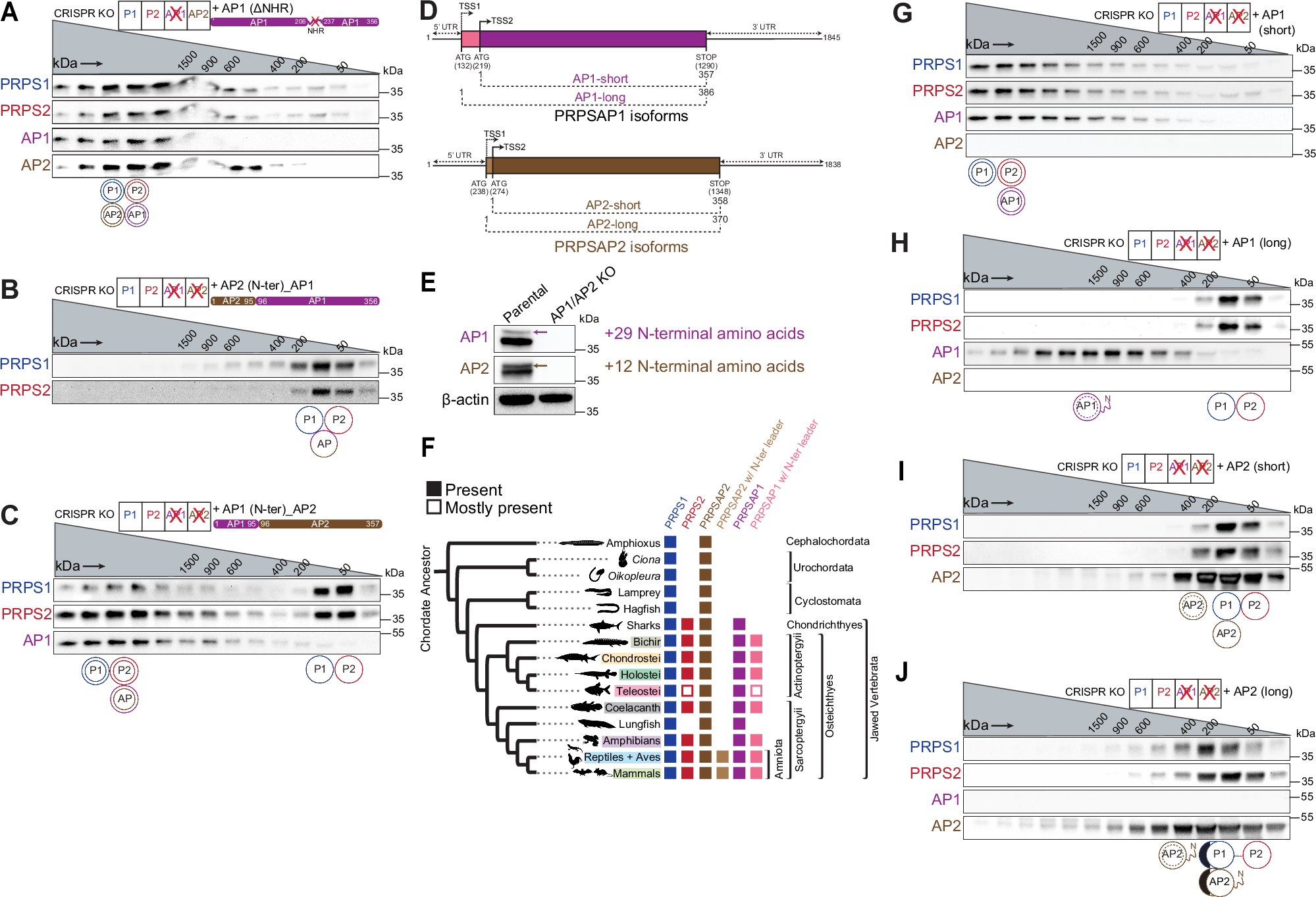
Fig. 6: Translation control of PRPS complex assembly.

A–C Western blot analysis of SEC fractions collected from native whole-cell lysates of NIH3T3 AP1 KO cells stably expressing AP1 lacking the non-homologous region (NHR) (A), AP1/AP2 KO cells stably expressing chimeric AP1 with AP2’s N-terminus (residues 1–95) B and chimeric AP2 with AP1’s N-terminus (residues 1–95) (C). D Schematic representation of alternative start sites in mammalian AP1 and AP2 and their consequent translation into short and long isoforms. Base positions correspond to the mouse homologs. TSS1 and TSS2 represent upstream and downstream translation start sites, respectively. E Multiple isoforms for AP1 and AP2 detected under optimal SDS-PAGE resolution. Arrows in immunoblots indicate the longer isoforms of AP1 and AP2, corresponding to N-terminal leader sequences of 29 and 12 amino acids, respectively. F Phylogenetic distribution of PRPS homologs (PRPS1, PRPS2, PRPSAP2, PRPSAP2 with N-terminal leader sequence, PRPSAP1, and PRPSAP1 with N-terminal leader sequence) in chordates. Presence/absence noted across the tree. PRPSAP2 and PRPSAP1 isoforms with N-terminal leader sequences emerged in ancestors of Amniota and Osteichthyes, respectively. G–J Western blot analysis of SEC fractions collected from NIH3T3 AP1/AP2 KO cells stably expressing the short isoform of AP1 (G), long isoform of AP1 (H), short isoform of AP2 (I), and long isoform of AP2 (J). Cell lysates were fractionated on a Superose 6 Increase 3.2/300 column. Circular pictograms below SEC immunoblots schematize PRPS complex configurations. Double circle denotes multiple copies of the protein interacting in a heteromeric complex. Double circle with dotted inner circle denotes multiple copies forming homo-oligomers. Single circle denotes a single protein interacting within the complex. Circle with inner vertical lines denotes proteins forming a trimer or tetramer. Western blot data (A–C, E, G–J) are representative of at least 2 biological repeats. Source data are provided as a Source Data file.