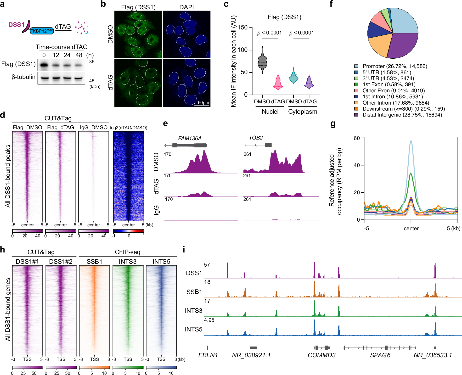
Fig. 2: Similar genomic distribution of DSS1 and INTAC.

a DSS1 degradation induced by time-course dTAG treatment in DSS1–Flag–dTAG cells. β-tubulin serves as loading control. Data represent three biological independent experiments with similar results. Source data are provided as a Source Data File. b Representative images showing the localization of endogenous DSS1 (green) along with the DAPI signal (blue) after 24-h DMSO or dTAG treatment in DSS1–Flag–dTAG cells. Data represent three biological independent experiments with similar results. c Quantification of mean immunofluorescence (IF) intensity of DSS1 in nuclei and cytoplasm of cells. (DMSO/nuclei: n = 110; dTAG/nuclei: n = 83; DMSO/cytoplasm, n = 111; dTAG/cytoplasm, n = 63). AU means arbitrary units. Outliners were excluded by ROUT method, Q = 10 %. P values were calculated using two-tailed unpaired t-tests. (Both the p < 1e-15). Source data are provided as a Source Data file. d Flag (DSS1) CUT&Tag signals over 10 kb regions centered on Flag (DSS1) peaks in DSS1–Flag–dTAG cells treated with DMSO or dTAG for 24 h. e Representative track examples showing DSS1 occupancy in DSS1–Flag–dTAG cells treated with DMSO or dTAG for 24 h. f Pie chart showing DSS1-associated genomic regions. g Metaplot of DSS1’s average occupancy at each genomic element. h Occupancy of DSS1, SSB1, INTS3, and INTS5 over 6 kb regions centered on the TSS of DSS1 target gene promoters. i Representative track examples showing the occupancy of DSS1, SSB1, INTS3, and INTS5.