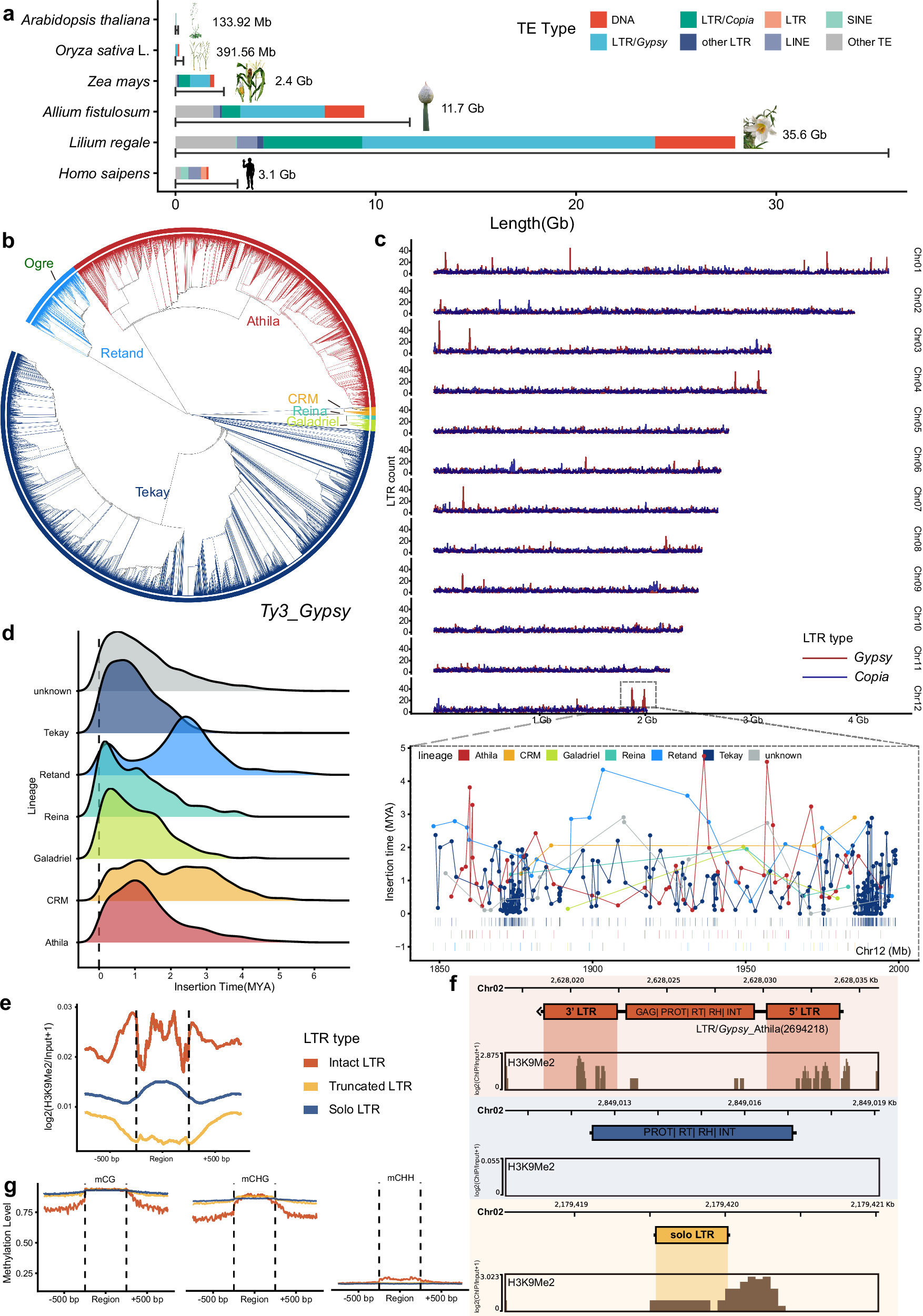
Fig. 2: Repeat element composition in L. regale genome and LTR insertion history.

a The repeats content of L. regale compared to several representative organisms: Arabidopsis thaliana47, Oryza sativa48, Allium fistulosum124, and Homo sapiens125. DNA DNA transposons, LINE long interspersed nuclear elements, SINE short interspersed nuclear elements. The black line represents the whole genome sequence length, and the length of the colored bars indicates the total length of different repetitive sequences in the genome. b Phylogenetic analyses of intact LTR/Gypsy retrotransposons. c The counts of intact Gypsy and Copia on 2.5 Mb bins of 12 chromosomes, and a Tekay-dominant LTR burst on Chr12 1850–2000 Mb region. Different colored dots represent individual intact LTR insertions of different lineages along the chromosomes, with the colored bars below showing the distribution of different lineages on the chromosomes. d The insertion time of intact LTR/Gypsy family in L. regale. e Enrichment of H3K9Me2 on different types of LTRs. f, The intact LTR/Gypsy in Chr02 and its truncated LTR and solo LTR as an example. H3K9Me2 is enriched on LTR repeat region. g The DNA methylation ratio (the proportion of 5mC at the given site) on different types of LTRs. e–g The figure legends are same. Source data are provided as a Source Data file.