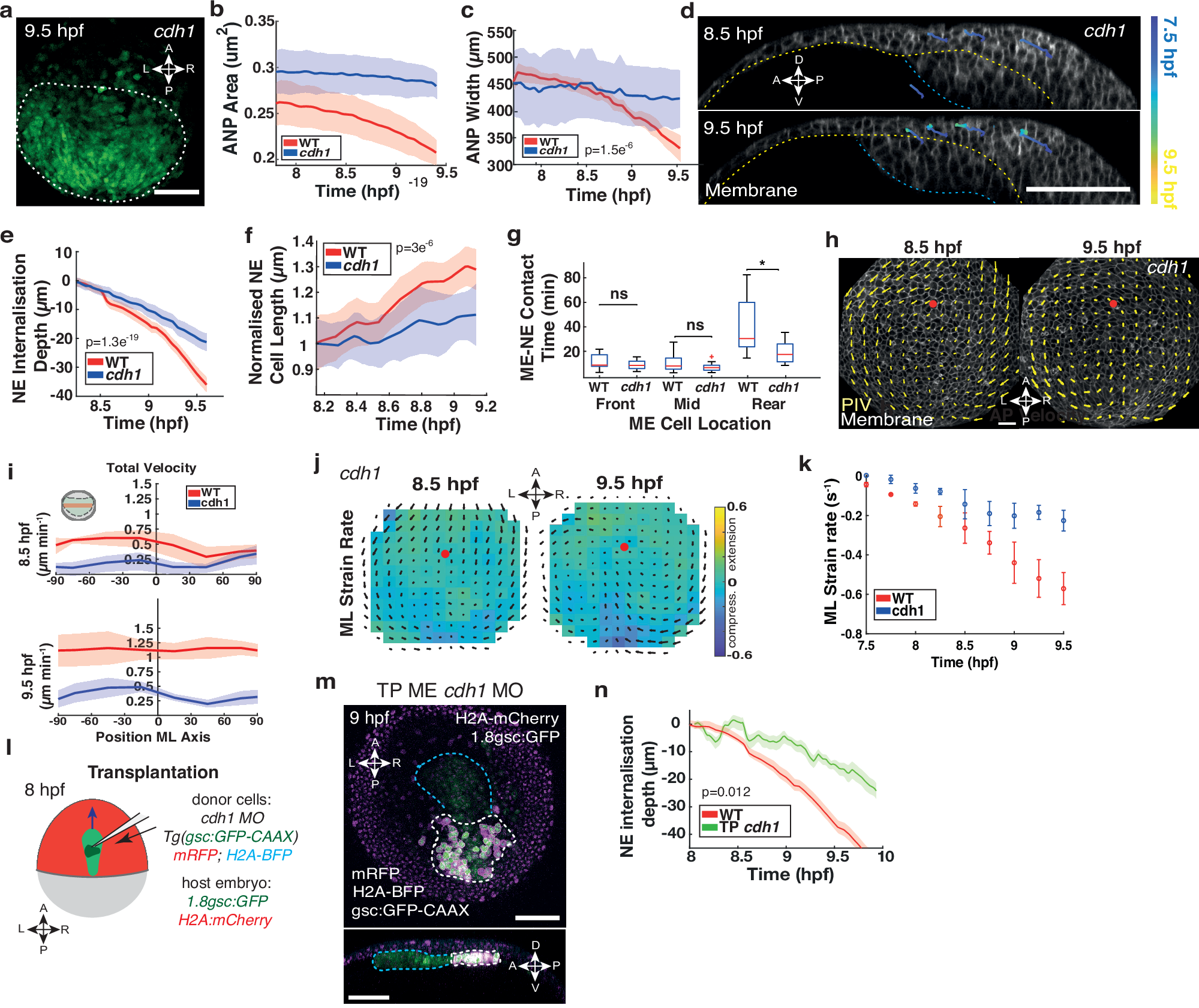
Fig. 3: E-cadherin-mediated inter-tissue adhesion is required for neuroectoderm internalisation.
From: A multi-tiered mechanical mechanism shapes the early neural plate

a Confocal imaging of neuroectoderm (NE) cells in the anterior neural plate (ANP) of Tg(otx2:Venus) cdh1 morphant embryos during gastrulation. White dashes outline the ANP. Anterior (A), posterior (P), left (L), and right (R) indicated. ANP surface area (b) and width (c) of WT (red) and cdh1 morphant (blue) embryos during gastrulation. One-way Kruskal–Wallis test (p = 1.5e−6). d Sagittal confocal imaging of cdh1 morphants with representative cells tracked within the ANP through gastrulation. Cell membrane (mRFP) labelled white. Yellow dashes: NE/mesendoderm (ME) border. Blue dashes: ME/yolk interface. Cell tracks coloured blue (7.5 hpf) to yellow (9.5 hpf). e NE internalisation depth in WT and cdh1 morphants during gastrulation (30 cells, 3 embryos. One-way Kruskal–Wallis test (p = 1.3e−19). f Internalising NE cell length in WT and cdh1 morphants during gastrulation (30 cells, 3 embryos). Two-sided unpaired t-test (p = 3e−6). g Contact duration between NE and mesendoderm (ME) cells along the AP axis in WT and cdh1 morphants (9 cells, 3 embryos). Central line indicates the median, bottom and top edges of the box indicate the 25th and 75th percentiles, respectively. Whiskers extend to the most extreme data points not considered outliers. + marker symbol indicates an outlier. Two-tailed unpaired t-test (front p = 0.27; mid p = 0.12; rear *: p = 0.04). h Tissue flows of time-averaged velocities projected on membrane (mRFP) labelled NE cells in the dorsal-most layer of the ANP in cdh1 morphants at 8.5 hpf and 9.5 hpf. Red dot: AP axis/ANP anterior edge intersection. i Total cell velocities from (h) along the mediolateral (ML) axis of WT and cdh1 morphants at 8.5 hpf and 9.5 hpf. X-axis: 0 marks dorsal midline; negative left, positive right. j Time-averaged ANP domain strain rates along the ML axes of cdh1 morphants. Minimum green (0); maximum stretching yellow, maximum compression blue. Black arrows: time-averaged tissue flows. Red dot: AP axis/ANP leading edge intersection. k Maximum absolute strain rates along the ML axis of WT and cdh1 morphants during gastrulation. Negative values represent compression. l Transplantation schematic. Donor cdh1 morpholino (MO) expressing mesendoderm cells (dark green) transplanted in the rear of WT host mesendoderm (light green) before internalisation at 8 hpf. m Representative multiphoton image showing transplanted (TP) cdh1 MO expressing ME cells (mRFP; H2A-BFP; gsc:EGFP-CAAX; white dashed line) at the ME rear in a host embryo (H2A:mCherry; 1.8gsc:GFP; blue dashed line) at 9 hpf. Upper panel, animal pole view and lower panel, sagittal section. n NE internalisation depth of dorsal NE layer in WT and cdh1 MO transplanted embryos (2 embryos, 5 cells each). Two-sided Wilcoxon rank sum test, (p = 0.012). All data are presented as the mean ± SEM of 3 embryos, unless otherwise stated. Scale bars: 100 µm. Source data are provided as a Source Data file.