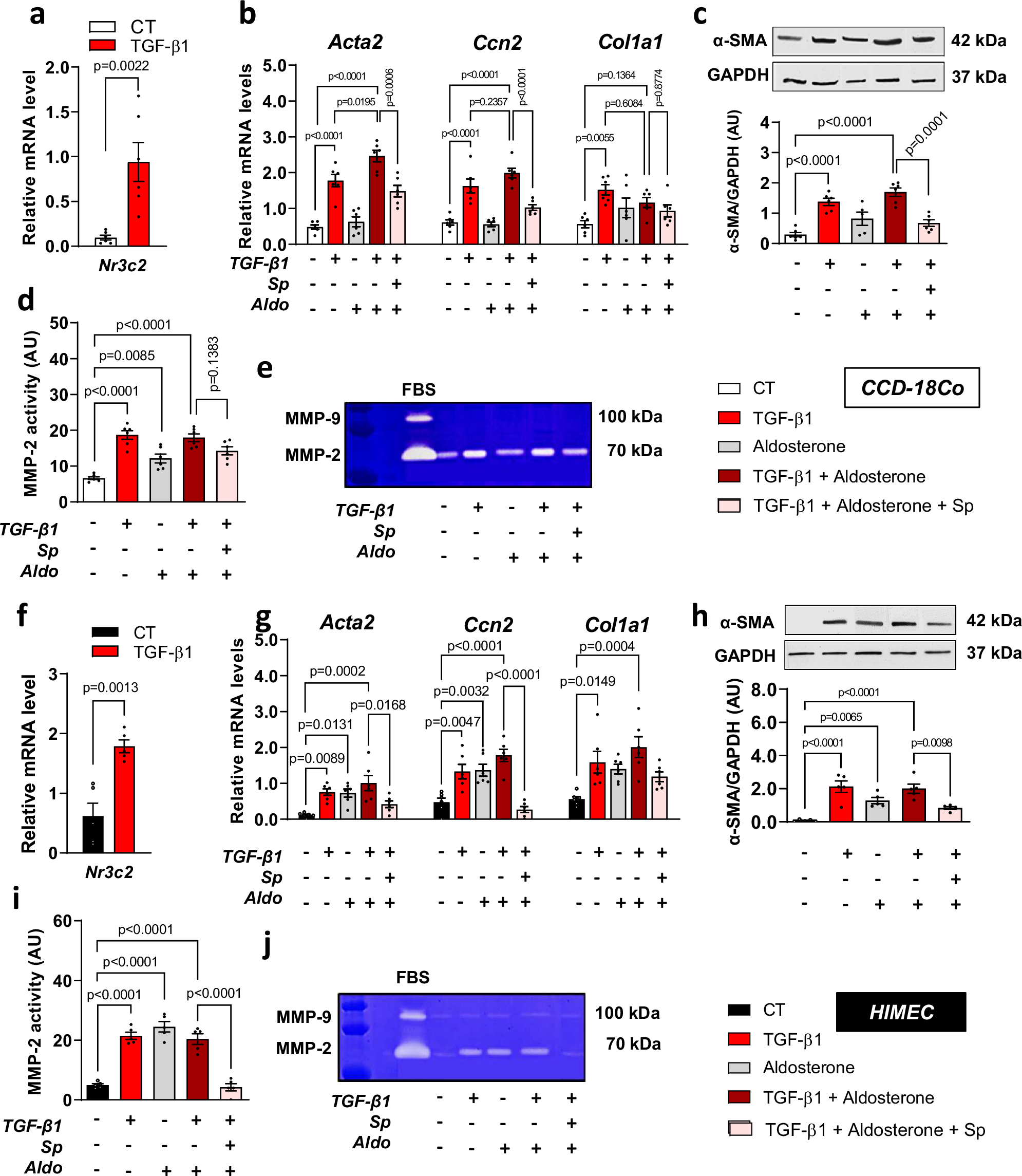
Fig. 4: Mineralocorticoid receptor (MR) activation exacerbates extracellular matrix fibroblast synthesis and promotes endothelial mesenchymal transition.

CCD-18Co (a–e) and HIMEC (f–j) cells were incubated with aldosterone (100 nM), spironolactone (10 µM) in response to TGF-β (10 ng/mL) for 24 h (n = 6 from independent experiments). (a) Relative mRNA levels of MR (Nr3c2) from CCD-18Co cell lysates (n = 6 per group; Two-sided Mann-Whitney test). b Relative mRNA levels of Acta2, Ccn2, and Col1a1 from CCD-18Co cell lysates (n = 6 per group; ordinary one-way ANOVA with Tukey’s multiple comparisons test). c Relative protein expression of α-SMA from CCD-18Co cell lysates (n = 6 for CT, n = 6 for TGF-β1, n = 5 for Aldosterone, n = 6 for TGF-β1 + Aldosterone, n = 6 for TGF−β1 + Aldosterone + Sp; ordinary one-way ANOVA with Tukey’s multiple comparisons test). d, e Representative gelatine zymography and quantification of MMP-2 activity from CCD-18Co cell lysates (n = 6 per group; ordinary one-way ANOVA with Tukey’s multiple comparisons test). (f) Relative mRNA levels of MR (Nr3c2) from HIMEC cell lysates (n = 5 per group; Two-sided Mann-Whitney test). g Relative mRNA levels of Acta2, Ccn2, and Col1a1 from HIMEC cell lysates (n = 6 per group; ordinary one-way ANOVA with Tukey’s multiple comparisons test). h Representative western blot and relative protein expression of α-SMA from HIMEC cell lysates (n = 5 per group; ordinary one-way ANOVA with Tukey’s multiple comparisons test). i, j Representative gelatin zymography and quantification of MMP-2 activity from HIMEC cell lysates (n = 5 per group; ordinary one-way ANOVA with Tukey’s multiple comparisons test). Data are presented as mean values +/− SEM.