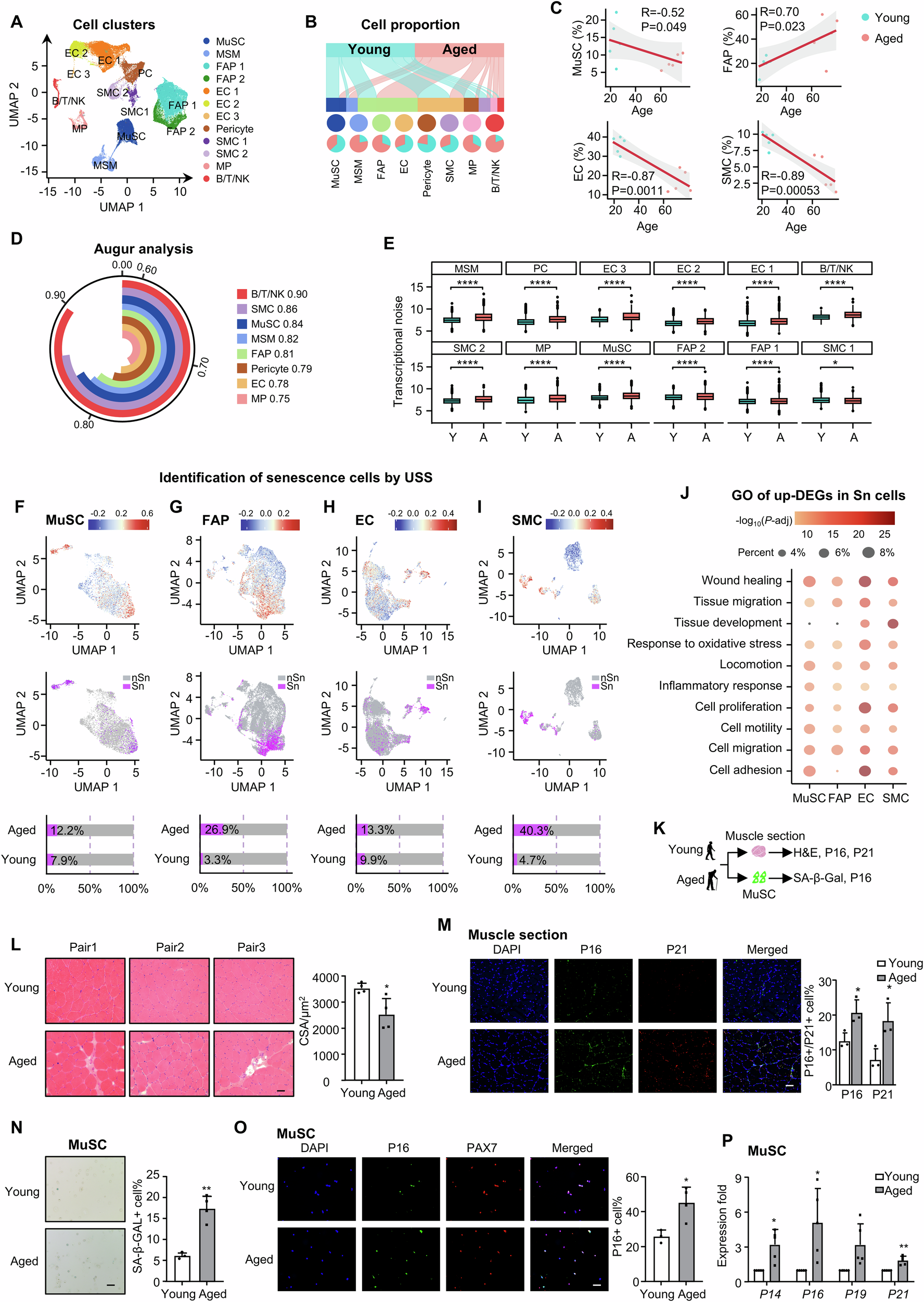
Fig. 2: Multiomics mapping of senescence atlas in aging human muscle.

A Uniform manifold approximation and projection (UMAP) plot showing the 12 (sub)types of muscle resident mononucleated cell populations. B Sankey plots showing the distribution and relative composition of young/aged cells across 8 main cell types. C Scatter plots of MuSC, FAP, EC, and MP proportions in young/aged donors, with Pearson correlation coefficients (two-sided, unadjusted). The red regression lines represent the linear model fits, with the shaded areas indicating the 95% confidence intervals (CIs). D Arc plot showing the cell type aging responsiveness with augur scores from random forest (one-sided, unadjusted). E Boxplots of transcriptional noise in young (Y) vs. aged (A), ordered by A/Y ratio using Wilcoxon tests (two-sided, unadjusted). F–I Senescence atlas: UMAPs colored by SenMayo ss-GSVA scores; senescent (Sn) vs. non-senescent (nSn) cells in MuSCs, FAPs, ECs, SMCs. Bar plots: Sn/nSn ratios in young/aged. J Dot plot of representative upregulated Sn DEG GO terms (hypergeometric test, one-sided; p <0.05, Benjamini-Hochberg-adjusted). K Schematic of the experimental design for senescence detection in human muscle or freshly isolated MuSCs. Created in BioRender. Li, Y. (2025) https://BioRender.com/xsxka6wL H&E staining and quantification of cross-section areas (CSAs) of aged vs. young human muscle. Scale bar: 50 μm, n = 4. p = 0.021. M IF staining and quantification of P16 and P21 (red) on the above human muscle sections. Scale bar: 50 μm, n = 3. p = 0.035 (P16), 0.035 (P21). N SA-β-GAL staining and quantification of young/aged MuSCs. Scale bar: 50 μm, n = 3. p = 0.0018. O IF staining and quantification of P16 and PAX7 on the above MuSCs. Scale bar: 50 μm, n = 3. p = 0.011. P RT-qPCR detection of P14, P16, P19 and P21 genes expressions in the above MuSCs. n = 5. p = 0.00020 (P14), 0.037 (P16), 0.0070 (P21). All the bar graphs are presented as mean + SD, paired two-sided Student’s t-test (P) and unpaired two-sided Student’s t-test (D, L-O) were used to calculate the statistical significance: *p <0.05, **p <0.01, **p <0.001, n.s. = no significance. Source data are provided as a Source Data file.