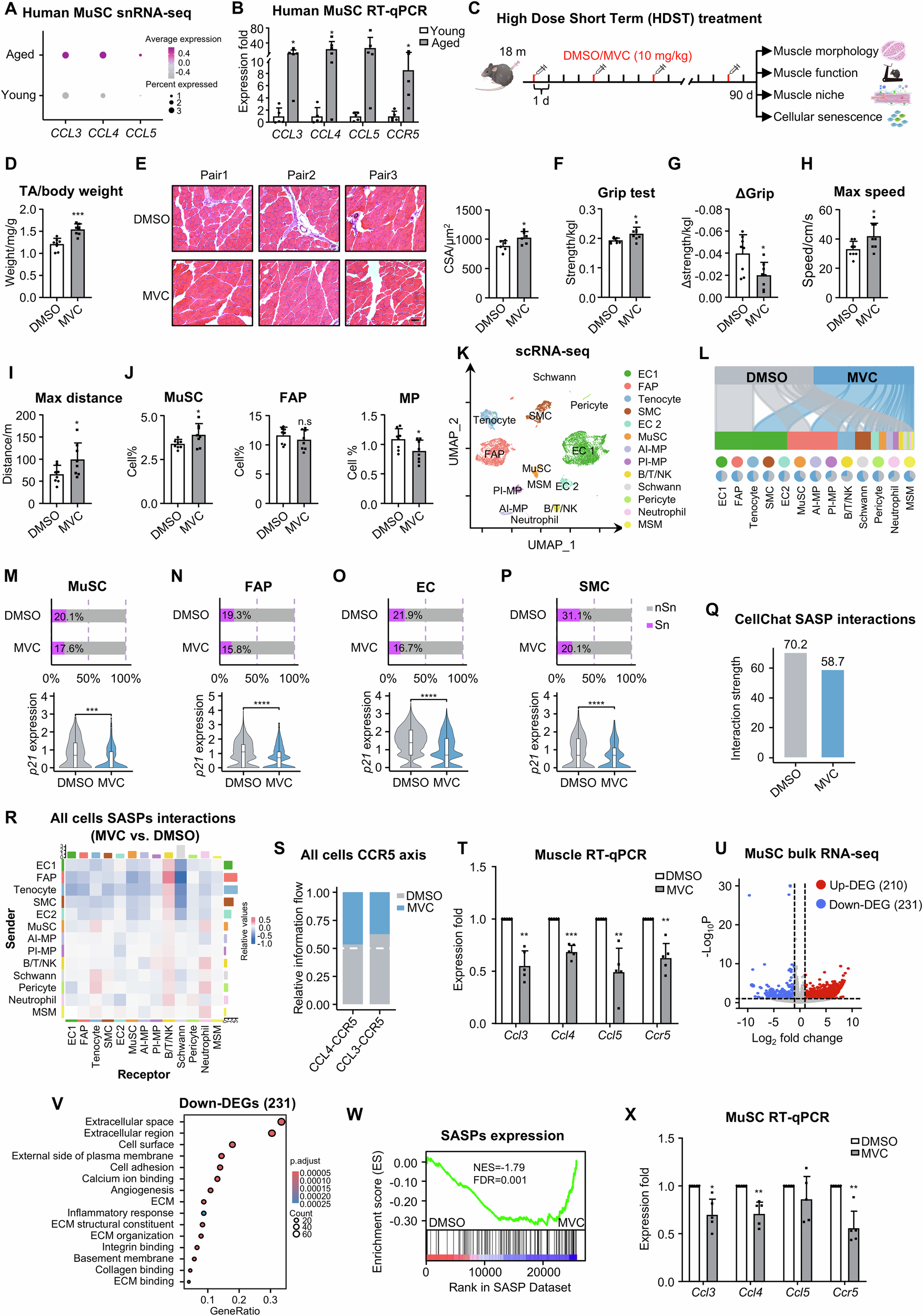
Fig. 5: Maraviroc is a potential senotherapeutic for sarcopenia.

A snRNA-seq analysis of CCR5 axis gene expressions in human MuSCs. B RT-qPCR detection of CCR5 axis gene expressions in human MuSCs, n = 5. p = 0.012 (CCL3), 0.039 (CCL4), 0.026 (CCR5). C Schematic of high dose short term DMSO/MVC treatment/assessment regime in aging mice, n = 8. Created in BioRender. Li, Y. (2025) https://BioRender.com/xsxka6wD The ratio of TA muscle/body weight of the above-treated mice, n = 8. p = 0.00040. E H&E staining and quantification of CSAs of TA muscles collected from the above-treated mice. Scale bar: 50 μm, n = 6. p = 0.034. F, G Grip strength and strength changes of the above-treated mice, n = 8. p = 0.014 (F), 0.017 (G). H, I Maximal running speed and distance of the above-treated mice, n = 8. p = 0.031 (H), 0.043 (I). J Flow cytometry detection of MuSC, MP, and FAP populations in the above-treated mice, n = 8. p = 0.045 (MuSC), 0.042 (MP). K scRNA-seq of mononucleated muscle cells isolated from the treated mice. Unsupervised clustering resolved 13 cell types. L Sankey plots showing the distribution and relative composition across cell types. M–P Top: Bar plot of USS-defined Sn/nSn cells. Bottom: Violin plot of p21 expression. p = 8.07e-05 (MuSC), 7.43e-24 (FAP), p = 1.31e-67 (EC), p = 4.99e-06 (SMC). Wilcoxon test (two-sided, unadjusted). Q Bar plot showing SASP-mediated interaction strength in DMSO and MVC. R Heatmap showing the altered SASP-mediated cell-cell interaction of MVC vs. DMSO. S Interaction frequency of Ccl3-Ccr5/Ccl4-Ccr5 pairs in MVC vs. DMSO. T RT-qPCR detection of the Ccr5 axis gene expressions in whole muscles of MVC vs. DMSO, n = 5. p = 0.0024 (Ccl3), 0.00048 (Ccl4), 0.0084 (Ccl5), 0.0047 (Ccr5). U Volcano plot displaying DEGs from bulk RNA-seq performed in MuSCs from DMSO/MVC-treated mice. Log2FC >1, adjusted-p <0.05 (two-sided Wald test, Benjamini-Hochberg adjusted). V GO analysis of the above-identified 231 down-regulated DEGs. W GSEA analysis of the repressed SASPs in the above MVC vs. DMSO-treated MuSCs. X RT-qPCR detection of the Ccr5 axis gene expressions in the above MuSCs, n = 5. p = 0.017 (Ccl3), 0.0074 (Ccl4), 0.0058 (Ccr5). All the bar graphs are presented as mean + SD, paired two-sided Student’s t-test (T, X) and unpaired two-sided Student’s t-test (B, D–J) were used to calculate the statistical significance: *p <0.05, **p <0.01, ***p <0.001, n.s. = no significance. Source data are provided as a Source Data file.