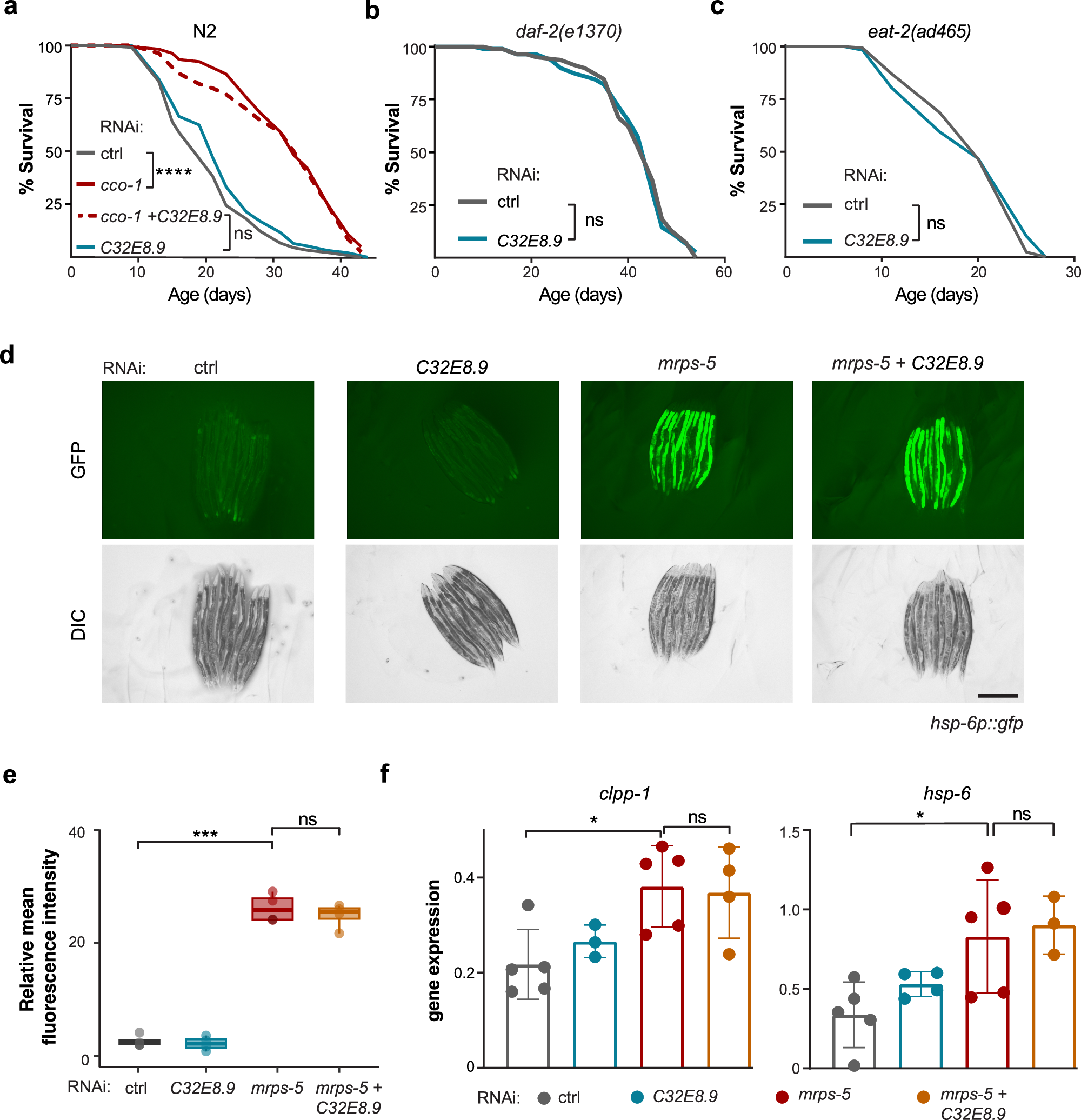
Fig. 2: C32E8.9 is specifically required for mrps-5 RNAi-induced longevity without altering the activation of the UPRmt gene expressions.

a Lifespan curves of N2 worms treated with control (HT115), C32E8.9 RNAi, cco-1 RNAi, C32E8.9 RNAi + cco-1 RNAi. Each condition included 232–246 worms, with data obtained from two independent replicate experiments, as outlined in Supplementary Data 1. b Lifespan curves of daf-2(e1370) worms treated with control (HT115) or C32E8.9 RNAi. 219–223 worms were used for each condition in two independent replicate experiments, as specified in Supplementary Data 1. c Lifespan curves of eat-2(ad465) worms treated with control (HT115) or C32E8.9 RNAi. Each condition included 235–239 worms, with experiments conducted in two independent biological replicates, as summarized in Data 1. d Representative fluorescence images of hsp-6p::gfp reporter worms under control (HT115), C32E8.9 RNAi, mrps-5 RNAi and C32E8.9 + mrps-5 RNAi bacteria at day 3. Scale bar: 500 μm. e Quantification of relative fluorescence intensity of hsp-6p::gfp reporter worms under control (HT115), C32E8.9 RNAi, mrps-5 RNAi and C32E8.9 + mrps-5 RNAi bacteria at day 3. Each dot represents a biological replicate. Box plots indicate the median (center line), the 25th and 75th percentiles (bounds of the box), and the minimum and maximum values (whiskers). *** represents p-value < 0.001. The statistical analysis was performed using the Analysis of Variance (ANOVA) test. f Bar plots representing the relative mRNA expression of clpp-1 (left panel) and hsp-6 (right panel) in N2 worms under the same conditions as in (e). Data from one of three independent experiments is shown, with each dot representing a biological replicate (e, f). Data are presented as mean values ± SD. ***: p-value < 0.001, *: p-value < 0.05. The statistical analysis was performed using the Analysis of Variance (ANOVA) test.