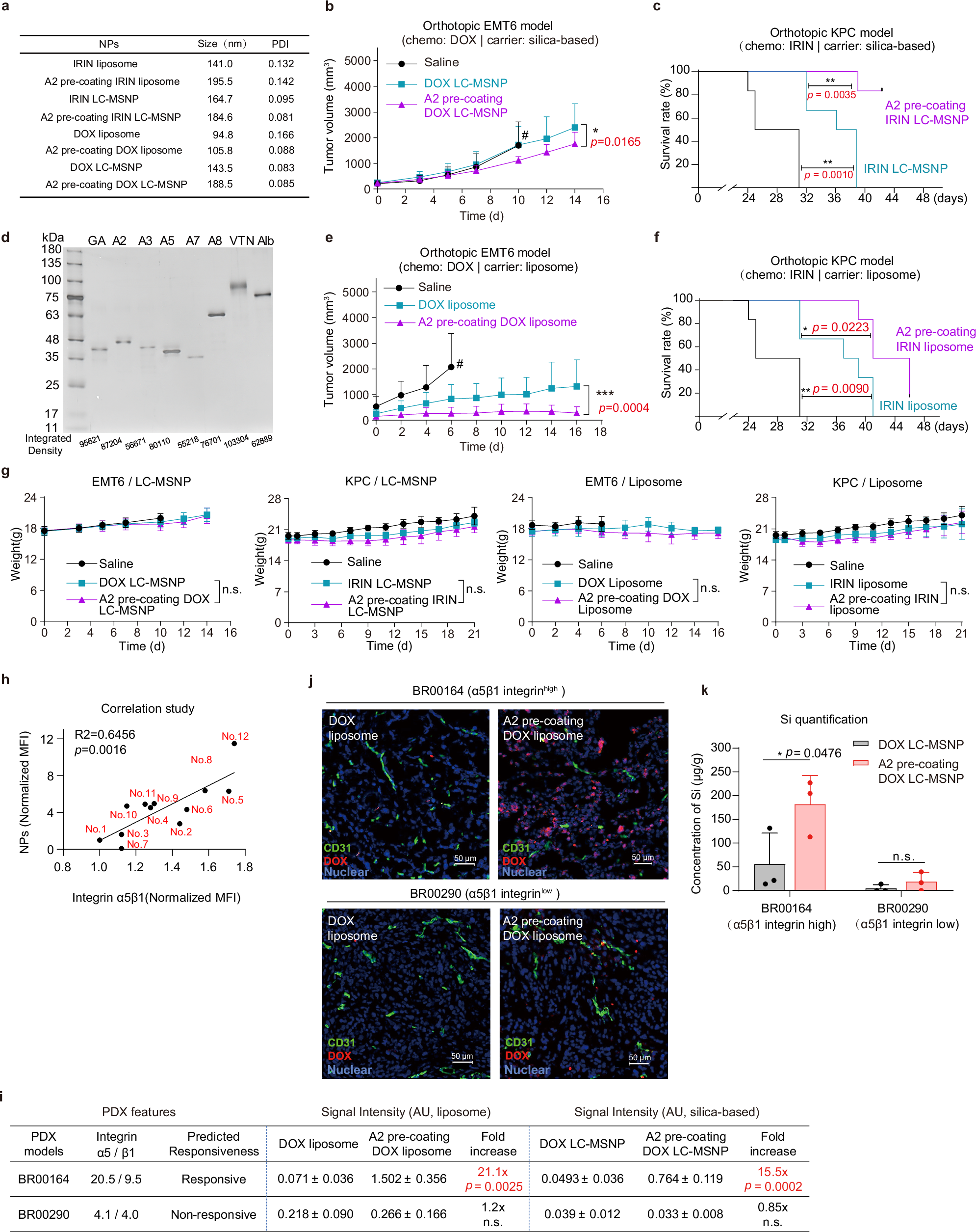
Fig. 5: A2 pre-coating enhances drug delivery efficacy of LC-MSNP and liposome.

a Size and PDI of drug-laden nanocarriers before and after A2 coating were fully characterized. b, c DOX- and IRIN-laden LC-MSNPs were used to treat orthotopic EMT6 BC and KPC PDAC, respectively. A2-pre-coated carriers were IV injected twice per week, with controls involving drug-laden LC-MSNP and saline. Kaplan–Meier analysis suggested that A2 pre-coating improved the efficacy of IRIN LC-MSNP in PDAC (n = 6 mice, log-rank testing). Similar improvement was observed in EMT6 BC model (n = 9 ~ 10 mice, two-tailed paired t-test). d We confirmed the abiotic A2 binding effect using liposome (n = 3 independent experiments). e, f In-house synthesized liposomal carriers were loaded with IRIN and DOX. The treatment schedule was similar to (b, c). The dose for IRIN and DOX were 40 mg/kg and 10 mg/kg, respectively. A statistically significant efficacy enhancement was evident using A2-pre-coated DOX-loaded liposome in EMT6 orthotopic model (n = 5 ~ 6 mice, two-tailed paired t-test), while survival outcome was enhanced by A2 pre-coated IRIN liposome in PDAC, demonstrated by Kaplan–Meier analysis (n = 6 mice, log-rank testing). #: Observation was terminated due to animal welfare reason. g Body weight data in the efficacy data in the b, c, e, and f (two-tailed unpaired t test). Please note that the animal study assessing IRIN-loaded LC-MSNPs and liposomes was conducted concurrently, and thus both groups share the same saline control. For clarity, we have plotted the data according to the carrier type. h Demonstration of A2-mediated particle access increase depends on α5β1 integrin expression in the EMT6 tumor-bearing mice. i We selected BR00164 PDX with high α5β1 integrin expression and BR00290 PDX with low α5β1 integrin expression to compare A2-mediated transcytosis activation. The table summarizes the major PDX features and differential biodistribution outcome using DOX-laden liposomal- or LC-MSNP nanocarriers in both PDX models (n = 3 mice). j PDX mice received DOX liposome w/wo A2 coating. CD31 staining (green) was performed, followed by confocal imaging of blood vessels and DOX. k Similar experiment was repeated using DOX LC-MSNP, followed by Si elemental analysis. Data are depicted as mean ± SD (n = 3 mice, two-tailed unpaired t test). Source data are provided as a Source Data file.