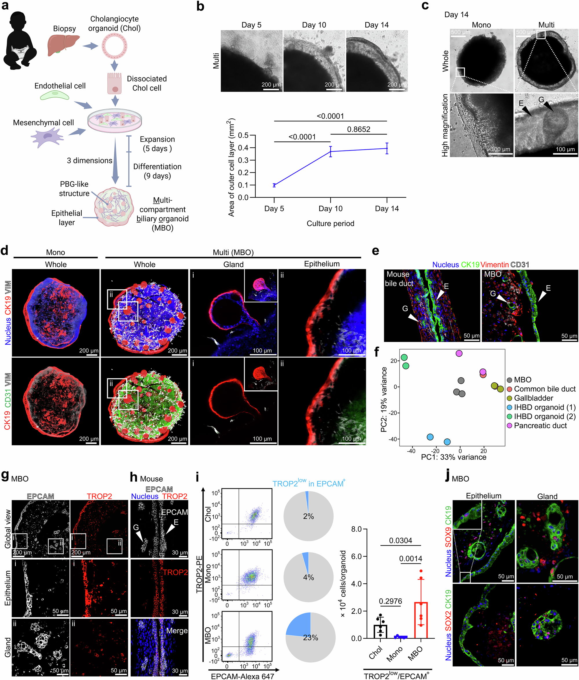
Fig. 1: Cellular compartmentalization and formation of PBG-like structure in MBOs.

a Overview of MBO generation. Created in BioRender. Ayabe, H. (2025) https://BioRender.com/iy9dzsm. b Change in area of outer cell layer in MBOs from days 5-14 in culture (Mean ± SEM, n = 30 organoids, Multi: NC-MBO). c Phase contrast images of biliary organoids (Mono: NC-MBO without HUVEC and MSC, G: gland-like structure, E: epithelium-like structure). Three experiments were repeated with similar results. d Whole-mount immunostaining of CK19 (red), CD31 (green), VIM (white) and nucleus (blue; Hoechst 33342) in MBOs. Three experiments were repeated with similar results. e Immunostaining of CK19 (green), CD31 (white), VIM (red) and nucleus (blue; DAPI) in 3-day-old mouse extrahepatic bile duct (left) and MBO (right). G: Gland-like structure and E: Epithelium. Three experiments were repeated with similar results. f PCA of MBO transcriptional phenotype. RNA-sequencing data from MBOs were integrated into publicly available data32. The IHBD organoids were cultured in medium according to Huch et al., (1)26 or extrahepatic medium (2)32. g, h Immunostaining of EPCAM (white) and TROP2 (red) in MBOs (n = 3) in (g) and EPCAM (white), TROP2 (red) and nucleus (blue; DAPI) in 3 to 4-day-old mouse extrahepatic bile ducts (n = 3) in (h). G: Peribiliary gland and E: Luminal epithelium. i FACS of biliary organoids. Left: Representative plot for TROP2+/EPCAM+ and TROP2low/EPCAM+ cells. Middle: Frequency of TROP2low cells in EPCAM+ cells in MBOs (n = 6 organoids). Right: Number of TROP2low/EPCAM+ cells in each group (Mean ± SD, n = 6 organoids). j Immunostaining of SOX9 (red), SOX2 (red), CK19 (green) and nucleus (blue; DAPI) in MBOs (n = 3). b, i the p-values were shown in plots and were determined using one-way ANOVA with Tukey’s test.