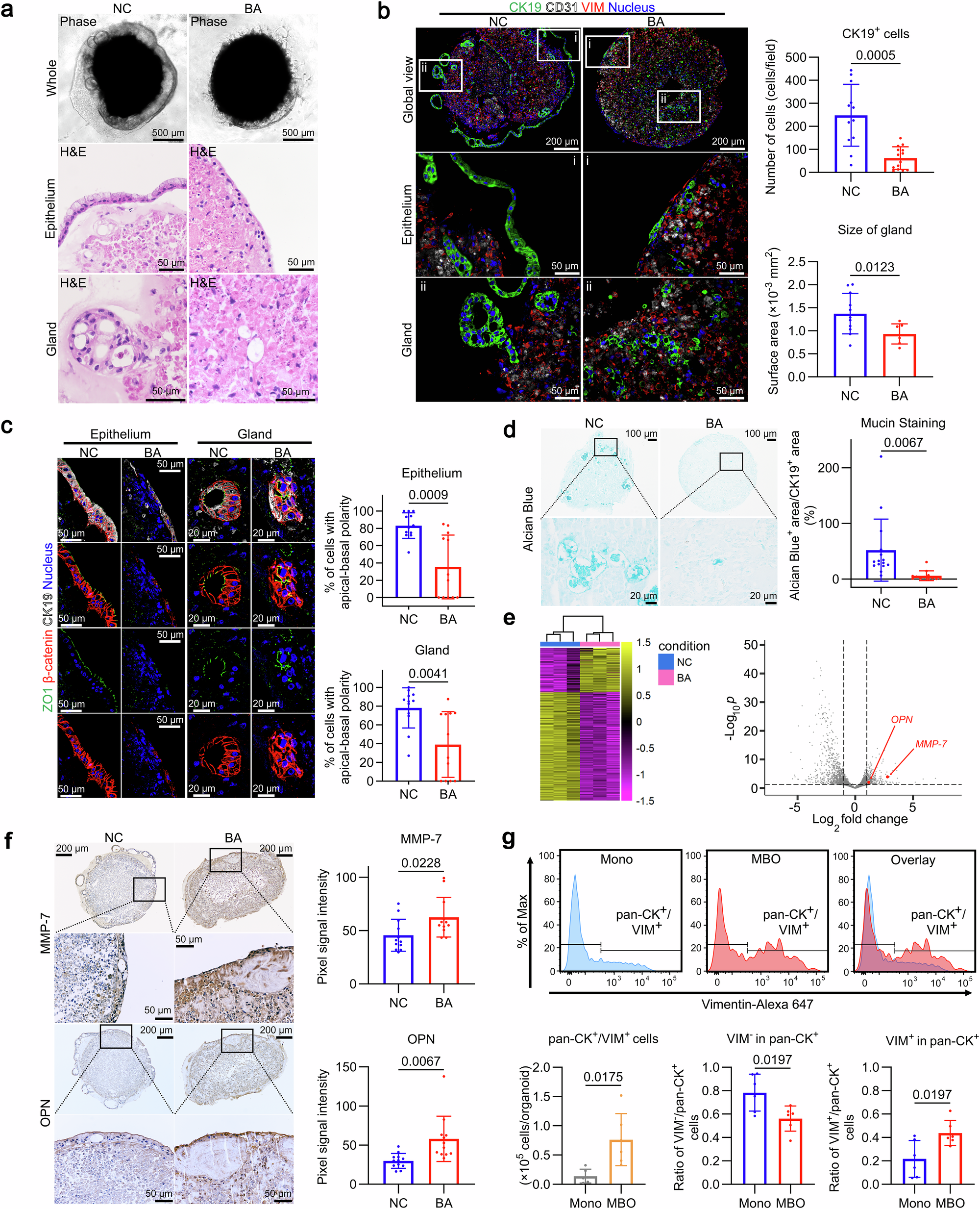
Fig. 2: Modeling human BA using patient-derived MBOs.

a Phase contrast and H&E staining of NC- and BA-MBOs. Three experiments were repeated with similar results. b Immunostaining of CK19 (green), CD31 (white), VIM (red) and Nucleus (blue; DAPI) in MBOs. Abundance of CK19+ cells (n = 12 fields for NC or 14 fields for BA examined over 3 independent samples) and average size of gland-like structures (n = 11 fields for NC or 7 fields for BA examined over 3 independent samples) were quantified (Mean ± SD). c Immunostaining of ZO1 (green), β-catenin (red), CK19 (white) and nucleus (blue; DAPI) in MBOs. Graphs show CK19+ cells exhibiting apical-basal polarity (Mean ± SD; n = 12 fields per 3 organoids). d Alcian Blue staining for MBOs. Mucin production in epithelium was determined by ratio of Alcian Blue+ areas in CK19+ (from separately examined immunofluorescence data) areas (Mean ± SD; n = 15 fields [for NC] or 12 fields [for BA] examined over 3 independent samples). e Heatmap (left) and Volcano plot (right) of differentially expressed genes between NC- and BA-MBOs (up in BA: 350; down in BA: 851). f DAB staining of MBOs for MMP-7 and OPN. The staining intensities were quantified by imaging analysis (Mean ± SD; n = 12 fields per 3 organoids). g Representative plots and quantification of FACS for hybrid cells (pan-CK+/VIM+) and cholangiocytes (pan-CK+/VIM−) in Mono and MBO. The number and cell ratio were quantified (Mean ± SD; n = 6). For b–d, f, g, the p-values were shown in plots and were determined using two-tailed Welch’s t-test.