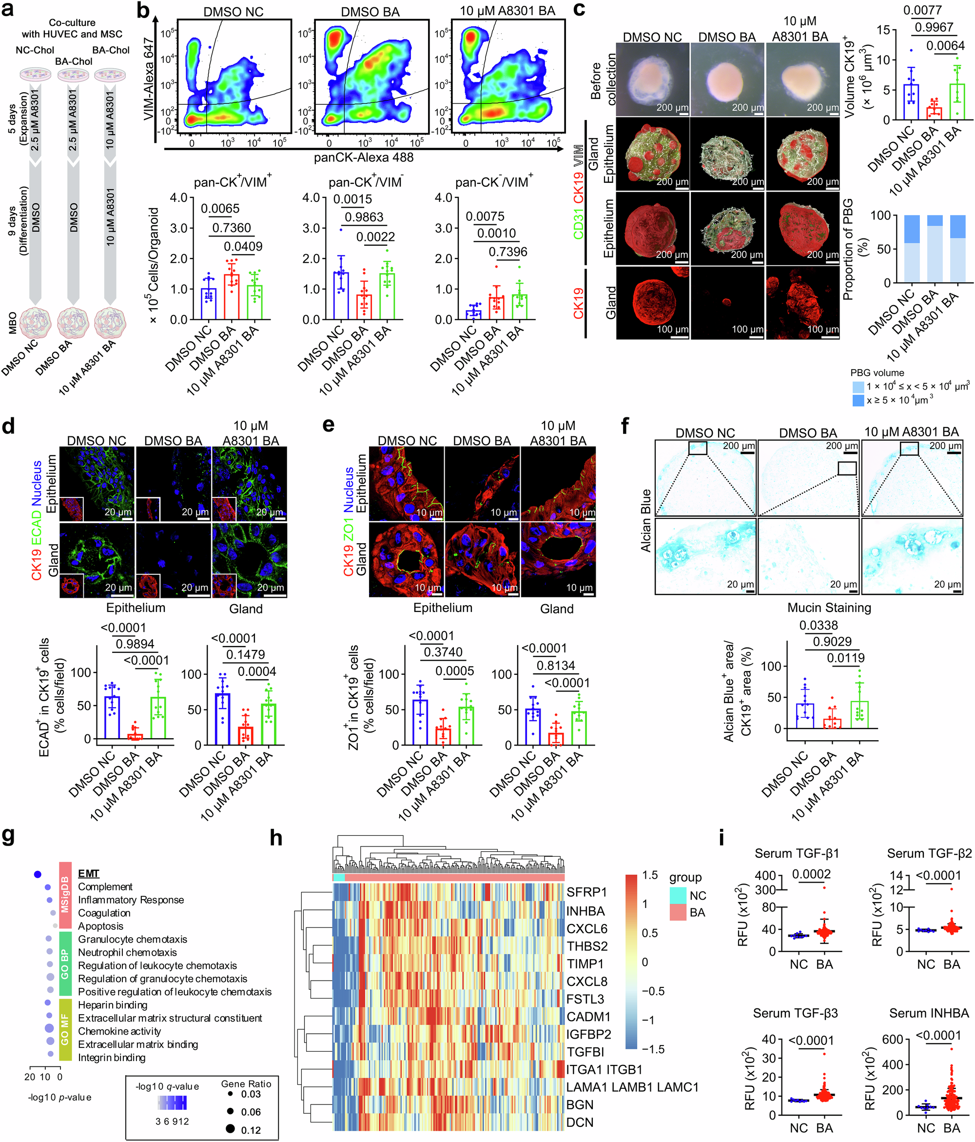
Fig. 5: TGF-β-induced EMT is a candidate regulator of BA phenotypes.

a Overview of in vitro A8301-mediated TGF-β signal inhibition in BA-MBOs. Created in BioRender. Ayabe, H. (2025) https://BioRender.com/q1pk62z. b Representative plots and quantification of FACS of day 14 MBOs treated with A8301. Number of hybrid (pan-CK+/VIM+), cholangiocyte (pan-CK+/VIM-) and mesenchymal (pan-CK−/VIM+) cells were quantified (Mean ± SD; n = 12 organoids). c Images of MBOs treated with A8301 captured before collection and after whole-mount immunostaining (CK19: red, CD31: green, VIM: white). Abundance of CK19+ structures (Mean ± SD; n = 9 organoids examined over 3 independent experiments) and size distribution of PBG-like structures were quantified (n = 39-104 clusters examined over 3 independent experiments). d Immunostaining of ECAD (green), CK19 (red) and Nucleus (blue; DAPI) in MBOs treated with A8301. ECAD+ cells in CK19+ cells in the field were quantified (Mean ± SD; n = 12 fields from 3 organoids). e Immunostaining of ZO1 (green), CK19 (red) and Nucleus (blue; DAPI) in MBO treated with A8301. ZO1+ cells in CK19+ cells per field were quantified (Mean ± SD; n = 12 fields from 3 organoids). f Alcian blue staining of MBOs treated with A8301. Mucin production was determined by ratio of Alcian Blue+ areas in CK19+ (from separately examined immunofluorescence data) areas (Mean ± SD; n = 12 fields from 3 organoids). g Top enriched terms of MSigDB Hallmark 202045,79 and GO44,78 sets in serum proteins (reanalyzed from Lertudomphonwanit et al.38) upregulated in BA subjects (n = 175 patients) vs age-matched normal controls (n = 9). MF: Molecular Function, BP: Biological Process. h Heatmap of enriched proteins in the EMT pathway in MSigDB Hallmark 2020 sets. (n = 9 NC and 175 BA subjects). i Serum TGF-β/Activin ligand levels represented by the relative fluorescent unit (RFU; Mean ± SD). (n = 9 NC and 175 BA subjects). The p-values were shown in plots and were determined using one-way ANOVA with Tukey’s test (b–f) and two-tailed Welch’s t-test (i).