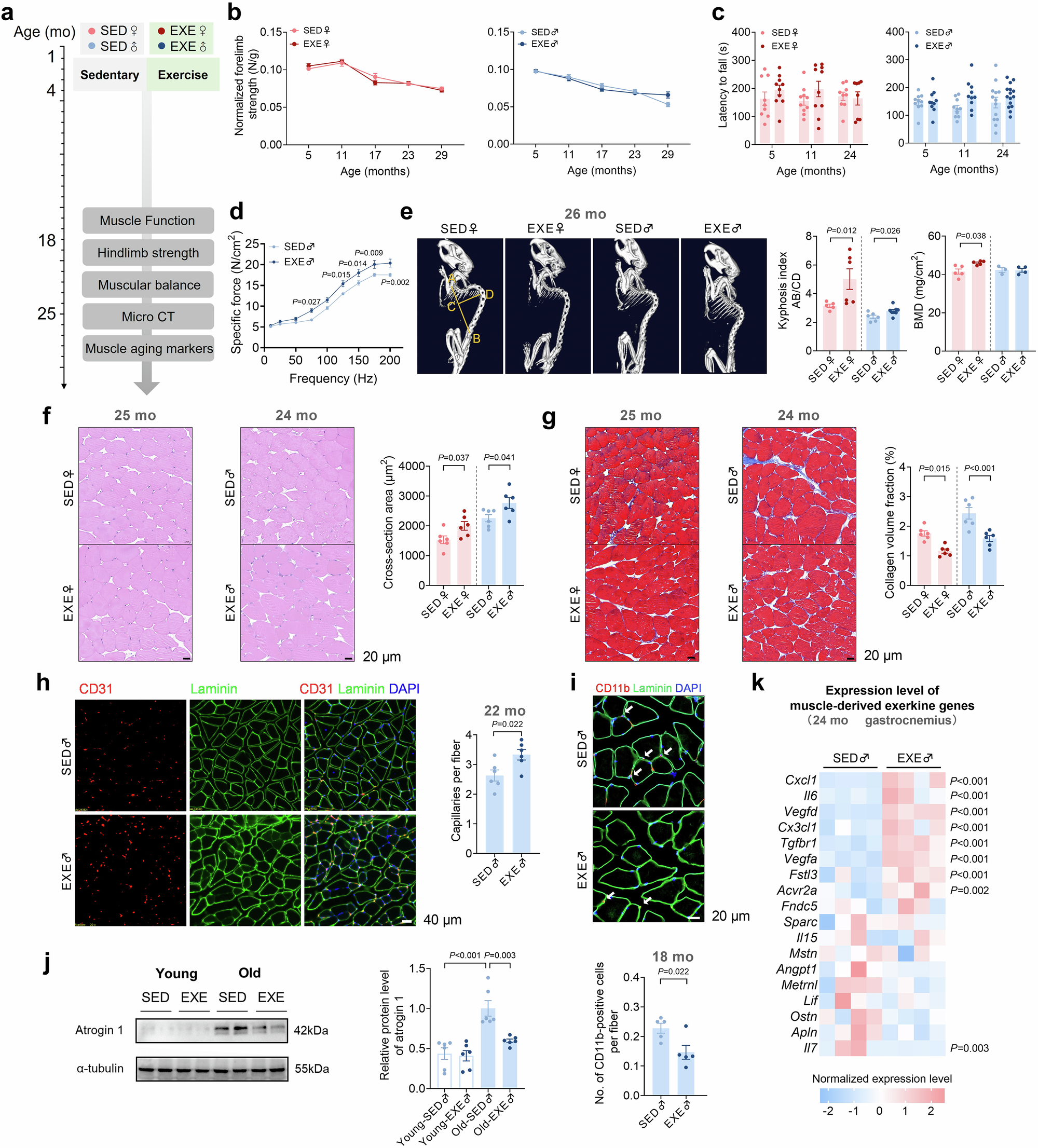
Fig. 4: Early-life exercise improves musculoskeletal health in aging.
From: Early-life exercise extends healthspan but not lifespan in mice

a Experimental timeline. b Grip strength over the indicated ages in female and male mice (left, n = 25, 15, 8, 22, and 19 for 5, 11, 17, 23, and 29 months of ages for sedentary female mice in (b) respectively. n = 25, 15, 8, 25, and 24 for 5, 11, 17, 23, and 29 months of ages for exercise female mice in (b) respectively. right, n = 25, 15, 8, 25, and 3 for 5, 11, 17, 23, and 29 months of ages for sedentary male mice in (b) respectively. n = 25, 15, 8, 25, and 7 for 5, 11, 17, 23, and 29 months of ages for exercise male mice in (b) respectively.). c Motor coordination over the indicated ages (left, n = 9, 10, and 9 for 5, 11, and 24 months of ages for sedentary female mice in (c) respectively. n = 10, 10, and 8 for 5, 11, and 24 months of ages for exercise female mice in (c) respectively. right, n = 10, 10, and 13 for 5, 11, and 24 months of ages for sedentary male mice in (c) respectively. n = 10, 10 and 15 for 5, 11, and 24 months of ages for exercise male mice in (c) respectively). d Tetanic force-frequency relationships of tibialis anterior muscles from male mice at the ages of 16 months (n = 6). e Kyphosis index (SED female n = 5, EXE female n = 6, SED male n = 6, EXE male n = 8) and bone mineral density (BMD) in aged mice (SED female n = 5, EXE female n = 5, SED male n = 3, EXE male n = 4). f H&E-stained gastrocnemius muscle sections and quantified myofiber cross-section area (CSA) at the indicated age (n = 6). g Masson-stained gastrocnemius muscle sections and quantified fibrosis (n = 6). The collagen volume fraction (%) was calculated as the ratio of collagen volume to fiber volume. h CD31 immunofluorescence in gastrocnemius muscle sections from aged male mice (n = 6). i CD11b immunofluorescences in the gastrocnemius muscle from aged mice (n = 5). Arrows indicated CD11b-positive cells. j Atrogin 1 contents in gastrocnemius muscles from young and aged mice (Young, 4 mo; old, 18 mo; n = 6). k Expressions of genes encoding exerkines in gastrocnemius muscles from aged male mice. n = 4. Data are presented as mean ± SEM. Data are analyzed using unpaired, two-tailed Student’s t test (e–i, k), one-way ANOVA with Tukey’s multiple comparisons test (j) and two-way ANOVA with Šídák’s multiple comparisons test (d).