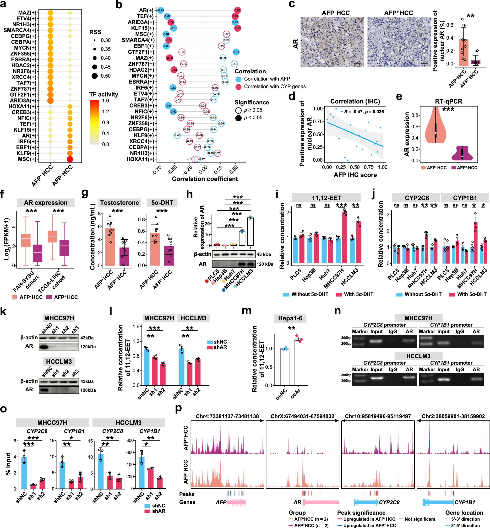
Fig. 3: Upregulation of AR transcription activity in AFP− HCC tumor cells.

a SCENIC analysis in scRNA-seq data shows TF activities in AFP− HCC and AFP+ HCC tumor cells. b Spearman correlation analysis between activity of TFs listed in (a), and AFP expression (colored in blue) as well as CYP genes signature (colored in red) in tumor cells. c Detection of AR expression using IHC in AFP– HCC (n = 10) and AFP+ HCC (n = 10). Scale bars, 50 μm. d Correlation between AFP and AR expression by Spearman correlation test (n = 20). e Relative expression of AR detected by RT-qPCR (AFP− HCC vs. AFP+ HCC = 15:15). f AR expression in AFP– HCC compared to AFP+ HCC, as determined by bulk RNA-seq data from FAH-SYSU (AFP– HCC vs. AFP+ HCC = 161:273) and TCGA-LIHC cohort (AFP– HCC vs. AFP+ HCC = 142:127). g Concentrations of testosterone and 5α-DHT detected by lipidomics using blood plasma from 10 AFP−/AFP+ HCC. h Relative expression of AR detected by RT-qPCR and western blot in HCC cells. i Relative concentration of 11,12-EET detected by ELISA assays in CM from HCC cells. j Relative expression of CYP2C8 and CYP1B1 with or without 5α-DHT stimulation. k Validation of the AR knockdown (shAR) in MHCC97H and HCCLM3 using western blot. l 11,12-EET concentrations detected by ELISA assays in CM from MHCC97H and HCCLM3 cells (shNC) compared to their shAR counterparts. m Detection of 11,12-EET levels in AR-overexpressing Hepa1-6 cells (oeAr) versus control cells (oeNC). Validation of AR binding with CYP2C8 and CYP1B1 promoters by ChIP-PCR (n) and ChIP-qPCR (o) in MHCC97H and HCCLM3. p Normalized snATAC-seq tracks of AFP, AR, CYP2C8 and CYP1B1. Three biological replicates were employed (h–j, l, m, o). Data were shown as mean ± SD (c, g–j, l, m, o). *p < 0.05, **p < 0.01, ***p < 0.001 and ns stands for no significance by Wilcoxon rank sum test (f, g), two-sided t-test in (c, e, i, j, m) and one-way ANOVA with Tukey’s multiple comparisons test (h, l, o). Source data are provided as a Source Data file.