Fig. 2: DVL1 associates with transcription factor ETS1.
From: Dishevelled-1 regulates global transcriptomic changes and associates with ETS1 transcription factor

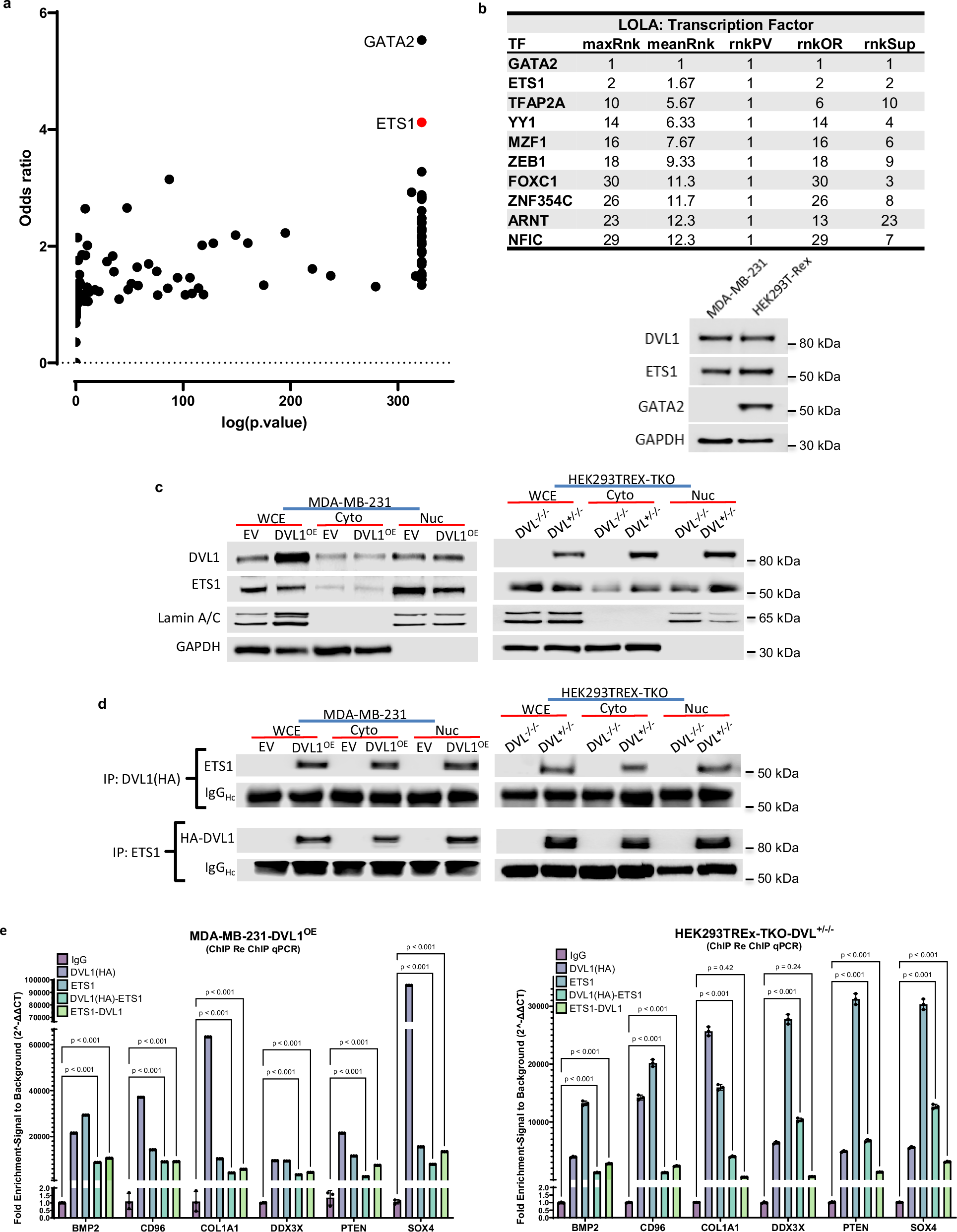
a Locus overlap analysis (LOLA) was utilized to test the overlap sets of genomic regions in our DVL1 ChIP-seq data and transcription factor profile matrices, to identify possible DVL1-transcription factor binding partners at the promoter regions. The LOLA scatterplot visualizes data on 3 metrics (p-value, odds ratio, and raw number of overlapping regions) to assess overlap. Each query-to-database set interaction is a point. The axes measure the P-value and odds ratio of each comparison, and points in the upper-right region of the plot are the best hits for all 3 metrics. b Top 10 LOLA comparisons of DVL1 ChIPseq (n = 3 biological replicates, log2FC > 1 or < − 1, padj < 0.05, peak identification and statistical analysis were performed using MACS2). maxRnk is the aggregate score that shares strengths of each of the individual statistics: rnkPV (p-value rank), rnkOR (odds ratio rank), rnkSUP (support rank), Top, western blot of top two predicted TFs GATA2 and ETS1 in MDA-MB-231 and HEK239T-Rex, Bottom. Representative blots shown (three biological replicates); GAPDH was the loading control. c Western blotting of DVL1 and ETS1 in whole cell extract (WCE), cytoplasmic fraction (cyto), and nuclear fraction (nuc) in MDA-MB-231 and HEK293TREx-DVL-TKO. Representative blots shown (three biological replicates); Presence or absence of GAPDH was the loading control for whole cell extract (present), cytosolic fraction (present), and nuclear fraction (absent). Lamin was used as a secondary loading control for the nuclear extract. d Co-Immunoprecipitation for HA-DVL1 and ETS1, and probe for their respective partner in the cytoplasmic and nuclear fractions. Representative blots shown (three biological replicates); IgG heavy chain was the loading control for IP. e ChIP and ChIP/re-ChIP (n = 3 biological replicates (3 technical replicates each), mean ± SD, two-way, ANOVA followed by Dunnett’s multiple comparison test was used to test significance) for HA-DVL1 and ETS1 in the same genomic region in MDA-MB-231 and HEK293TREx cells in genes identified in ChIP-Seq and are known to be regulated by ETS1. Source data are provided as the Source Data file.