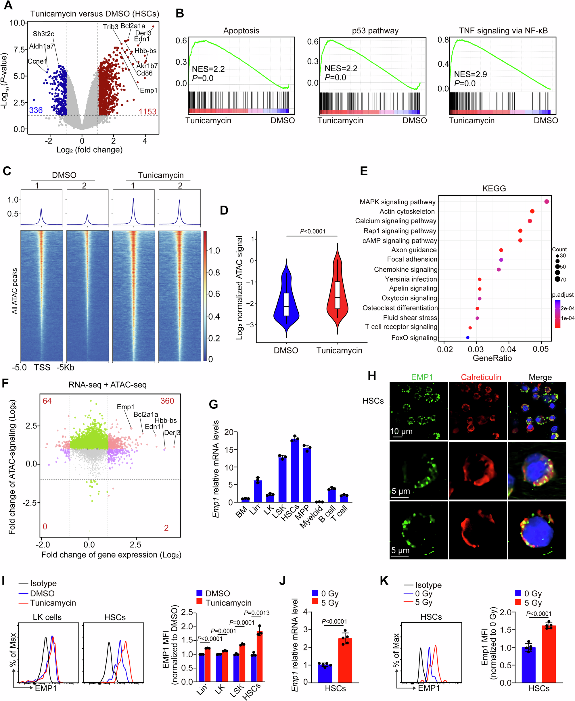
Fig. 2: ER stress induces the expression of EMP1 in HSCs, where it is localized within the ER.

A A representative volcano plot of the gene expression changes between HSCs from DMSO-treated and tunicamycin-treated mice (n = 5 mice per group). All significantly changed genes (>twofold change, P < 0.05) are indicated by blue or red dots. B GSEA shows that apoptosis, p53, and TNF signaling via NF-κB pathways are significantly upregulated in tunicamycin-treated HSCs compared to DMSO-treated HSCs. C Representative heatmaps show ATAC-seq peaks ± 5 kb from transcriptional start site (TSS) in HSCs. Top, line plots of relative quantifications based on average intensities of all ATAC peaks detected. D Statistics and quantification of genomic-wide ATAC signal (n = 2 samples per group). Violin plot of the log2(normalized RPKM) of peaks under different conditions. The box plot represents the minimum, median, and maximum values. E The KEGG analysis of the enrichment and classification of the significantly changed peaks. F The quadrant chart shows the distribution of genes with both differential ATAC peaks and differential expression in the tunicamycin-treated HSCs compared with the control group. G qRT-PCR analysis of Emp1 expression in different hematopoietic cell subsets in wild-type mice (n = 3 mice per group), including BM cells, Lin− cells, LK, LSK, MPP (CD48+CD150−LSK), myeloid cells (Gr1+CD11b+), B cells (B220+), and T cells (CD3+). H Immunofluorescence staining of EMP1 (green) and Calreticulin (red) in murine HSCs (CD48−CD150+LSK). Nuclei are stained with DAPI (blue). I Flow cytometry analysis of EMP1 staining in LK cells and HSCs (CD48−CD150+LSK) from DMSO-treated and tunicamycin-treated mice. Right graph represents the MFI of EMP1 in hematopoietic cells (n = 3 mice per group). J qRT-PCR analysis of Emp1 expression in HSCs (CD48−CD150+LSK). HSCs are isolated from wild-type mice that were exposed to 0 or 5 Gy radiation (n = 5 mice per group). K Flow cytometry analysis of EMP1 staining in HSCs. Right graph represents the MFI of EMP1 in HSCs (n = 5 mice per group). All statistical analyses were performed using two-tailed unpaired Student’s t-test. Data are shown as mean ± SD. Results are representative of two independent experiments. Source data are provided as a Source Data file.