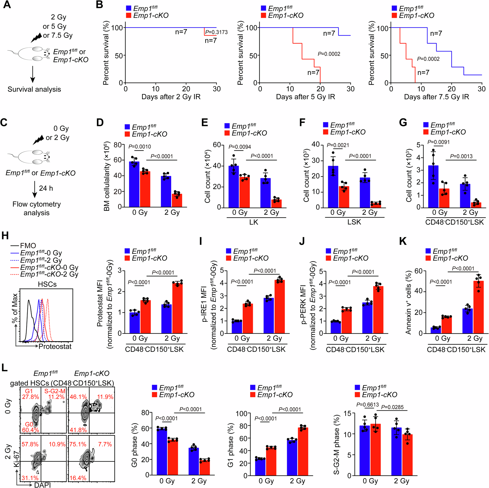
Fig. 5: Loss of Emp1 aggravates HSC defects under IR conditions.

A Experimental schematic. Emp1fl/fl and Emp1-cKO mice were exposed to various doses (2, 5, or 7.5 Gy) of γ-irradiation. B Survival curves of Emp1fl/fl and Emp1-cKO mice after exposure to γ-irradiation (n = 7 mice per group). C Experimental schematic. Emp1fl/fl and Emp1-cKO mice were exposed to a dose of 2 Gy γ-irradiation, followed by flow cytometry analysis. D–G Graphs represent the cell count of different hematopoietic cell subsets in BM of mice (n = 5 mice per group). H Flow cytometry analysis of protein aggregate levels in HSCs (CD48−CD150+LSK) using ProteoStat staining. Right graph represents the MFI of ProteoStat in HSCs (n = 5 mice per group). I, J Graphs represent the MFI of p-IRE1 (I) and p-PERK (J) in HSCs (CD48−CD150+LSK) using flow cytometry staining and analysis (n = 5 mice per group). K A graph represents the percentages of apoptotic HSCs (CD48−CD150+LSK) (n = 5 samples per group). L Representative flow plots of the Ki-67 and DAPI staining of HSCs (CD48−CD150+LSK). Emp1fl/fl and Emp1-cKO mice were exposed to a dose of 2 Gy γ-irradiation, followed by flow cytometry analysis. Right graph represents the percentages of cell-cycle distribution of HSCs (n = 5 mice per group). Statistical analyses were performed using log-rank test for 5B; two-tailed unpaired Student’s t-test for all other analyses. Data are shown as mean ± SD. Results are representative of two independent experiments. Source data are provided as a Source Data file.