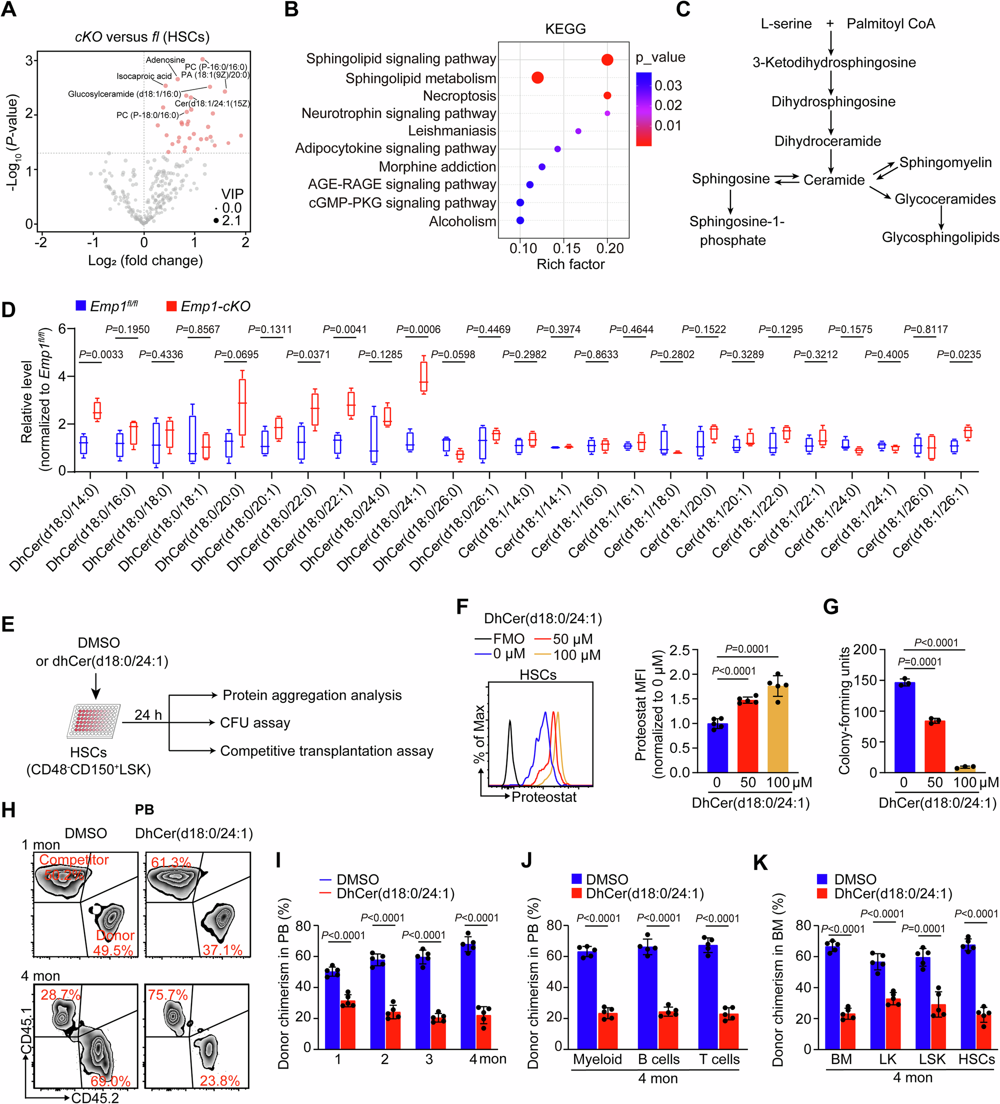
Fig. 6: Emp1 deficiency results in dhCer accumulation that induces the formation of protein aggregates.

A A representative volcano plot of the metabolite content change between Emp1fl/fl and Emp1-cKO HSCs (CD48−CD150+LSK) using untargeted metabolomic analysis (n = 5 samples per group). All significantly changed metabolites (Variable Importance in the Project [VIP] > 1.0; p < 0.05) are indicated by blue or red dots. B The KEGG analysis of the enrichment and classification of the significantly changed metabolites. C Summary of the sphingolipid metabolism. D Relative quantification of dihydroceramide (dhCer) and ceramide (Cer) levels in Emp1fl/fl and Emp1-cKO HSCs (CD48−CD150+LSK) through lipidomic analysis (n = 4 samples per group). The box plot represents the minimum, median, and maximum values. E Experimental scheme for the assessment of the impact of dhCer(d18:0/24:1) on HSC function. HSCs (CD48−CD150+LSK) were isolated from wild-type C57BL/6J mice and treated with dhCer(d18:0/24:1) for 24 h, followed by flow cytometry analysis, colony-forming unit assay, and competitive transplantation assay. For competitive transplantation assay, 500 HSCs (CD45.2) were mixed with 1.5 × 106 competitor BM cells (CD45.1) and transplanted into recipient mice (CD45.1CD45.2). F Flow cytometry analysis of protein aggregate levels in HSCs using ProteoStat staining. Right graph represents the MFI of ProteoStat in HSCs (n = 5 samples per group). G A graph represents the colony numbers from dhCer-treated HSCs (n = 3 samples per group). H Representative flow plots of the chimerism of PB from recipients at 1 and 4 months after transplantation. Donor-derived cells, CD45.2+; competitor-derived cells, CD45.1+. I The percentages of donor-derived cells in PB at indicated times (n = 5 recipients per group). J The percentages of donor-derived myeloid cells, B cells, and T cells in PB cells of recipient mice at 4 months after transplantation (n = 5 recipients per group). K The percentages of donor-derived BM cells, LK, LSK, and HSCs in BM of recipients at 4 months after transplantation (n = 5 recipients per group). All statistical analyses were performed using two-tailed unpaired Student’s t-test. Data are shown as mean ± SD. Results are representative of two independent experiments. Source data are provided as a Source Data file.