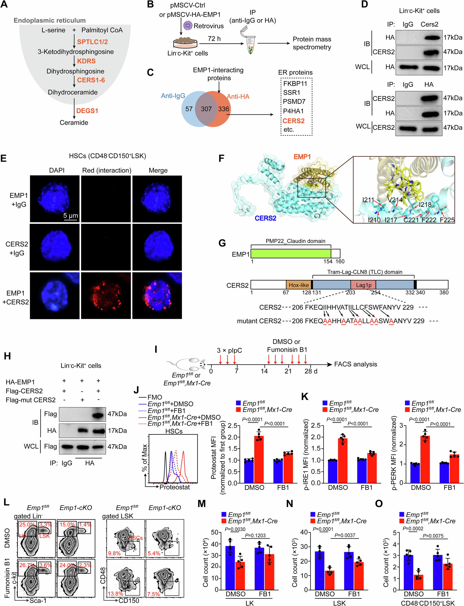
Fig. 7: EMP1 binds the Lag1p domain of CERS2 to restrict dhCer production.

A Summary of the pathway of ceramide synthesis. B Experimental scheme. BM Lin−c-Kit+ cells derived from wild-type mice were infected with retrovirus to force EMP1 overexpression (with HA tag). Then IgG or HA antibodies were used to conduct co-immunoprecipitation (co-IP), followed by and mass spectrometry analysis. C Venn diagrams represent proteins pulled down by IgG or HA antibodies. D The interaction between EMP1 and CERS2. IgG, CERS2, or HA antibodies were used to conducted co-immunoprecipitation (co-IP), followed by immunoblot analysis. Bands representative of two independent experiments with similar results are shown. E In situ proximity ligation assay to detect EMP1/CERS2 interaction in murine HSCs (CD48−CD150+LSK) by utilizing antibodies (rabbit anti-EMP1 and mouse anti-CERS2). Nuclei are stained with DAPI (blue). The scale bar represents 5 µm. F Molecular docking of EMP1 (AlphaFold prediction: AF-P47801-F1) and CERS2 (AlphaFold prediction: AF-Q924Z4-F1) using ClusPro2.0 server. G Presentation of structure domains of EMP1 and CERS2, along with the design of CERS2 mutations (indicated with red font). H The interaction between EMP1 and CERS2 is revealed by co-IP followed by immunoblot analysis. BM Lin−c-Kit+ cells were infected with retrovirus to express Flag-CERS2 or Flag-mutant CERS2, together with HA-EMP1 overexpression, followed by co-IP. IgG antibody was used as the negative control. Bands representative of two independent experiments with similar results are shown. I Experimental schematic. J Flow cytometry analysis of protein aggregate levels in HSCs (CD48−CD150+LSK) using ProteoStat staining. Right graph represents the MFI of ProteoStat in HSCs (n = 5 mice per group). K Graphs represent the MFI of p-IRE1 (left) and p-PERK (right) in HSCs (CD48−CD150+LSK) using flow cytometry staining and analysis (n = 5 mice per group). L Representative flow plots of the LK (Lin−Sca-1−c-Kit+), LSK (Lin−Sca-1+c-Kit+), and HSC (CD48−CD150+LSK) populations in BM cells from mice. M–O Graphs represent the cell count of different hematopoietic cell subsets in BM of mice (n = 5 mice per group). All statistical analyses were performed using two-tailed unpaired Student’s t-test. Data are shown as mean ± SD. Results are representative of two independent experiments. Source data are provided as a Source Data file.