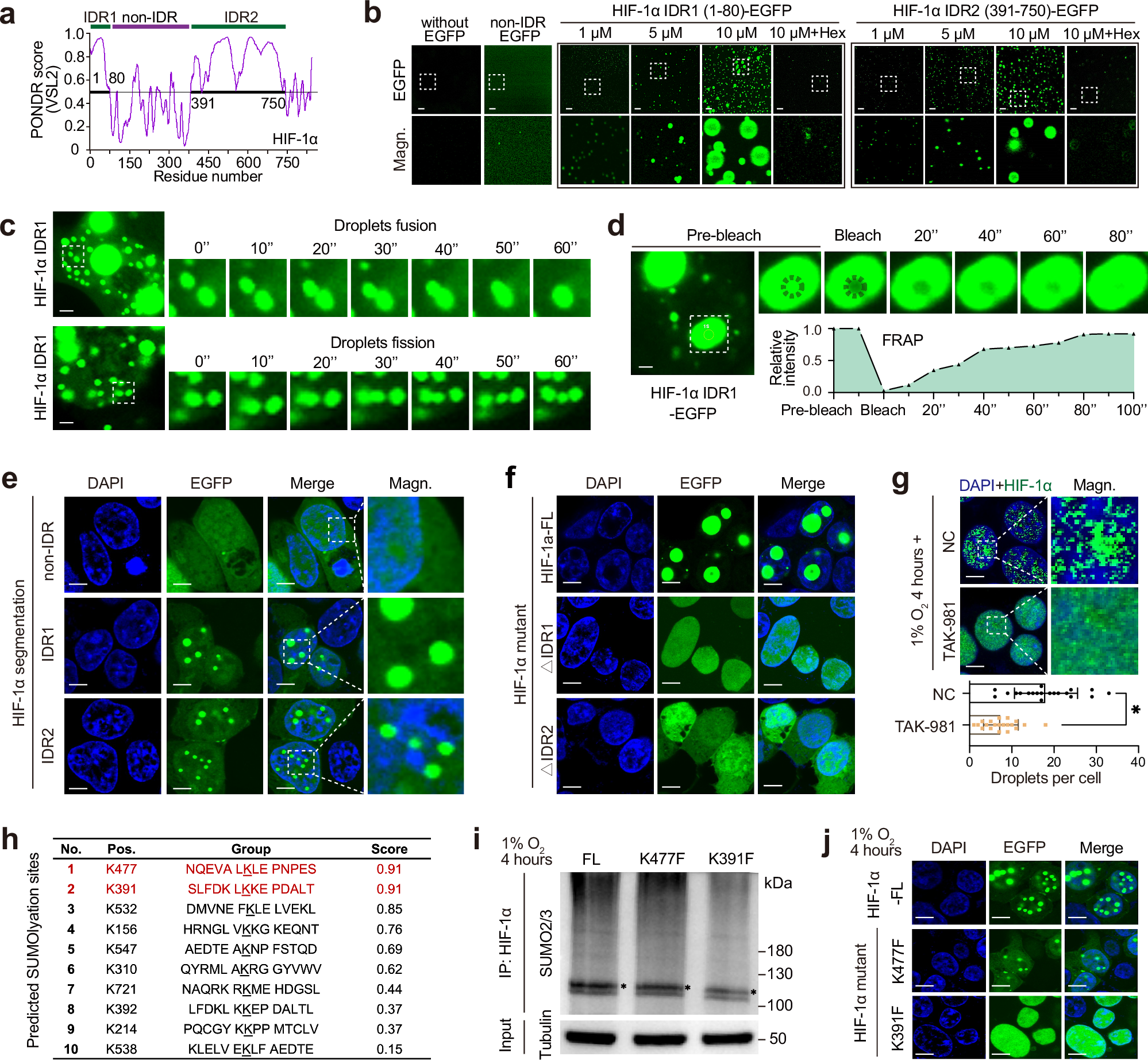
Fig. 5: HIF-1α undergoes SUMOylation-related phase separation under hypoxia.

a Diagram showing the intrinsically disordered protein regions (IDRs) of HIF-1α. b Representative images of phase separation condensates based on HIF-1α-IDR1/2-EGFP with different protein concentrations or with 1,6-hexanediol. Scale bar, 5 μm. c The process of fusion and fission in HIF-1α-IDR1-EGFP-mediated condensates. Scale bar, 1 μm. d Fluorescence intensity of the condensate during fluorescence recovery after photobleaching (FRAP) assay. Scale bar, 1 μm. The average relative fluorescence intensities are plotted as white circles. e Localization of HIF-1α-IDRs-EGFP and HIF-1α-non-IDR-EGFP in THP-1 cells after 4 h of 1% O2 hypoxia and fixation. Scale bar, 5 μm. f Representative fluorescence images of EGFP and DAPI showing the patterns of HIF-1α mutants. Scale bar, 5 μm. g Immunofluorescence staining of HIF-1α in THP-1 cells treated with TAK-981 or control solution under 1% O2 hypoxia. Twenty cells randomly selected from three repeated groups were analyzed. Scale bar, 5 μm. The bar graph in the lower panel presents mean values ± SD, and the p values are calculated using a two-tailed t-test (P < 0.001). *P < 0.05. h The predicted SUMOylation sites in HIF-1α based on the SUMOplot Analysis Program. i, j SUMO2/3-mediated SUMOylation and immunofluorescence staining in 1% O2 hypoxia-induced THP-1 cells with the HIF-1α K477F or K391F mutation. Scale bar, 5 μm. Source data are provided as a Source Data file. IDR intrinsically disordered regions, FL full-length.