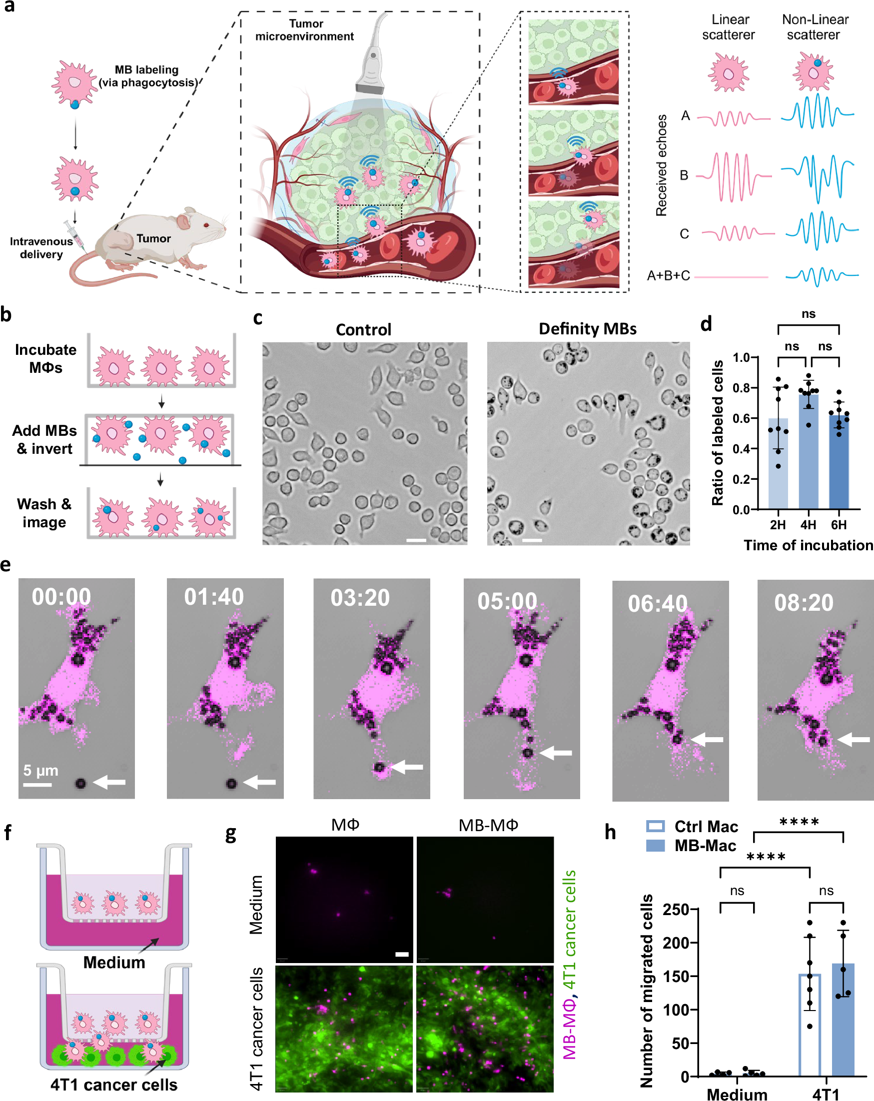
Fig. 1: Macrophages can be labeled with microbubbles with high efficiency and without affecting their migration capability.
From: Imaging of macrophage accumulation in solid tumors with ultrasound

a Conceptual depiction of the proposed approach to track macrophage trafficking with ultrasound imaging. “Created in BioRender. Kim (2025) https://BioRender.com/l88d5ia, https://BioRender.com/s2lkzzu”. b Schematic showing the setup and protocol for labeling RAW264.7 macrophages (MΦ) with microbubbles (MB). “Created in BioRender. Kim (2025) https://BioRender.com/bcw4jei”. c Representative microscopy images of MΦ following 4 h of incubation with and without MBs (black dots). Scale bar 20 µm. See Supplementary Movie 1. d Quantification of MΦ-labeling with MBs at different incubation (n = 9 wells). Data are presented as mean values ± SD. p values were determined by one-way ANOVA, n.s. not significant. e Panel of live confocal microscopy images illustrating MBs-uptake by macrophages (magenta: mCherry). f Schematic of the Boyden chamber with and without cancer cells (created with BioRender.com. “Created in BioRender. Kim (2025) https://BioRender.com/f4irfqi”. g Representative fluorescent microscopy images from the Boyden chamber of the 4T1 cancer cells (green) and MB-MФ and MФ (pink). Scale bar 50 μm. h Quantitative analysis of the number of migrated MΦ and MB-MΦ in presence and absence of 4T1 cells (n = 4 wells). Data are presented as mean values ± SD. p values were determined by two-way ANOVA followed by Tukey’s multiple comparisons.****p < 0.0001; n.s. not significant. (p value for Ctrl Mac and MB-Mac with 4T1 is p = 0.9137 and Ctrl Mac and MB-Mac in Medium is p > 0.9999). Source data are provided as a Source Data file.