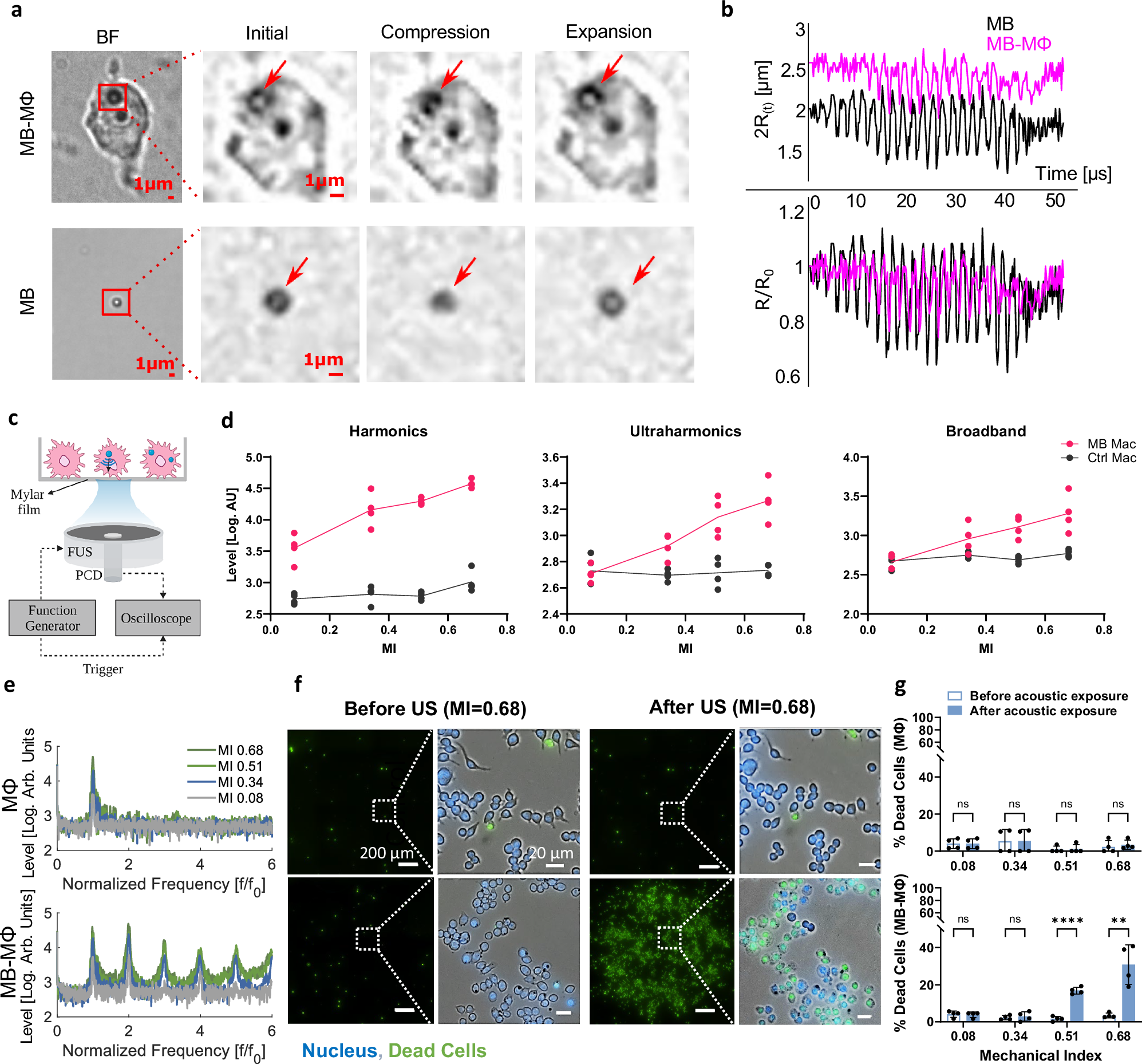
Fig. 4: Optical and acoustical characterization of MB-MΦ oscillation reveals damped, compression only, nonlinear MB oscillations for low mechanical indexes without affecting MΦ (RAW264.7) viability.
From: Imaging of macrophage accumulation in solid tumors with ultrasound

a Snapshots from high frame rate microscopy (5 million frames/s) of phagocytosed MBs and unlabeled MBs sonicated at MI = 0.21 (arrows indicate microbubbles). To be able to capture the MB dynamics we excited them at 0.5 MHz. b Quantification of high frame rate microscopy data (a) revealing phagocytosed MBs display damped, compression-only oscillations. c Setup to test echogenicity and viability of MB-MΦ and MΦ. “Created in BioRender. Kim (2025) https://BioRender.com/3ccb31q”. d Quantification of the MB-MΦ and MΦ acoustic emissions spectrum for different MIs (n = 4 petri dish). The connecting line intersects at the mean. e MB acoustic emissions spectrum for MB-labeled and unlabeled MΦ at different MIs. The US pulse duration in these experiments was 20 cycles. f Microscopy imaging and g quantification of MΦ viability staining before and after sonication at different pressures. Green represents all the non-viable cells and blue represents all cells (viable and non-viable). Top panel: when only unlabeled MΦs are present, showing that even at the highest MIs there is no change in viability. At these conditions only the fundamental frequency is observed at the spectrum. Bottom panel: when the MB-MΦs are present. At MIs above 0.34 the sharp rise in cell death coincides with the onset of broadband emissions in the acoustic emissions. At MIs below 0.34 and as low as 0.08 strong harmonics are present in the acoustic emissions spectrum. (n = 4 ROIs). Data are presented as mean values ± SD. p values were determined by using a two-tailed unpaired t-test with Holm-Šídák correction; **p < 0.01, ****p < 0.0001, n.s. not significant. (MΦ: p value for all MI > 0.99 except MI = 0.68 where p value = 0.97; MB-MΦ: MI = 0.08, p value = 0.89; MI = 0.34, p value = 0.89; MI = 0.51, p value = 0.00004; MI = 0.68, p value = 0.006). Source data are provided as a Source Data file.