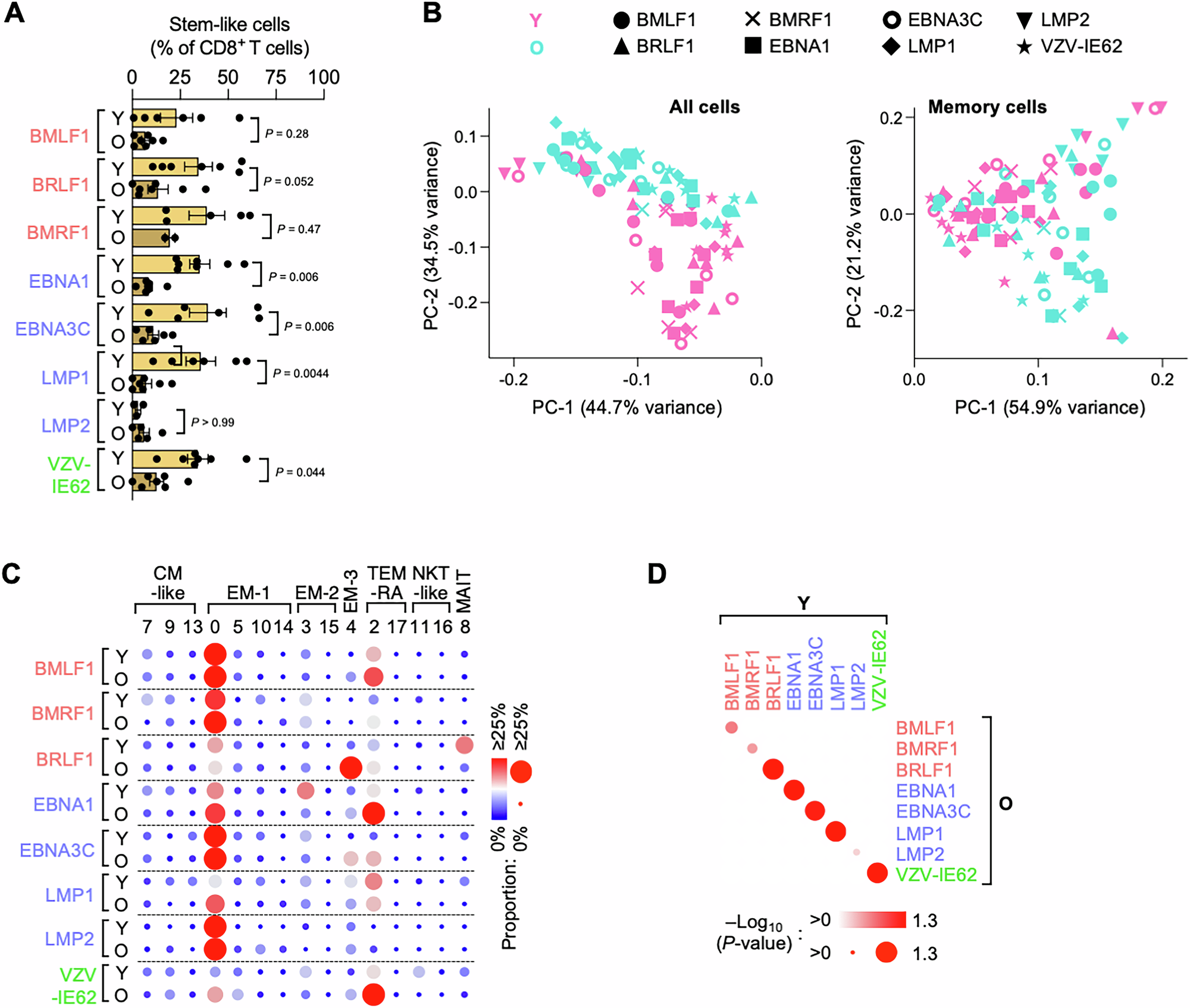
Fig. 5: Aging results in a loss of the T cell reserve of undifferentiated antigen-specific T cells across most antigens.
From: Antigen specificity shapes distinct aging trajectories of memory CD8⁺ T cells

Single cell-sequencing of antigen-specific CD8+ T cells from peripheral blood of 7 young (Y) and 7 older (O) adults as described in Fig. 4 and Supplementary Fig. 6. A Proportions of stem-like cells, as defined in Supplementary Fig. 6A, in different antigen-specific T cell populations. 7 Y and 7 O adults were assessed, but only samples with ≥ 20 cells were considered for this analysis. B PCA based on subset frequency distributions of antigen-specific cells across all clusters, including stem-like cells and memory cells (left) or in only memory cells after exclusion of antigen-specific cells expressing a stem-like phenotype based on transcriptome or cell surface markers (Supplementary Fig. 6A, B) (right). C Bubble plot depicting proportion of antigen-specific memory cells among T cell subset clusters defined in Supplementary Fig. 6A. D Comparison of probability vectors describing T cell subset distributions of different antigen-specific T cells. Y versus O comparisons were made only within each antigen. Significance levels between the indicated pairwise comparisons are shown as bubble size and color. Data show the mean ± SEM (A) or median (C). Data were compared by two-way ANOVA with Šídák’s multiple comparisons test (A) or by two-sided permutation tests (D). Source data are provided as a Source Data file.