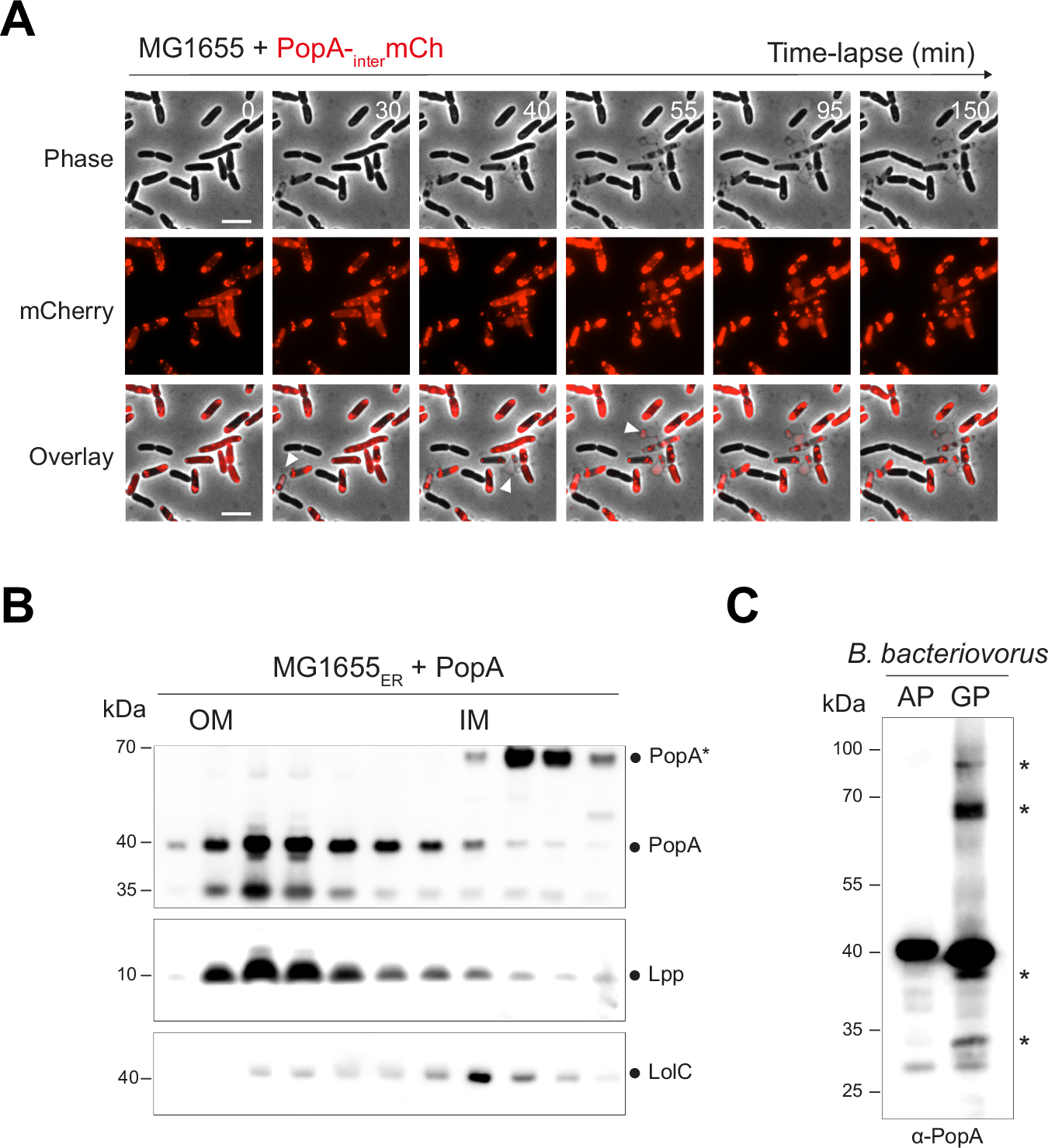
Fig. 5: PopA forms discrete patches in the E. coli envelope and localizes to both the inner and outer membranes.
From: A porin-like protein used by bacterial predators defines a wider lipid-trapping superfamily

A Representative time-lapse fluorescence microscopy of E. coli MG1655 producing the PopA-intermChy fusion protein (top panel, phase contrast; middle panel, mCherry channel; bottom panel, overlay of the phase contrast and the mCherry channels). Examples of envelope defects are shown (white arrowheads). Scale bar, 5 μm. Live imaging was performed three times with similar results. B The outer and the inner membrane of PopA-producing E. coli were separated by centrifugation in a two-step sucrose density gradient (see Methods). PopA was found in two different variants: The PopA protein is primarily localized in the outer membrane of E. coli with an expected size of approximately 40 kDa. However, it also exhibits localization in the inner membrane, where it appears as a higher molecular weight form (~65 kDa). Control markers include the major outer membrane lipoprotein Lpp (rabbit polyclonal antibody, Collet lab) and the inner membrane lipoprotein-releasing system LolC (rabbit polyclonal antibody, Collet lab). Goat anti-rabbit IgG-peroxidase antibody (Sigma) was used as a secondary antibody (0.2 μg/mL final). Molecular weight markers (kDa) are indicated on the left. Fractionation experiments were performed in duplicate with identical results. C Western blot of whole-cell protein extracts from B. bacteriovorus in attack phase (AP) or in growth phase (GP, 2 hours post-infection) was probed with α-PopA antibodies. The presence of asterisks (*) indicates the different forms of PopA that are exclusively present in the presence of the prey (i.e., in GP). Molecular weight markers (kDa) are indicated on the left. Western blot analysis was independently performed on two biological replicates, yielding consistent results.