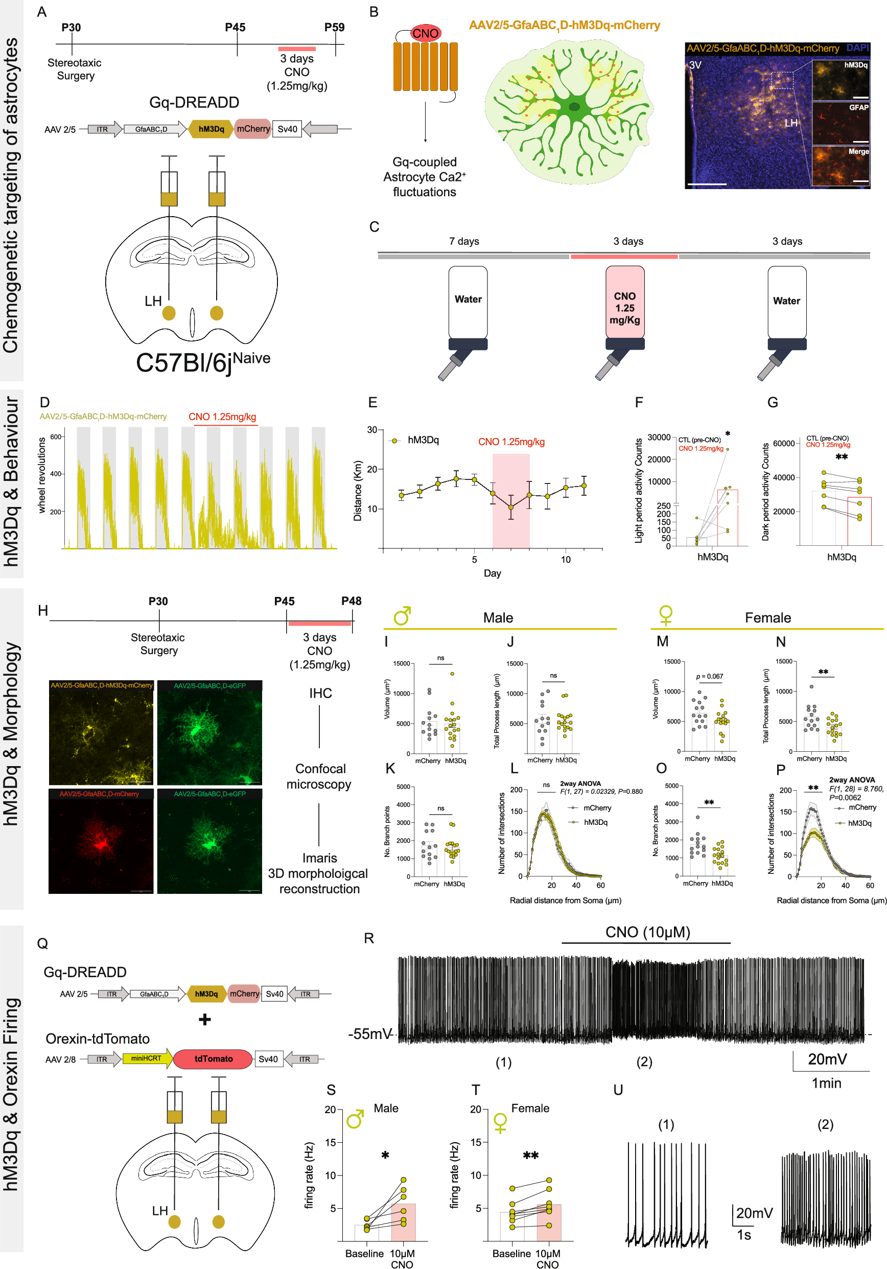
Fig. 4: Gq-coupled calcium fluctuations in LH astrocytes excites orexin neurons to perturb diurnal activity rhythms in naïve mice.

A Chemogenetic construct & timeline. B, C Expression in LH astrocytes and chronic delivery of clozapine-N-oxide (CNO) in drinking water (1.25 mg/kg), Scale bar = 100 μm. D Representative traces of running wheel activity from hM3Dq-injected mice (N = 7). E Distance ran per day, (N = 7). F Quantification of light period activity pre and during delivery of CNO (ratio paired t test: t6 = 3.34, p = 0.016, N = 7). G Quantification of dark period activity pre and during delivery of CNO (paired t test: t5 = 3.96, p = 0.0074, N = 7). H Experimental timeline and representative AAV-GfaABC1D-eGFP expressing astrocytes in the LH from hM3Dq- or mCherry mice, scale bars = 20 µm. Morphological reconstruction of LH astrocytes from or mCherry and hM3Dq injected male mice: (I) Volume (unpaired t test: mCherry = 5389 μm3, ±708 (N = 3, n = 13 cells), hM3Dq = 5015 μm3, ±670 (N = 3, n = 15 cells), p = 0.707), (J) Total process length (unpaired t test: mCherry = 5813 μm, ±257 (N = 3, n = 13 cells), hM3Dq = 5593 μm, ±441 (N = 3, n = 17 cells), p = 0.793), (K) No. of branch points (Mann–Whitney test: mCherry = 1632 branch points, ±207 (N = 3, n = 13 cells), hM3Dq = 1445 branch points, ±137 (N = 3, n = 17 cells) p = 0.893), (L) Sholl analysis (two-way ANOVA; F(1,27) = 0.0233, p = 0.880). Morphological reconstruction of LH astrocytes from or mCherry and hM3Dq injected female mice: (M) Volume (unpaired t test: mCherry =6418 μm3,±527 (N = 3, n = 14 cells), hM3Dq = 5132 μm3, ±434 (N = 3, n = 16 cells), p = 0.0678), (N) Total process length (unpaired t test: mCherry = 5798 μm, ±534 (N = 3, n = 14 cells), hM3Dq = 4083 μm ±330 (N = 3, n = 16 cells), p = 0.009), (O) No. of branch points (unpaired t test: mCherry = 1754 branch points ±156 (N = 3, n = 13 cells), hM3Dq = 1139 branch points, ±109 (N = 3, n = 17 cells) p = 0.0027), (P) Sholl analysis (two-way ANOVA; F(1,28) = 8.76, p = 0.0062). Q Co-injection of hM3Dq and miniHCRT-tdTomato virus into the LH. R Representative trace of orexin neuron spontaneous AP firing in current clamp with 3 min bath application of CNO (10 µM. S Change orexin neuron spontaneous firing rate in male mice (N = 3, n = 6 cells) after bath application of CNO (paired t test: t5 = 2.94, p = 0.032). T Change orexin neuron spontaneous firing rate in female mice (N = 3, n = 8 cells) after bath application of CNO (paired t test: t7 = 4.94, p = 0.0017). U Representative firing rate of orexin neuron firing rates at baseline (1) and with CNO (2). N = mice, n = cells. Bar charts = mean ± S.E.M. ns = not significant, *P < 0.05, **P < 0.01.