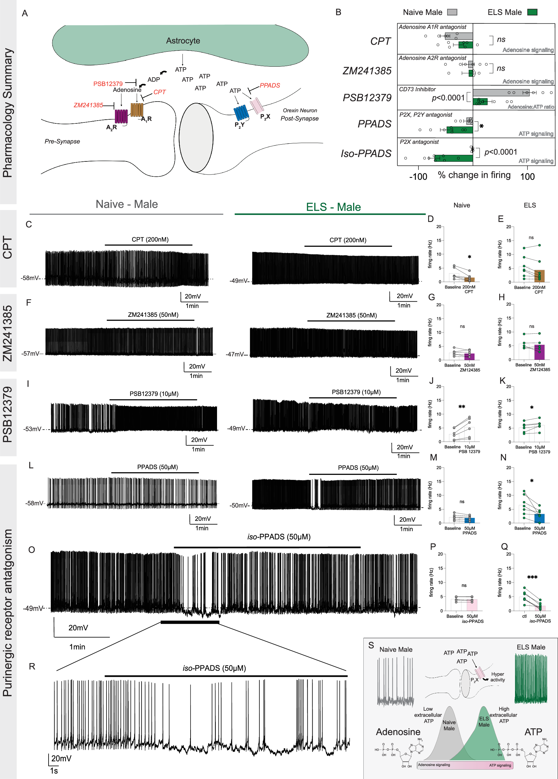
Fig. 5: Elevated P2X receptor signalling drives increased firing rates in male ELS mice.

A Schematic of orexin neuron tripartite synapse and overview of mechanism of action of pharmacological agents. B Percentage change in firing after bath application of modulators of the purinergic system. two-way ANOVA; Uncorrected Fisher’s LSD: 8-cyclopentyltheophylline (CPT) (p = 0.0786, Naïve N = 2, n = 6 cells, ELS N = 2, n = 7 cells), ZM-241385 (p = 0.973, Naïve N = 2, n = 6 cells, ELS N = 3, n = 5 cells), PSB12379 (p < 0.001, Naïve N = 2, n = 6 cells, ELS N = 3, n = 6 cells), PPADS (p = 0.0102, Naïve N = 2, n = 6 cells, ELS N = 3, n = 7 cells), iso-PPADS (p < 0.001, Naïve N = 3, n = 5 cells, ELS N = 3, n = 7 cells). C Representative traces of orexin neurons from Naïve and ELS male mice before and after bath application of adenosine A1 receptor antagonist, CPT (200 nM). D Change in firing rate in Naïve mice with application of adenosine A1 receptor antagonist, CPT (Paired t test: baseline= 3.035, ±0.822, CPT (200 nM) = 1.56 ±0.564, (N = 2, n = 6 cells) p = 0.0178. E Change in firing rate in ELS mice with application of CPT (Paired t test: baseline = 5.60 Hz ±1.47, CPT = 4.44 Hz ±1.69 (N = 2, n = 7 cells) p = 0.068). F Representative traces of orexin neurons from Naïve and ELS male mice before and after bath application of adenosine A2 receptor antagonist, ZM241385 (50 nM). G Change in firing rate in Naïve mice with ZM241385 (Paired t test: baseline= 2.671 Hz ±0.461, ZM241385 = 2.422 Hz ±0.468 (N = 2, n = 6 cells) p = 0.448). H Change in firing rate in ELS mice with application of adenosine A2 receptor antagonist, ZM241385 (Paired t test: baseline = 5.756 Hz ±0.938, ZM241385 = 5.421 Hz ±1.15 (N = 3, n = 5 cells) p = 0.528). I Representative traces of orexin neurons from Naïve and ELS male mice before and after bath application of Ecto-5’-Nucleotidase (CD73) inhibitor, PSB12379 (10 μM). J Change in firing rate in Naïve mice with PSB12379 (Paired t test: baseline = 2.78 Hz ±0.826, PSB12379 = 5.29 Hz ±1.39 (N = 2, n = 6 cells) p = 0.0086). K Change in firing rate in ELS mice with PSB12379 (Paired t test: baseline = 5.23 Hz ±0.720, PSB12379 = 6.105 Hz ±6.11 (N = 3, n = 6 cells) p = 0.029). L Representative traces of orexin neurons from Naïve and ELS male mice before and after bath application of PPADS tetrasodium salt (50 μM). M Change in firing rate in Naïve mice with PPADS (Paired t test: baseline= 2.13 Hz ±0.440, PPADS = 1.88 Hz ±0.361 (N = 2, n = 6 cells) p = 0.111). N Change in firing rate in ELS mice with PPADS (Paired t test: baseline= 6.52 Hz ±1.34, PPADS = 3.32 Hz ±0.737 (N = 3, n = 7 cells) p = 0.025). O Representative trace of orexin neurons from ELS male mice before and after bath application of P2X purinoceptor antagonist, iso-PPADS tetrasodium salt (50 μM). P Change in firing rate in Naïve mice with iso-PPADS (Paired t test: baseline = 4.13 Hz ±0.368, iso-PPADS = 4.09 Hz ±0.377 (N = 3, n = 5 cells) p = 0.237). Q Change in firing rate in ELS mice with iso-PPADS (Paired t test: baseline= 4.96 Hz ±0.759, iso-PPADS = 1.77 Hz ±0.448 (N = 3, n = 7 cells) p = 0.006). R Zoom in representative trace after application of iso-PPADS. S Schematic highlighting shift in extracellular adenosine to ATP in ELS male mice. Extracellular ATP signalling through P2X receptors on the post-synaptic membrane to induce elevated spontaneous firing rates in orexin neurons. N = mice, n = cells. Bar charts = mean ± S.E.M. ns = not significant, *P < 0.05, **P < 0.01.