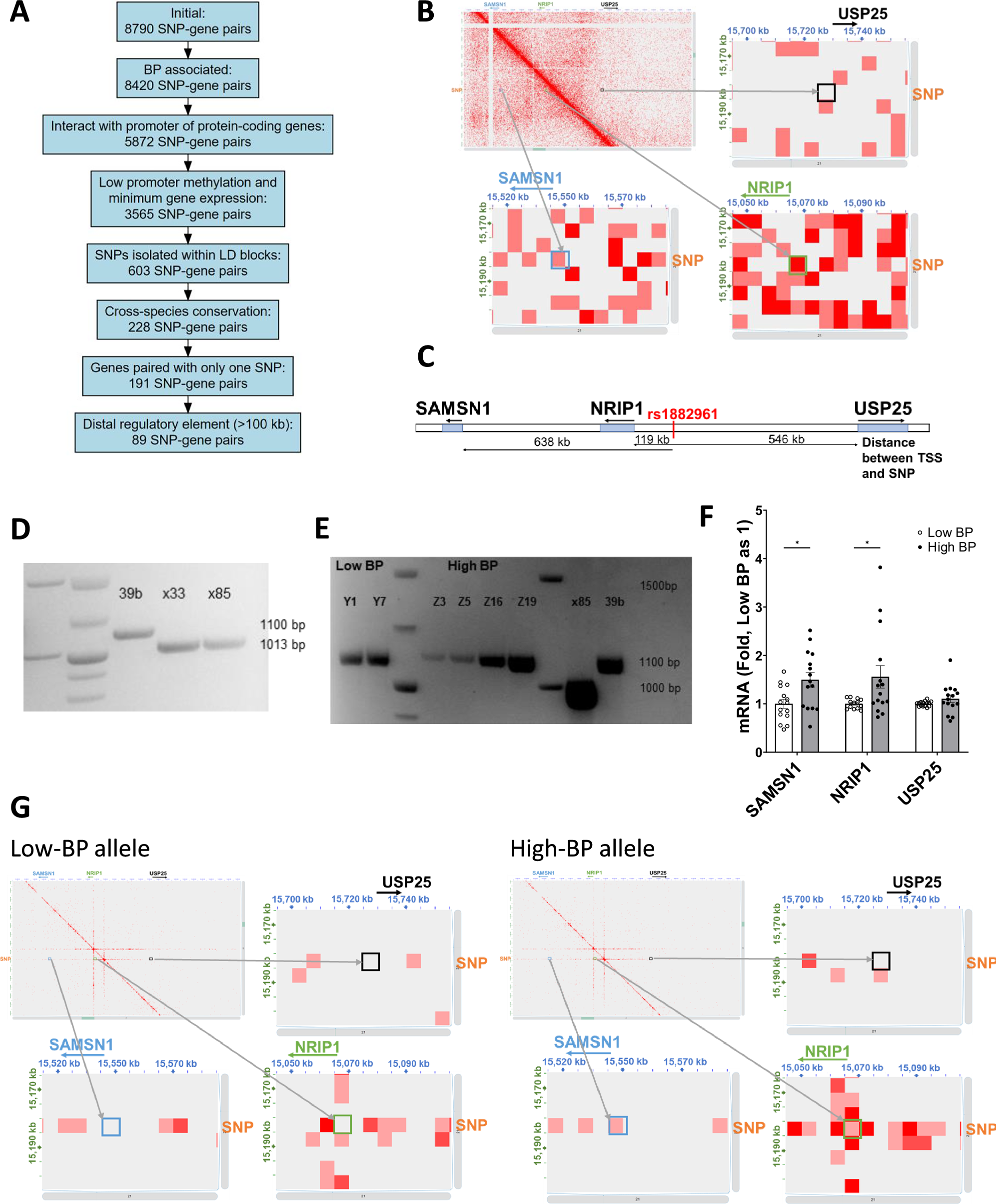
Fig. 5: BP-associated noncoding SNP rs1882961 interacts with NRIP1 promoter 119 kbp away and influences NRIP1 expression.

A Prioritization of SNP-gene pairs for experimental analysis. B The genomic region containing rs1882961 interacted with NRIP1 promoter 119 kbp away from it in human endothelium-denuded arterioles, based on pan-promoter capture Micro-C analysis. C Local gene organization around rs1882961 in the human genome. D Deletion of DNA segment containing rs1882961. 39b, original iPSC cell line; X33 and X85, rs1882961-deleted cell lines. E Reconstitution of the rs1882961 locus containing either homozygous low BP allele or high BP allele. 39b, original iPSC cell line; X85, rs1882961-deleted cell line; Y series, cell lines with reconstituted low-BP rs1882961 allele; Z series, cell lines with reconstituted high-BP rs1882961 allele. See Supplementary Fig. S8 for sequence confirmation. F Homozygous high-BP allele of rs1882961, reconstituted in hiPSCs, increased NRIP1 and SAMSN1 expression in isogenic hiPSC-derived vascular smooth muscle cells (iVSMCs). Each line of hiPSCs was differentiated to iVSMCs in five independent rounds with three independent wells in each round, with each well considered a replicate. For SAMSN1 and NRIP1 expression, N = 13 for low BP and N = 15 for high BP; for USP25, N = 15 for low BP and N = 15 for high BP; Data are presented as Mean ± SEM. *, p = 0.0095 for SAMSN1 and p = 0.0371 for NRIP1 -, two-tailed unpaired t-test. G Region-capture Micro-C analysis showed greater chromatin interactions between the rs1882961 region and the promoters of SAMSN1 and NRIP1 in iVSMCs with the high-BP allele of rs1882961, compared to iVSMCs with the low-BP allele. Each square color box in the zoom-in images is 5 kbp x 5 kbp.