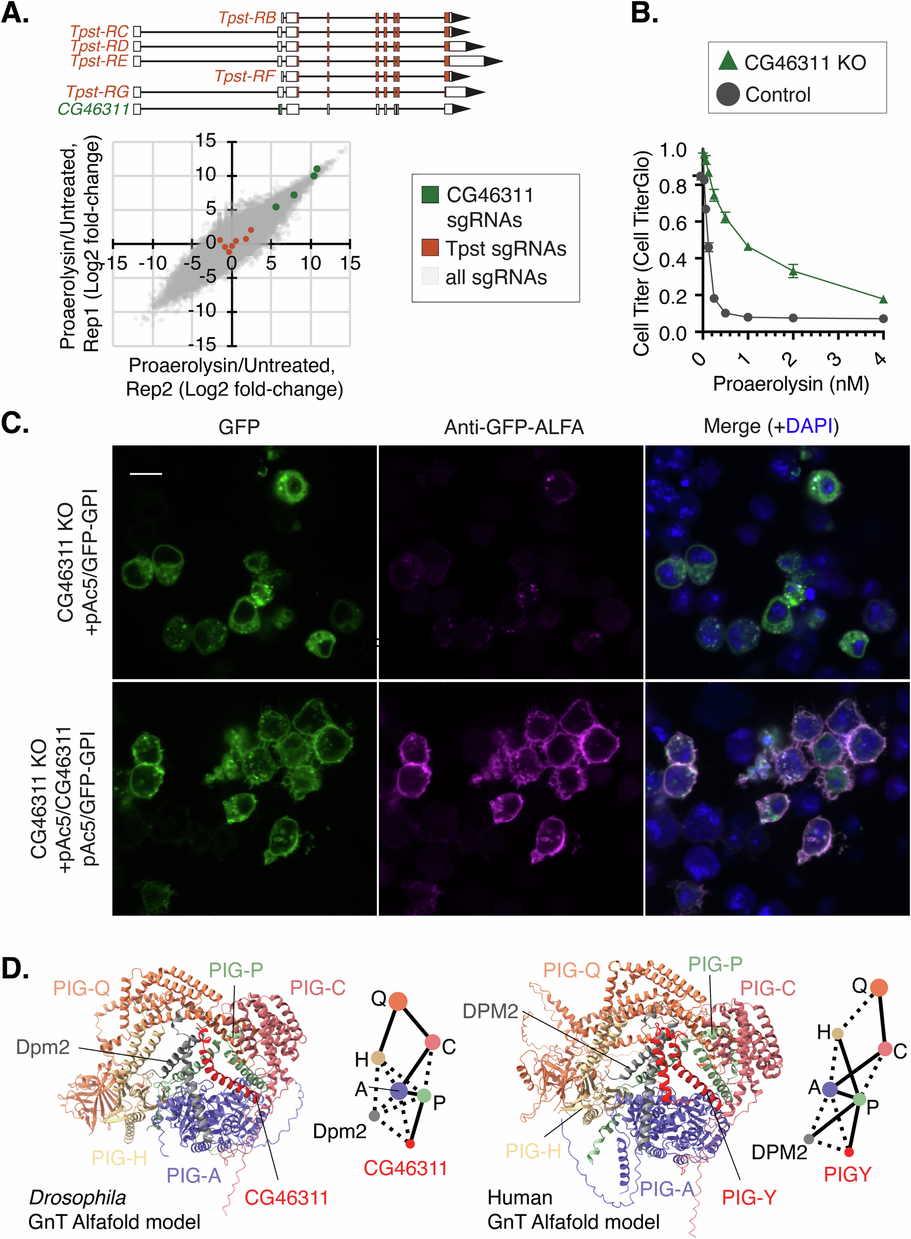
Fig. 6: A small open reading frame (smORF) gene is identified as a novel GPI anchor synthesis component in Drosophila.

A sgRNAs targeting a small ORF (present in the v.2 library but not v.1), CG46311 (green), expressed within the Tpst locus, provides resistance to PA; sgRNAs targeting Tpst coding regions (brown) are not significantly enriched. All other sgRNAs in the screen are indicated in gray. B Cell Titer Glo viability assay with varying dosage of PA demonstrating that CG46311 knockout (KO) cells (green) display partial resistance to PA compared with control cells (gray). Error bars are the standard deviation from three replicates. C Detection of surface-exposed GFP-tagged GPI reporter (GFP-HsCD58GPI) in CG46311 KO cells fixed but not permeabilized, and rescue by co-transfection of CG46311 cDNA. All transfected cDNAs are driven by the strong Drosophila Actin5C promoter (pAc). Scale bar = 20 µm. Representative of three experimental replicates. D Alphafold-Multimer model (Alphafold3) of Drosophila or Human GnT complex, highlighting the 7 polypeptide chains in each model. Interface view (ChimeraX) showing the similarity in overall orientation of the complexes. Solid lines represent large solvent accessible interfaces, whereas dashed lines represent smaller solvent accessible interfaces. Line lengths are arbitrary.