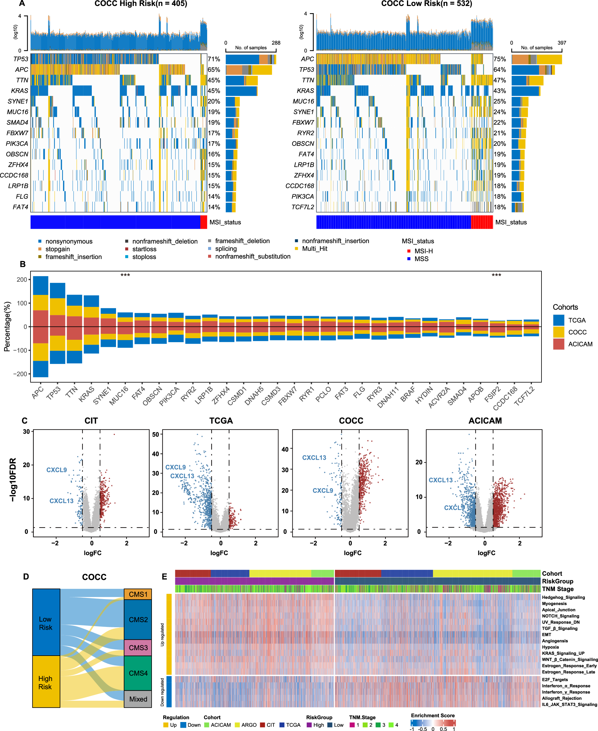
Fig. 4: Multi-omics landscape between PIANOS groups.
From: Personalized risk stratification in colorectal cancer via PIANOS system

A Waterfall plot of the top 15 most frequently mutated genes by the PIANOS group in COCC. B Stacked bar plot of genes with the highest mutation frequency across three cohorts (COCC, TCGA, ACICAM). Genes with significantly different mutation frequencies (high- vs low-risk) across all three cohorts are marked (***). P values for FSIP2 and MUC16, respectively: COCC (0.020, 0.040), TCGA (0.007, 0.004), ACICAM (0.048, 0.040); two-sided Chi-square test. C Differential genes between high- and low-risk groups, along with the intersection of all survival-related differential genes across all cohorts, resulting in CXCL13 and CXCL9. D Sankey diagram illustrating the relationship between PIANOS groups and consensus molecular subtypes (CMS). E Heatmap of enriched differential HALLMARK pathways by PIANOS group across CIT, TCGA, ACICAM, and COCC cohorts. Source data are provided as a Source Data file.