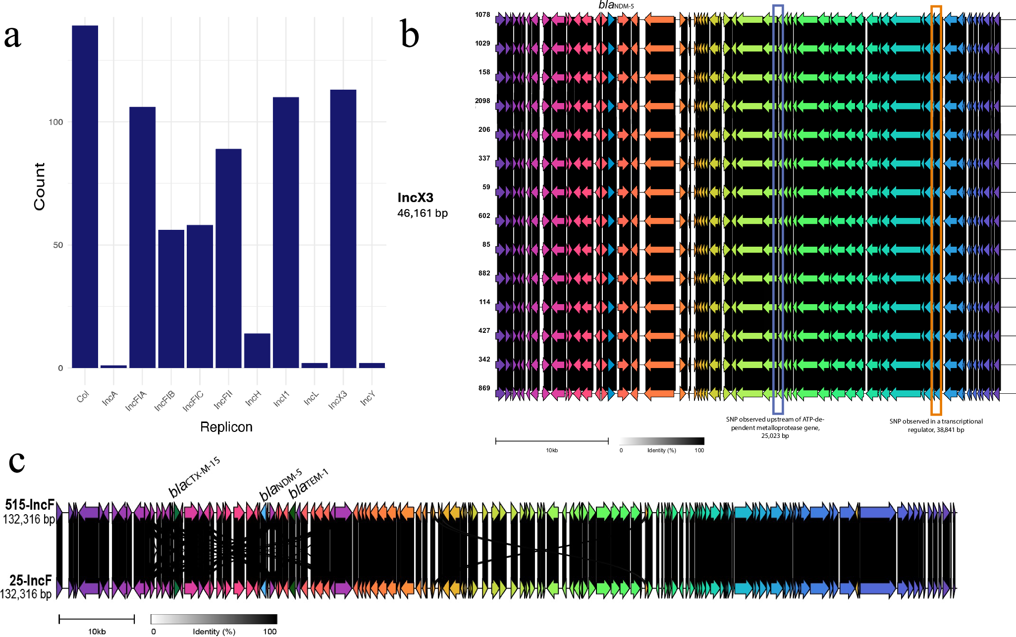
Fig. 5: E. coli plasmid types.

a plasmid replicons detected across the n = 190 genomes grouped to 11 categories (b) plasmid genomic architecture of all 46,161 bp IncX3 plasmids carrying a blaNDM-5 gene assembled from long read data, (c) plasmid genomic architecture of 132,316 bp IncFIA/FIC plasmid carrying a blaNDM-5 gene assembled from long read data. Individual plasmid sequences are annotated with the corresponding E. coli isolate sample number (Source Data links sample number to study participant ID).