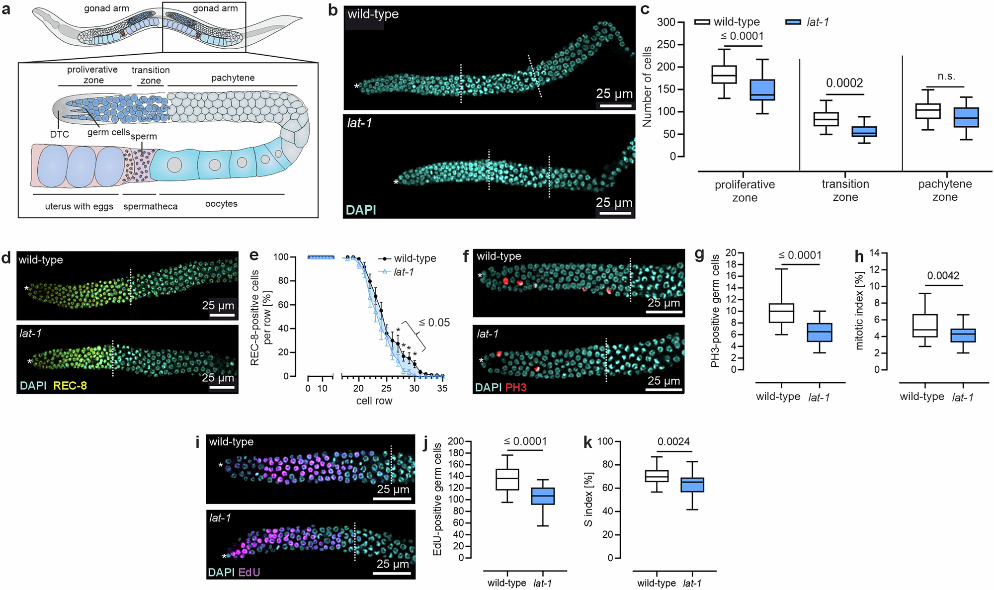
Fig. 1: Nematodes lacking lat-1 display a reduction in germ cells.
From: Notch activity is modulated by the aGPCR Latrophilin binding the DSL ligand in C. elegans

a Schematic depiction of the adult C. elegans gonad. The nematode has two symmetrical U-shaped gonads where oocytes are produced during adulthood. The most distal part of each gonad arm, the progenitor zone, is encased by the distal tip cell (DTC). Within this zone, germ cells undergo continuous self-renewal through mitotic divisions. Subsequently, they enter meiosis in the transition zone, where they arrest in the pachytene before cellularizing, growing, and progressing further through meiotic development. Eventually, the oocytes are pushed through the spermatheca, where sperm, produced during the last larval stage, is stored. After fertilization, the eggs move to the uterus and are laid. b Hermaphrodite gonads lacking LAT-1 display altered germ cell zone sizes. Shown are two representative images of gonads of L4 + 8 h-old hermaphrodites. Asterisks: DTC; dashed lines: zones (c) Quantification of germ cell numbers in (b) reveals shorter zones in lat-1 worms. Wild-type: n = 33, lat-1: n = 19 in four independent experiments. d Expression of mNeonGreen-fused rec-8 ceases in more distal germ cell rows in lat-1 individuals compared to wild-type controls. Asterisks: DTC; dashed lines: end of progenitor zone. e Quantification of REC-8-positive cells per cell row shown in (d) confirms the shorter progenitor zone and thus, the earlier change in the transition from progenitor (REC-8-positive cells) to meiotic (REC-8-negative cells) fate in lat-1 mutant germlines. Wild-type: n = 23, lat-1: n = 18 in four independent experiments. Exact p values are provided in the Source Data. f Representative images of PH3-stained gonads of 8 h-post-L4 lat−1 and wild-type individuals. Asterisks: DTC; dashed lines: end of progenitor zone. g PH3-stained germlines from (f) reveal a lower incidence of M phase nuclei in the progenitor zone of lat-1 compared to wild-type gonads. Wild-type: n = 44, lat-1: n = 38 in six independent experiments. h lat-1 mutant germlines have a decreased M index (percentage PH3-positive nuclei from all progenitor zone nuclei). Wild-type: n = 44, lat-1: n = 38 in six independent experiments. i EdU-stained gonads 8 h-post-L4 worms visualize S phase nuclei. Asterisks: DTC; dashed lines: end of progenitor zone. j Quantification of images from (i) demonstrates that the distal germline of lat-1 hermaphrodites has more EdU-positive (S phase) nuclei than wild-type controls. Wild-type: n = 34, lat-1: n = 26 in 6 independent experiments. k Quantification of S indices based on images from (i). lat-1 germlines have a decreased S index (percentage of EdU-positive nuclei from all progenitor zone nuclei). Wild-type: n = 34, lat-1: n = 26 in six independent experiments. Graph raw data are provided in the Source Data. Graph details and statistics are: (c), (g), (h), (j), (k): Box plots with median (center), interquartal range, 5th (lower whisker) and 95th (upper whisker) percentiles. e: Mean ± SEM. Two-sided unpaired t-test without multiple comparison correction.