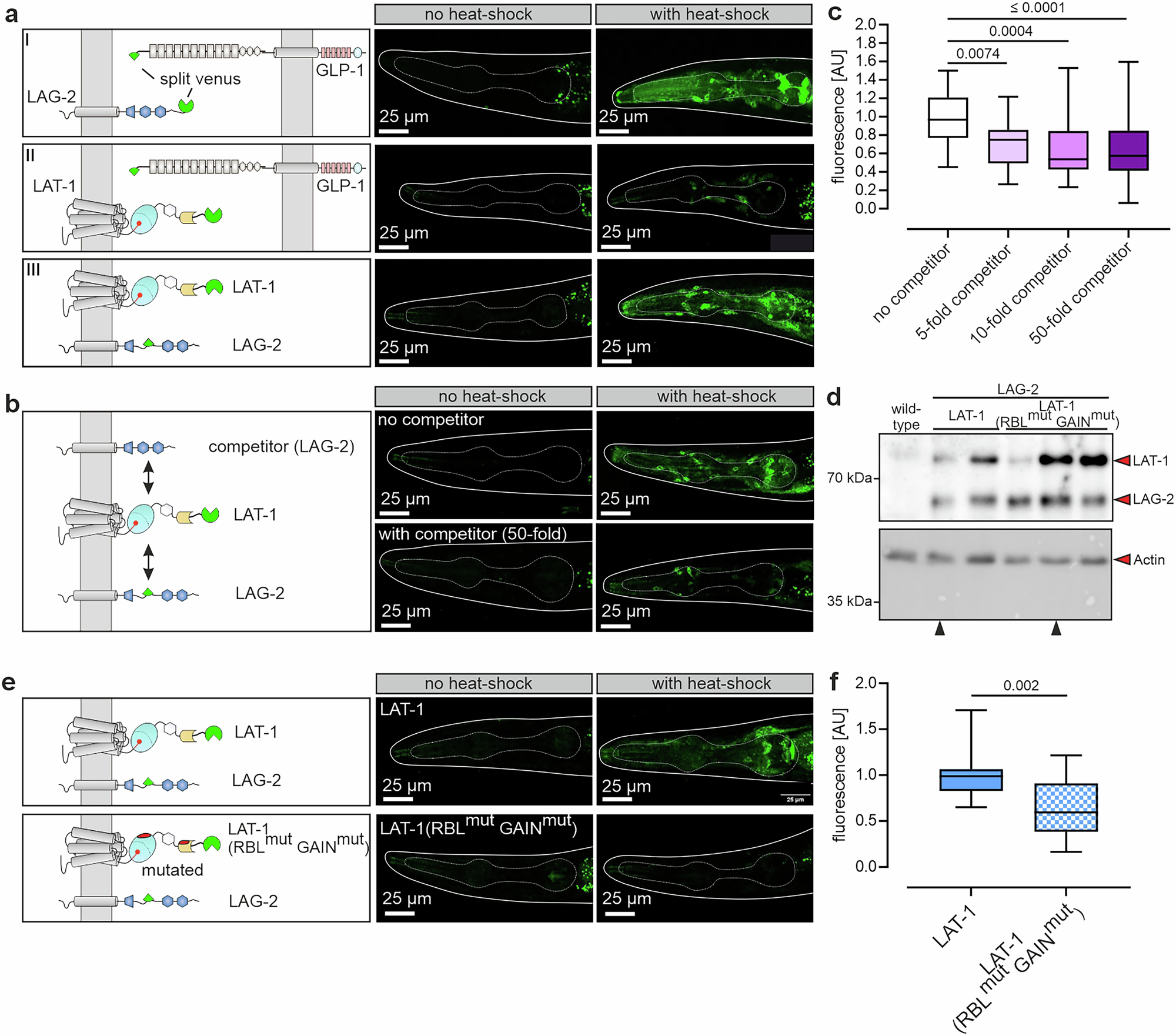
Fig. 4: LAT-1 binds to LAG-2 in vivo.
From: Notch activity is modulated by the aGPCR Latrophilin binding the DSL ligand in C. elegans

a, b, e Bimolecular fluorescence complementation (BiFC) analyses using the two parts of a split Venus protein (VN/VC) fused each to a protein of interest in C. elegans. Expression of these constructs is driven by the heat-shock promoter hsp16.41p. Upon heat shock, the proteins are produced, and a fluorescent signal occurs if they interact as the split Venus protein parts get into proximity, reconstitute, and fluoresce. For signal monitoring, the pharynx was chosen as the heat-shock promoter is highly active in pharyngeal neurons43. a LAG-2 binds to GLP-1 yielding a clear fluorescence signal after heat shock (I). Co-expression of VN::lat-1 and VC::glp-1 shows a very minor fluorescence signal, indicating that they do not interact (II). A strain harboring VN::lat-1 and VC::lag-2 together shows fluorescence after heat shock, indicating binding of the two (III). Shown are representative images of 22 (LAG-2; GLP-1), 35 (GLP-1; LAT-1) and 75 (LAT-1; LAG-2) heat-shocked worms. b Competition BiFC assay. In the strain expressing VN::lat-1 and VC::lag-2 (employed in (a) III), varying amounts of a construct containing an untagged lag-2 serving as a competitor were introduced. Nematodes stably carrying all three constructs were heat-shocked, and fluorescence was measured. Hermaphrodites with 50-fold excess of untagged lag-2 competitor relative to VC::lag-2 (1 ng VC::lag-2/ 50 ng untagged lag-2) displayed severely less fluorescence. This indicates that LAT-1 interacts with the untagged LAG-2, which competes with VC::LAG-2. Shown are exemplary images. c Quantification of the competition BiFC assay from images shown in (b). Fluorescence significantly decreases with increasing amounts of untagged lag-2 asa competitor. Four nematode lines carrying fixed amounts of VN::lat-1 (1 ng) and VC::lag-2 (1 ng) together with no competitor (same line as in (a) III), 5-fold (5 ng), 10-fold (10 ng), and 50-fold (50 ng) competitor, respectively, were used. To always maintain the same total amount of DNA, pBluescript was supplemented. Replicate values (independent experiments): no competitor: 75 (8), 5-fold: 17 (3), 10-fold: 21 (3), 50-fold: 24 (3). d Western Blot analysis confirms the expression of lat-1 (V5-tagged, 81 kDa (autocatalytically cleaved)), lag-2 (HA-tagged, 57 kDa), and mutated lat-1(RBLmut GAINmut) (V5-tagged, 81 kDa (autocatalytically cleaved)) on protein level in worm lines after heat shock and shows that the point mutations in LAT-1 do not hamper expression. Black arrowheads indicate the lines studied further in (e), (f). Actin served as a loading control. For full Western blots, see Supplementary Fig. 7e. Western Blot was performed twice with 60-80 worms per sample. e Exemplary images of BiFC using VC::LAG-2 and LAT-1(RBLmut GAINmut)::VN showing less fluorescence than in combination with a wild-type VN::LAT-1. f BiFC analysis using VC::LAG-2 in combination with VN::LAT-1 carrying the 12 point mutations of residues within the RBL/GAIN domains potentially essential for LAG-2 binding (Fig. 3b). Worm lines selected based on similar LAG-2, LAT-1, and LAT−1(RBLmut GAINmut) protein levels (d, black arrowheads) were tested. The mutations lead to significantly reduced fluorescence levels compared to wild-type LAT-1. Replicate values (independent experiments): LAT-1: 26 (4), LAT-1 (RBLmut GAINmut): 17 (3). Graph raw data are provided in the Source Data. Graph details and statistics are: (c), (f): Box plots with median (center), interquartal range, 5th (lower whisker) and 95th (upper whisker) percentiles. One-way ANOVA with Bonferroni post-hoc test (c). Two-sided unpaired t-test without multiple comparison correction (f).