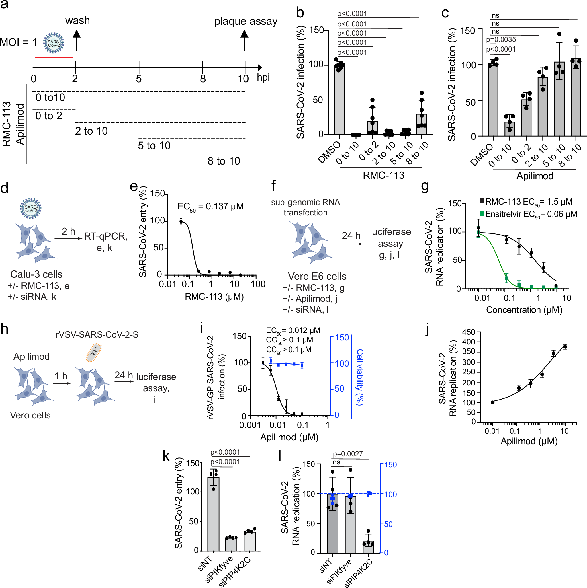
Fig. 4: PIP4K2C is required for temporally distinct stages of the SARS-CoV-2 life cycle, whereas PIKfyve is required for viral entry only.
From: PIP4K2C inhibition reverses autophagic flux impairment induced by SARS-CoV-2

a Schematic of the time-of-addition experiments shown in b, c. b and c Calu-3 cells were infected with WT SARS-CoV-2 (MOI = 1). At the indicated times, RMC-113 (10 μM) (b), apilimod (10 μM) (c), or DMSO were added. Supernatants were collected at 10 hpi, and viral titers measured by plaque assays. d, f and h, Schematics of the experiments shown in e, k (d); g, j, l (f) and i (h). e, Dose response to RMC-113 of WT SARS-CoV-2 entry (MOI = 1) in Calu-3 cell lysates measured by RT-qPCR assays at 2 hpi. g, Dose response to RMC-113 and ensitrelvir of viral RNA replication measured by luciferase assay in Vero E6 cells 24 h post-transfection of in vitro transcribed nano-luciferase reporter-based SARS-CoV-2 subgenomic non-infectious replicon27. i Dose response to apilimod of rVSV-SARS-CoV-2-S infection (black) and cell viability (blue) in Vero cells via luciferase and alamarBlue assays at 24 hpi, respectively. j Dose response to apilimod of viral RNA replication measured by luciferase assay in Vero E6-TMPRSS2 cells 24 h post-transfection of in vitro transcribed nano-luciferase reporter-based SARS-CoV-2 subgenomic non-infectious replicon27. k WT SARS-CoV-2 (MOI = 1) entry measured in Calu-3 cells depleted of the indicated kinases using corresponding siRNAs by RT-qPCR at 2 hpi. l, Viral RNA replication and cell viability (blue) measured by luciferase and alamarBlue assays, respectively, in Vero E6 cells depleted of the indicated kinases, 24 h post-transfection of in vitro transcribed nano-luciferase reporter-based SARS-CoV-2 subgenomic non-infectious replicon27. Data shown are representative of independent experiments (i) or represent combined results from two (n = 2; e, g, j) or three (n = 3; b, c, k, l) independent experiments. Means ± SD are shown. Data is relative to DMSO (b, c, e, g, i, j) or siNT (k, l). P values by 1-way ANOVA followed by Tukey’s (b, c) or Dunnett’s (k, l) multiple-comparison test are indicated. ns= non-significant. Source data are provided as a Source Data file.