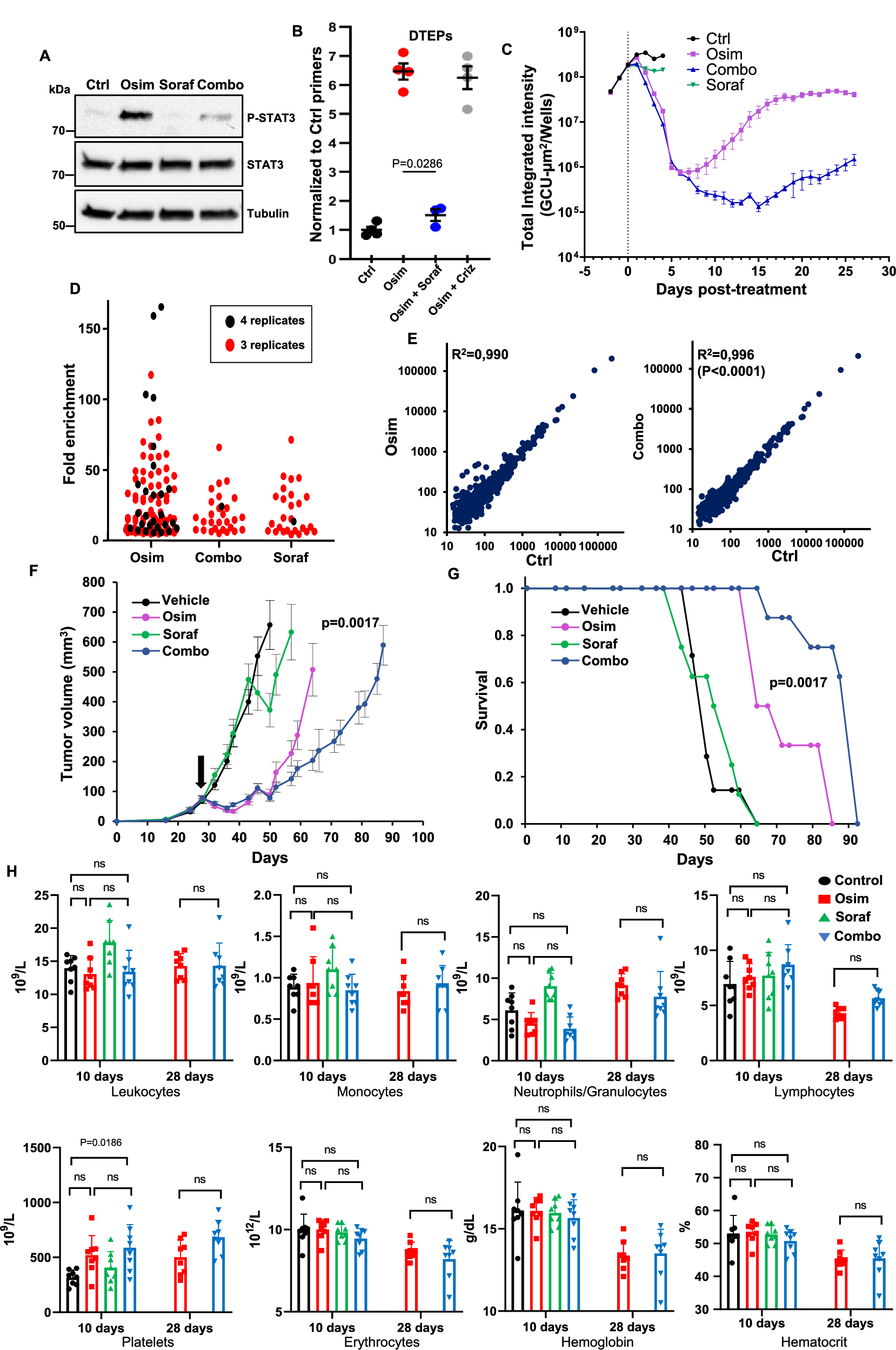
Fig. 8: Co-treatment with sorafenib inhibits osimertinib tolerant/persister cells.

A PC9 cells were treated for 1 d with osimertinib (1 µM; Osim) or sorafenib (5 µM; Soraf), alone or in combination (Combo), followed by immunoblot (representative of three independent experiments). B Drug-tolerant expanded persisters (DTEPs) labeled with a control lentivirus were mixed with parental PC9 cells (1:100) and treated for 15 d with osimertinib (0.1 µM) alone or with sorafenib (5 µM) or crizotinib (0.5 µM; Criz). DTEPs mean fraction ± SEM is shown (n = 4 biological replicates; representative of three independent experiments). Mann–Whitney two-tailed test. C PC9 cells stably expression GFP were treated with osimertinib (0,1 µM) or sorafenib (5 µM), alone or in combination for 26 d. The fluorescence from each well was measured every day with an Incucyte imaging system. The mean ± SEM of n = 7 biological replicates is shown (representative of two independent experiments). D PC9 cells containing highly complex CRISPR-barcodes in the AAVS1 locus were treated for 2 weeks with osimertinib (1 µM) and sorafenib (5 µM), alone or in combination (n = 4). Barcodes enriched at least 5-fold over the control in 4 or 3 biological replicates are shown. E Pearson correlation of the barcode distribution in control versus osimertinib or control versus combination. The coefficients of determination (R2) and the p value (Mann–Whitney, two-tailed) are indicated. F Mouse BEM4 cells were injected in the flanks of syngeneic BALB/c mice. Once the tumors reached a mean volume of about 100 mm3, the mice were randomized and treated 3 times a week with vehicle, osimertinib (20 mg/kg), sorafenib (60 mg/kg), or the combination. The mean tumor volumes ± SEM are shown (n = 7 mice for the control, n = 8 mice for the other groups). Osim vs Combo p value at day 64 is shown (two-tailed unpaired t test). G Kaplan–Meier diagram of the experiment shown in (F). Osim vs Combo p value was calculated (log-rank Mantel-Cox). H The indicated blood parameters were measure from the mice in (F) at 10 d and 28 d after the beginning of the treatment. ns not significant (Kruskal–Wallis, two-tailed). Source data are provided as a Source Data file.