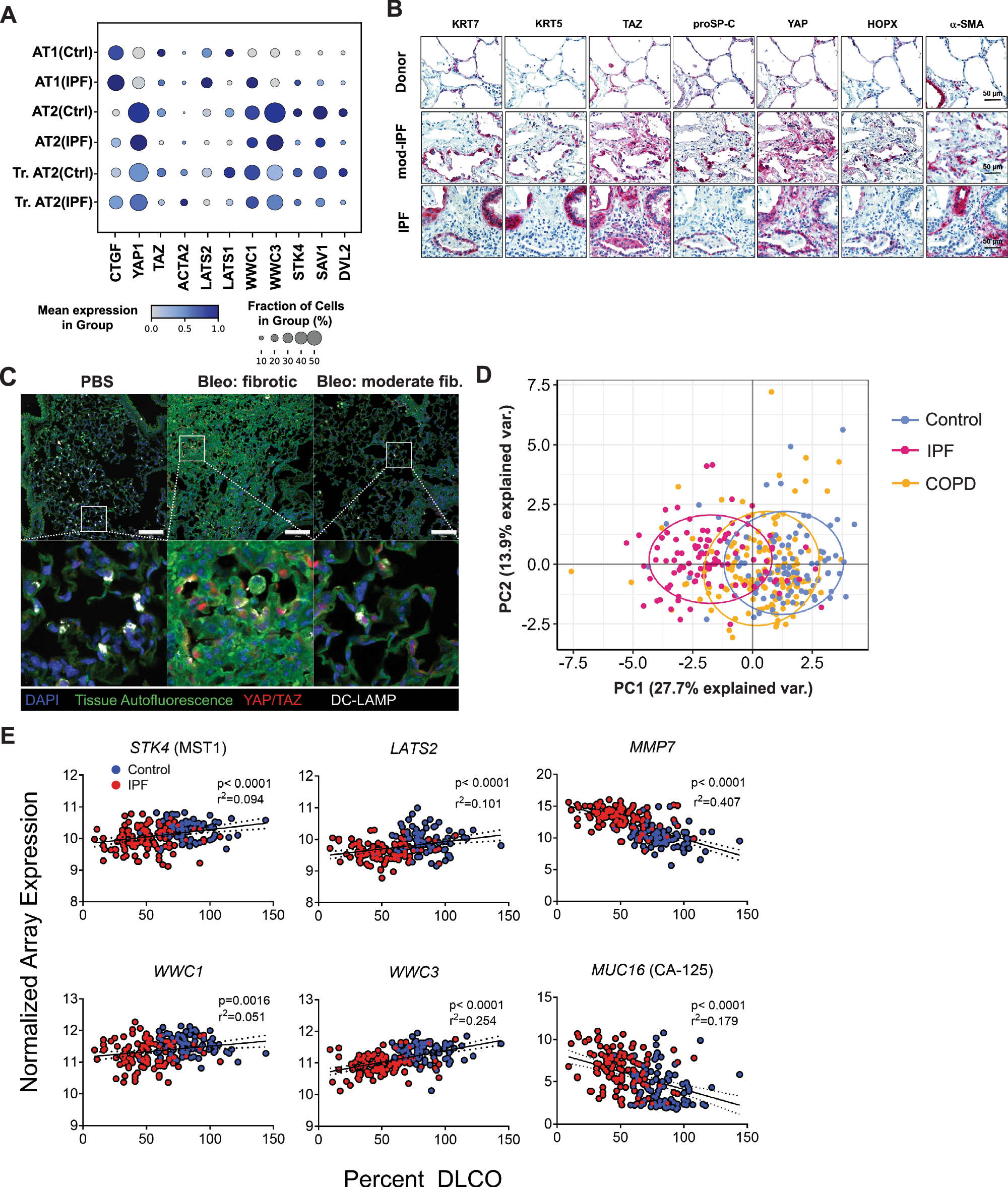
Fig. 1: YAP/TAZ is upregulated and active in the aberrant epithelium in IPF.

A Publicly available scRNA-Seq data showing cell type specific gene expression in distal (alveolar) epithelial cells of IPF and Donor (Ctrl) lungs (IPFcellatlas.com: GSE135893). Changes in expression of Hippo family members, YAP, TAZ, and target gene CTGF in Donor versus IPF fibrotic epithelial cell subtypes is shown. (Tr. Transitional). B Representative Immunohistochemical staining of YAP, TAZ, epithelial, and mesenchymal markers on tissue sections for Donor tissue, moderate-fibrotic IPF, and full fibrotic IPF tissues. n = 6 donor, n = 6 moderate-fibrotic IPF, n = 13 full fibrotic IPF. C Representative immunofluorescence staining of Yap/Taz and Dc-Lamp, a marker of alveolar type II cells, on paraffin sections of murine lungs from PBS and bleomycin treated mice after 14 days. Scalebar 20 um on the top row. Bottom row is a digital zoom 5x. n = 5 PBS, n = 8 Bleomycin. D Principal component analysis (PCA) of microarray analysis on samples from control subjects (n = 91), IPF (n = 100), and COPD (n = 144) patients from the Lung Genome Research Consortium (LGRC) dataset using Hippo pathway genes found in Supplementary Table 1. E Pearson correlation coefficient (r2) between %DLCO measurements from Donor/IPF patients from the LGRC and gene expression of upstream Hippo signaling components STK4, LATS2, WWC1, WWC3 and the profibrotic markers MMP7 and MUC16. p < 0.05 considered significant; two-tailed. No adjustment made for multiple comparisons (k = 6 comparisons). Source data for Panels (A, D, and E) are provided as a Source Data file.