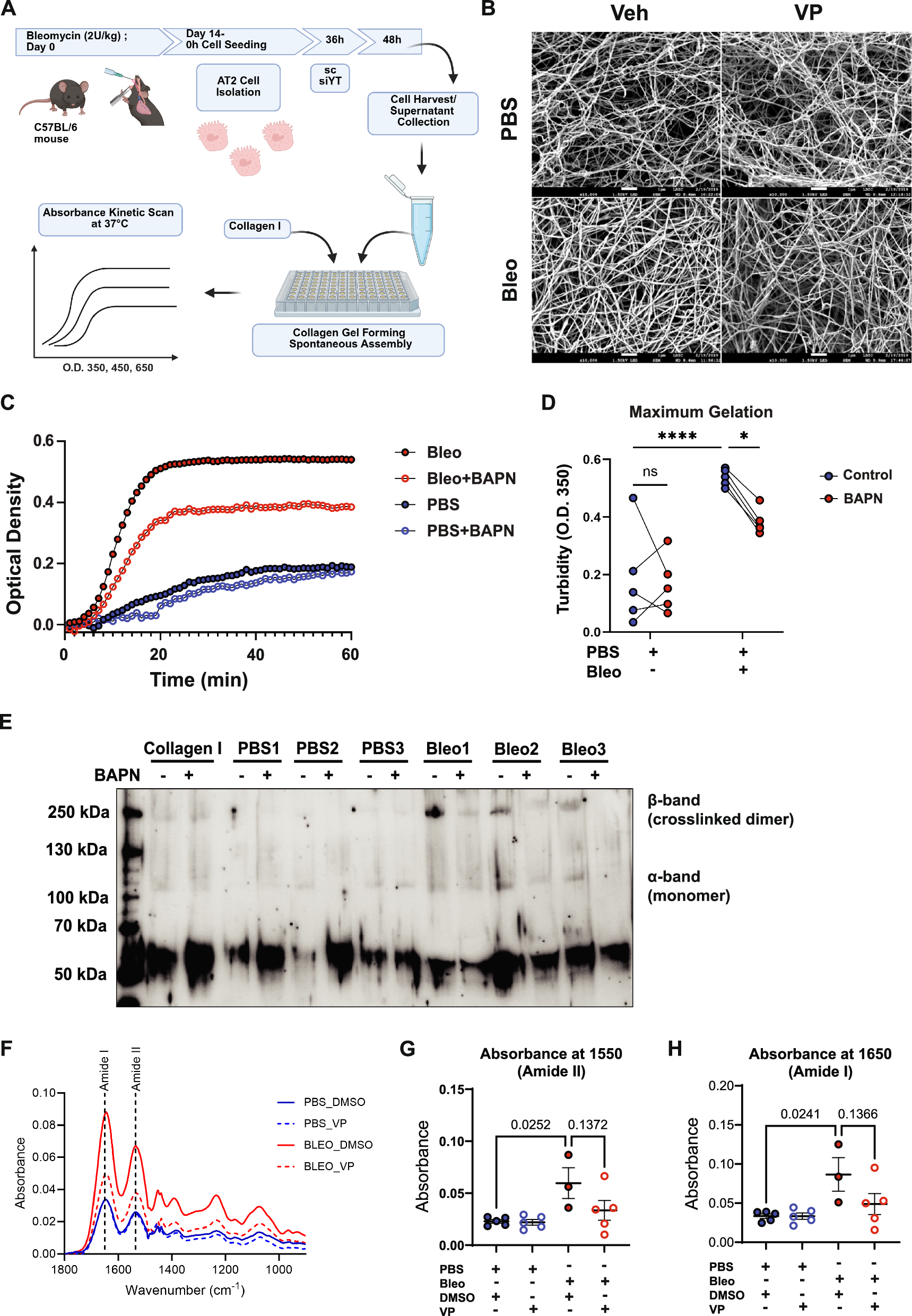
Fig. 5: AT2 cell derived LOX mediates collagen gelation.

A Schematics for collagen assembly assay with supernatants from pmAT2 cells isolated from normal and fibrotic mouse lungs were treated with siYT. Rat-tail type I collagen was used in a carbonate buffer at 1 mg/ml, pH 7.8, and 37 °C with the addition of biological sample, and turbidity is monitored with optical density measurement for the first two hours. Immunoblotting of collagen I and scanning electron microscopy (SEM) of the resulting gels were used as endpoint measurements, n = 3. Created in BioRender. Wagner, D. (2025) https://BioRender.com/nmwzx11. B SEM images of collagen formation assay described in Fig. 5A and performed on supernatants from pmAT2 cells isolated from normal and fibrotic mice and treated with VP for 48 h, n = 4 animals. scale bar: 1 um (×10,000). C Collagen gelation kinetic curves using BALF treated ex vivo with beta-aminopropionitrile (BAPN) from animals treated for 14 days with PBS or Bleomycin. Each line represents the average of n = 5 animals per condition. OD350nm. D Maximum gelation of curves in (C); Two-way ANOVA with uncorrected Fisher’s LSD. PBS (Control vs. BAPN, p = 0.7197), Bleomycin (Control vs. BAPN, p = 0.0162), Control (PBS vs. Bleomycin, p < 0.0001); E Immunoblotting of collagen I of gels from (D) after gelation for 48 h at 37 °C. F–H FTIR spectra and peak quantification from lung tissue sections of one cohort from PBS or Bleomycin-treated animals who received VP or DMSO controls. N = 5 for PBS, n = 3 for BLEO-DMSO and n = 5 for BLEO-VP; F mean of all samples shown without error bars. G, H Mean ± s.d. p-values indicated for one-way ANOVA with Tukey posthoc test. p < 0.05 considered significant. Source data for Panels (C–H) are provided as a Source Data file. Source Data for Panel (B) is deposited at S-BIAD1520.