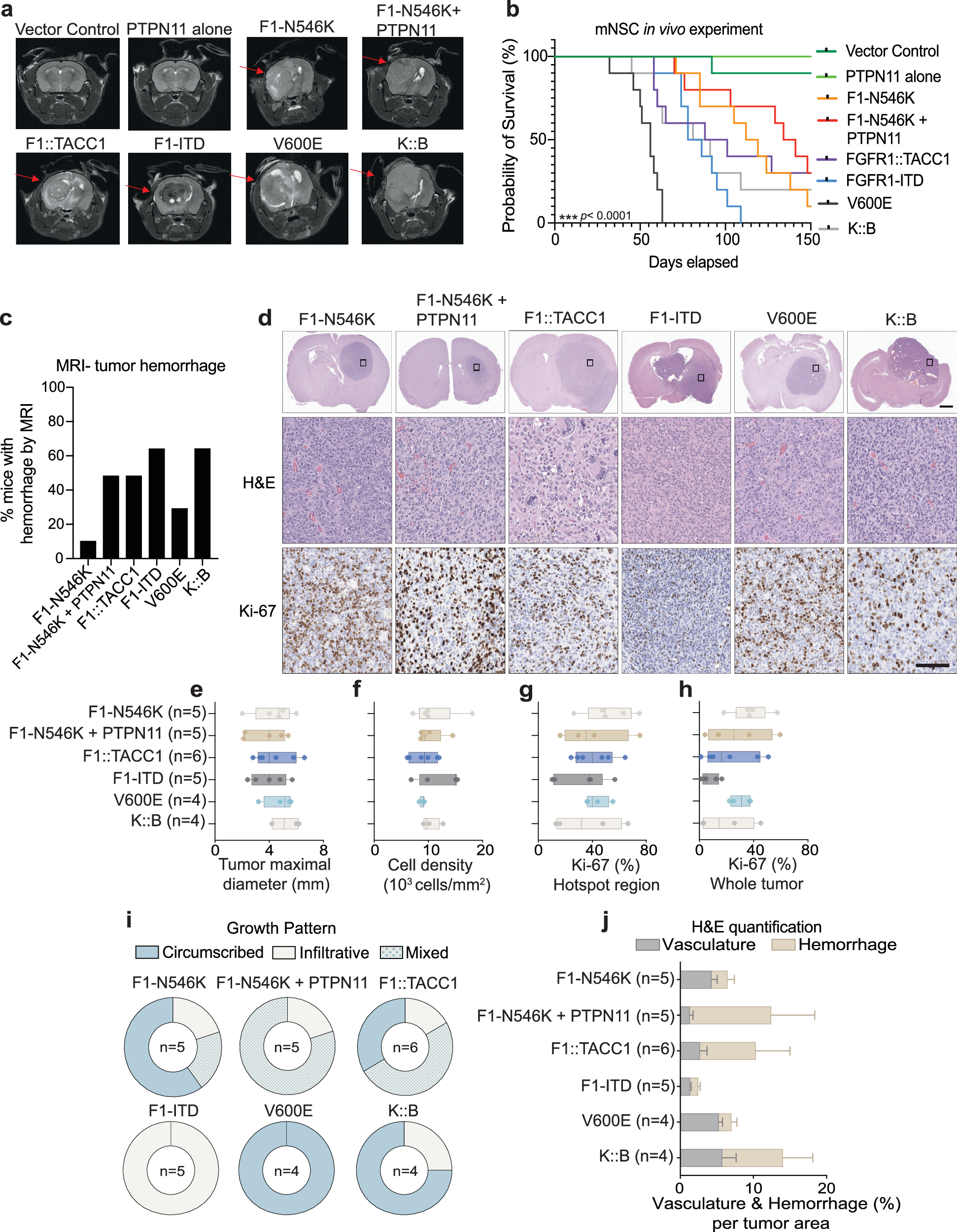
Fig. 5: Isogenic mNSC lines driven by FGFR1 alterations form tumors in mice.

a Representative axial MRI images of gliomas following intracranial injection of the isogenic mNSC lines expressing oncogenes shown. Red arrow points to gliomas in the right hemisphere of the brain. b Kaplan–Meier survival curves of mice harboring intracranial allografts of mNSCs transduced to express each alteration. Ten mice were injected with each cell line. Significance was calculated by performing a Log-rank (Mantel-Cox) test performed. ***p < 0.0001. c Bar graph showing the percentage of mice with tumor hemorrhage by MRI assessment. d Representative H&E images showing glioma formation at low magnification (1.5x, scale bar = 1 mm) and high magnification (40x, scale bar = 100 μm), with H&E slides and Ki-67 staining (one representative image of one tumor per condition per stain/magnification- quantified in e–h). e–h For the box and whisker plots, the whiskers with error bars represent the minima and maxima values. The middle line represents the center value (50th percentile), and the bounds of the box represent the 25th to 75th percentiles of the data. AI-based digital quantification of e tumor maximal diameter, f cellularity, and g Ki-67 positivity in hotspot regions and h whole tumors using U-net on the Visiopharm platform. See Methods for detailed quantification schema. Tumor n: 4 (V600E, K::B), 5 (F1-N546K, F1-N546K + PTPN11, F1-ITD), or 6 (F1::TACC1). i Distribution of tumor border’s growth pattern (infiltrative, circumscribed, or mixed) for each group. Tumor n: F1-N546K = 5, F1-N546K + PTPN11 = 5, F1::TACC1 = 6, F1-ITD = 5, V600E = 4, K::B = 4). j AI-based digital quantification of vasculature and hemorrhage percentage per tumor area in each group using DenseNet on the HALO AI platform. Data presented as mean ± SEM. Tumor n: 4 (V600E, K::B), 5 (F1-N546K, F1-N546K + PTPN11, F1-ITD), or 6 (F1::TACC1). Abbreviations for models= F1 N546K: FGFR1 N546K SNV, F1-N546K + PTPN1: FGFR1 N546K SNV + PTPN11, F1-ITD: FGFR1-ITD, F1::TACC1: FGFR1::TACC1, V600E: BRAF V600E, K::B: KIAA1549::BRAF. Source data provided in the Source Data File.