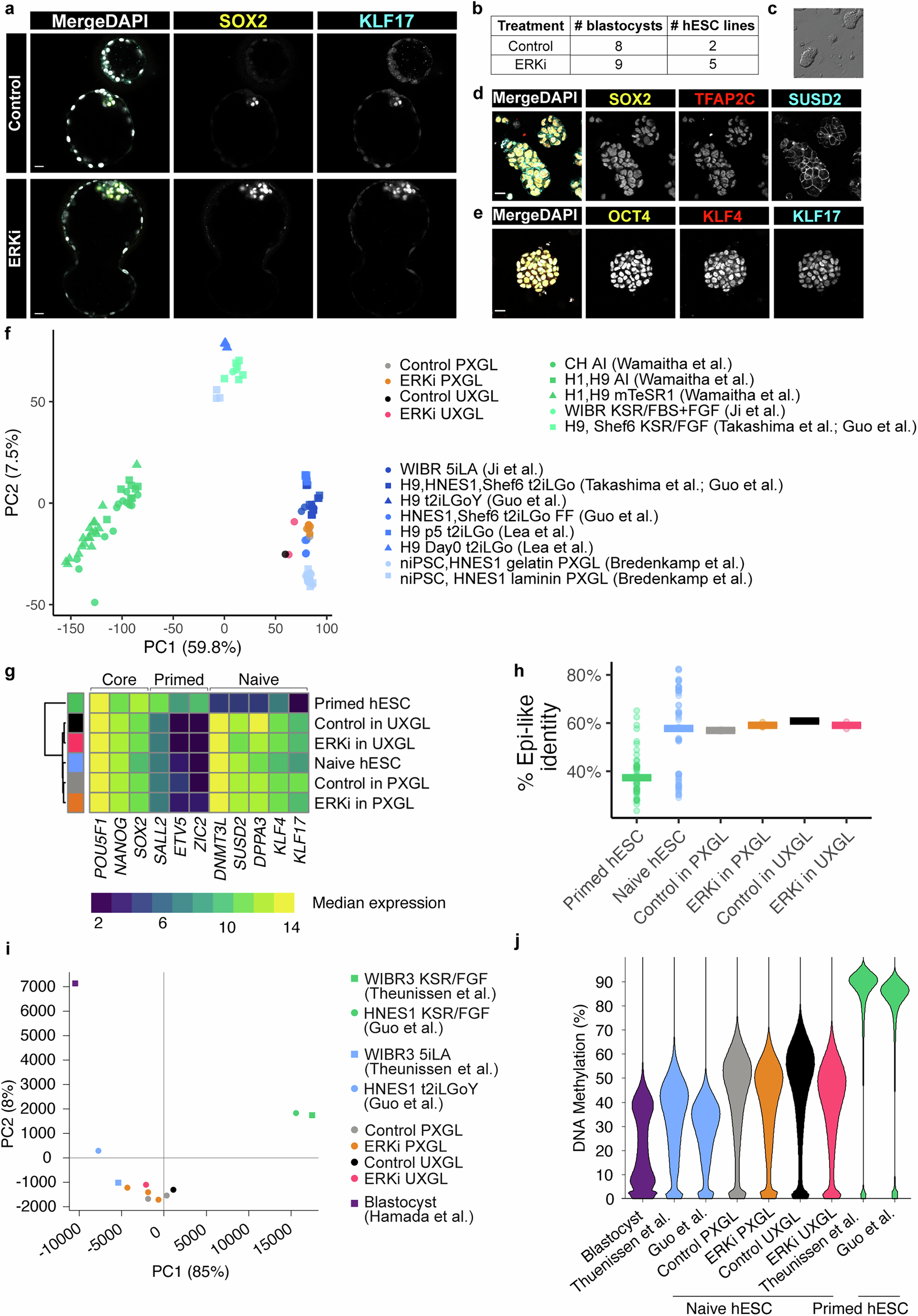
Fig. 4: Suppression of ERK signalling promotes pluripotent epiblast identity.
From: Suppression of ERK signalling promotes pluripotent epiblast in the human blastocyst

a Confocal images of Day 6.5 human embryos immunofluorescently labelled for SOX2 and KLF17 (epiblast) and stained for nuclear DAPI. Scale bars 20 µm. b Table showing outcome of naïve hESC derivation from Control and ERKi cultured embryos in PXGL medium (Control PXGL; ERKi PXGL). c Phase-contrast image of an ERKi PXGL naïve hESC line. d, e Confocal images of an ERKi PXGL naïve hESC line, immunofluorescently labelled for naïve (TFAP2C, SUSD2, KLF4, KLF17) and core (SOX2, OCT4) pluripotency markers and stained for nuclear DAPI. Scale bars 20 µm. Representative images Control n = 2, ERKi n = 5. f Principal component analysis following RNA-seq of hESC derived in this study and previously published primed and naïve hESC lines. Per-gene variance was modelled, and significantly variable genes (DESeq2 padj < 0.05) were used in the loading. Adjusted p-values were calculated using the two-sided Benjamini–Hochberg method to control for FDR across multiple tests. g Heatmap showing the normalised median expression of selected pluripotency genes in previously published hESC and from this study. h Dot plots showing the relative expression of human pre-implantation17,18,19 epiblast-enriched genes (% Epi-like identity) for individual hESC lines. Horizontal bars indicate median gene expression in each group. RNA-seq analysis (f-h) of published primed (n = 48) or naïve (n = 55) hESC15,32,33,34,36,39 and hESC derived in this study (Control PXGL n = 2, ERKi PXGL n = 5, Control UXGL n = 1, ERKi UXGL n = 2). i Principal components analysis of DNA methylome in published blastocyst, primed hESC and naïve hESC, and hESC derived in this study. j Beanplots showing distribution of DNA methylation for published blastocyst, primed hESC, naive hESC, and hESC derived in this study. Whole-genome bisulphite sequencing analysis (i, j) of published blastocyst (n = 1), primed hESC (n = 2), and naïve hESC (n = 2)40,41,42 and hESC derived in this study: Control in PXGL (n = 2), ERKi in PXGL (n = 3), Control in UXGL (n = 1) and ERKi in UXGL (n = 1). DNA Methylation is quantified using autosomal 100-CpG windows. Source data are available on Github.