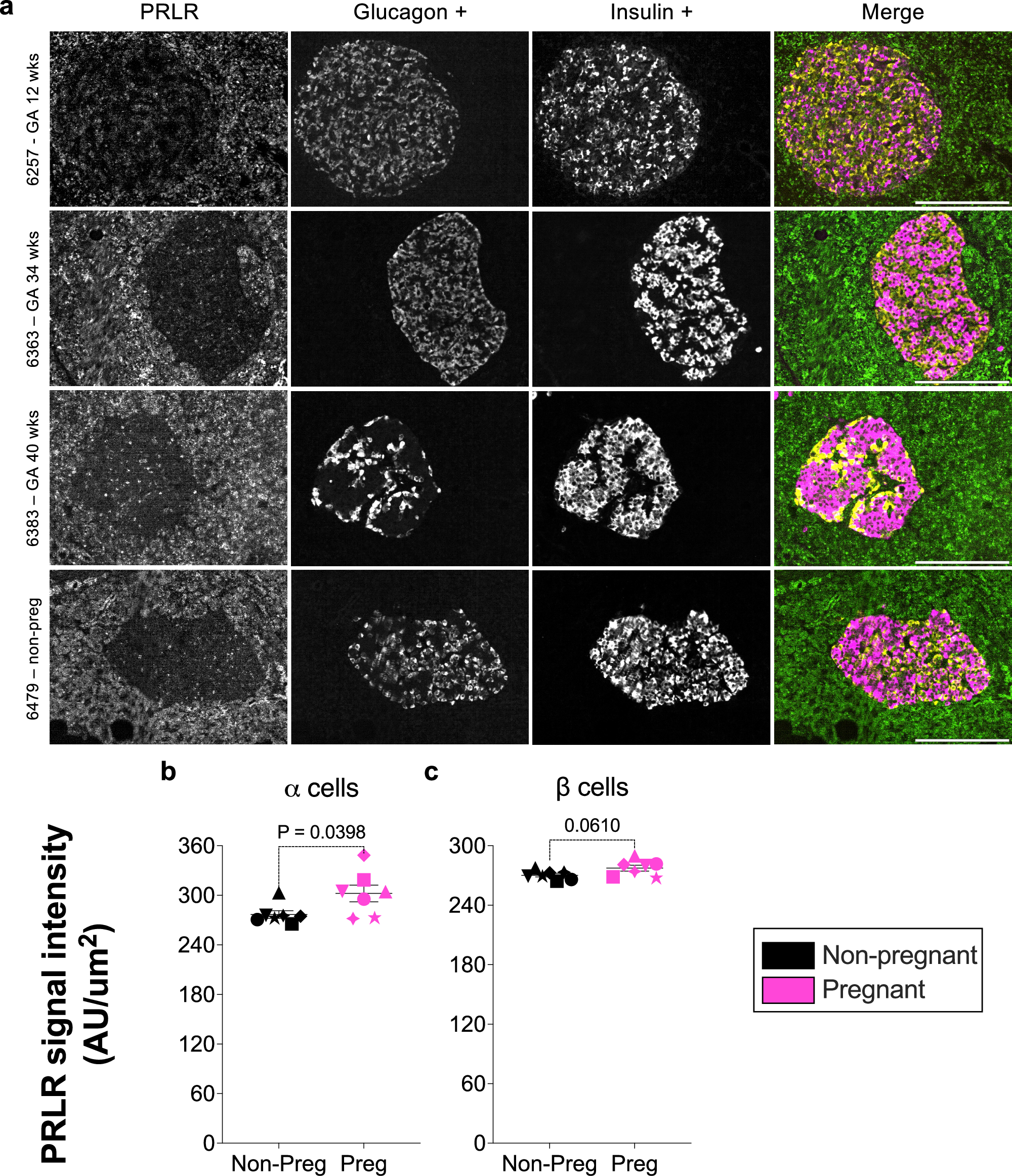
Fig. 6: Detection of the prolactin receptor (PRLR) in human pancreatic islets and quantification of PRLR expression in pancreatic α and β cells during pregnancy.

a Immunofluorescence analysis of human pancreatic sections (IHC-IF) from pregnant women at different gestational ages and a non-pregnant control sample. The PRLR signal is observed within α cells and β cells. The grayscale images represent the individual channels for PRLR, glucagon, and insulin. PRLR (green), glucagon (yellow), and insulin (magenta) are shown in the merged composite image. Scale bar = 200 µm. Representative images from four donors are shown; similar results were observed across the 14 biological replicates, each representing an independent human donor. b, c Signal intensity of the PRLR detected in α and β cells of pregnant women compared to non-pregnant controls. Symbols in each figure correspond to individual donors as indicated in Supp. Data S1. The pregnant group (n = 7 biological replicates) was compared to the non-pregnant control group (n = 7 biological replicates). Each biological replicate represents an independent human donor. Data are presented as mean ± SEM. Normally distributed data were analysed using a two-sided unpaired Student’s t-test; non-parametric data were analysed using a two-sided Mann–Whitney test. Exact P values for each comparison are shown in the figure. Statistical significance was defined as P < 0.05. *GA gestational age, wks weeks, non-preg non-pregnant.