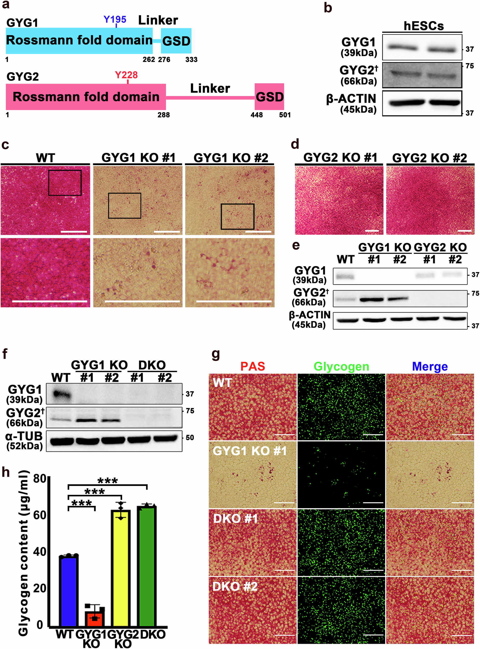
Fig. 1: Glycogen synthesis is reduced in GYG1 knockout hESCs.
From: Human glycogenins maintain glucose homeostasis by regulating glycogen metabolism

a Domain organization of human GYG1 and GYG2 (numbers represent residue positions in the protein sequence). Auto-glycosylation sites (GYG1: Y195; GYG2: Y228) are indicated. GSD denotes the glycogen synthase binding domain. b Protein levels of GYG1 and GYG2 in hESCs, as detected by Western blot. β-Actin served as the loading control. c, d Representative Periodic acid-Sciff (PAS) staining images of GYG1 knockout (KO) (c) and GYG2 KO (d) hESCs. The wild type (WT) and two independent cell clones of each knockout line were examined. Scale bars: 200 μm. e Western blot analysis of GYG1 and GYG2 protein levels in GYG1 KO and GYG2 KO hESCs. β-Actin served as the loading control. f Protein levels of GYG1 and GYG2 in WT, GYG1 KO, and double knockout (DKO) hESCs, as detected by Western blot. α-Tubulin served as the loading control. g Representative images of PAS (left panels) and immunofluorescence staining using glycogen antibody (middle panels) in the indicated cell lines, with overlay shown in the right panels (Merge). Two independent cell clones of the DKO line were examined. Glycogen is shown in green. Scale bars: 100 μm. h Bar graph of glycogen content in indicated cells. Glycogen contents were measured using a glycogen colorimetric kit. Data are mean ± standard deviation (SD) from three independent experiments. One-way ANOVA (Tukey’s multiple comparison test); Statistical significance is indicated: ***P < 0.001. †Although the theoretical molecular weight of GYG2 is ~55 kDa (UniProt ID: O15488-1), the protein consistently migrates at ~66 kDa on SDS-PAGE, including when purified from insect cells (see Fig. 2i).