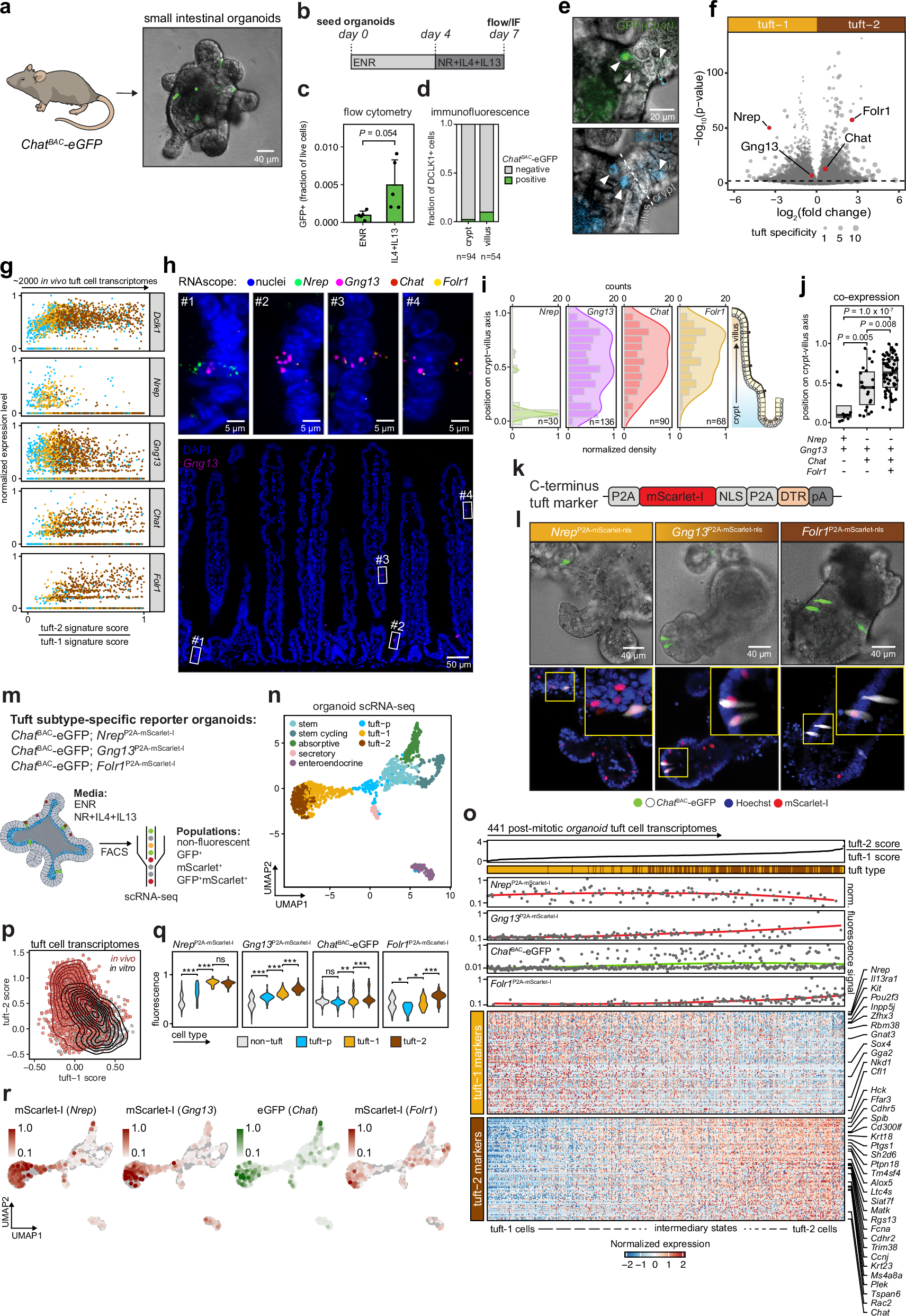
Fig. 3: Tuft subtype-specific reporter knock-ins enable identification of tuft-1 and tuft-2 transcriptional states in vitro.

a Representative phase contrast image with fluorescent GFP (green) overlay of small intestinal organoid derived from ChatBAC-eGFP mouse (n = 50 organoids examined). Illustration from NIAID NIH BIOART Source bioart.niaid.nih.gov/bioart/279. b Treatment regimen for tuft cell induction with IL-4 and IL13. E: EGF, N: Noggin, R; R-spondin, IF: immunofluorescence. c Flow cytometry analysis of GFP(Chat)+ cells in organoids cultured in ENR with or without IL-4 and IL-13 according to the regimen shown in (b) (n = 3 independent experiments, t-test). E: EGF, N: Noggin, R; R-spondin. d Quantification of GFP(Chat)+ cells among DCLK1+ cells in crypt and villus region of organoids assessed by immunofluorescence following cytokine treatment as in (b). e Representative image of ChatBAC-eGFP (top, green) organoid following cytokine treatment as in (b) and stained for DCLK1 (bottom, blue). White arrows: DCLK1+ tuft cells. White dashed line: crypt-villus junction (n = 148 DCLK1+ cells examined). f Vulcano plot showing differentially expressed genes (Wilcoxon rank-sum test) between tuft-1 and tuft-2 clusters from the integrated mouse in vivo single-cell transcriptomic dataset (Fig. 1d). Genes selected for reporter knock-ins are highlighted in red. Point size represents tuft specificity (see “Methods”). g Relative expression levels of general tuft cell marker Dclk1 and selected reporter genes in all tuft cells from the integrated mouse in vivo single-cell transcriptomics dataset (Fig. 1d). Cells are ranked based on their normalized tuft-2/1 signature score ratio. h Representative fluorescence image of RNAscope FISH on mouse small intestinal tissue (n = 4) targeting Nrep (green), Gng13 (magenta), Chat (red) and Folr1 (yellow). Bottom: overview image showing entire crypt-villus units with nuclei (blue) and Gng13 (magenta). Top: zoom-ins showing expression of the four markers at four positions along the crypt-villus axis. i Location of cells expressing indicated tuft cell markers on crypt-villus axis. Numbers of analyzed cells are indicated (n = 2 mice). Histograms of counts and normalized density plots are shown. j Co-expression of indicated tuft cell markers along the crypt-villus axis. Boxes in Tukey box-and-whisker plot represent interquartile range (IQR, Q1 (25th percentile) to Q3 (75th percentile)), central lines mark median values and whiskers indicate outlier boundaries (1.5x IQR) (n = 101 cells from 2 mice, ANOVA P = 5.8 × 10−8, Tukey HSD test). k Schematic of knock-in template integrated at C-terminus of reporter genes. NLS: nuclear localization signal. mScarlet-I: monomeric red fluorescent protein. DTR: diphtheria toxin receptor. pA: polyadenylation signal. l Top: Confocal brightfield images of tuft subtype-specific reporter knock-in organoids, overlayed with fluorescent ChatBAC-eGFP signal (green). Bottom: fluorescent overlays of ChatBAC-eGFP+ tuft cells (white) with indicated tuft-subtype reporters (red) and nuclear stain (blue) (n = 20 organoids examined per knock-in). m Experimental setup of reporter lines, culture conditions and flow cytometry to enrich for fluorescent tuft cells prior to plate-based single-cell transcriptomic analysis. n UMAP with unsupervised clustering of organoid single-cell transcriptomic dataset, containing cells from all three knock-in tuft subtype reporter lines and both medium conditions. o Heatmap showing co-expression of tuft-1 and tuft-2 marker genes in organoid tuft cells (genes with adjusted P value < 0.01 are shown, Wilcoxon rank-sum test with Bonferroni correction). Organoid tuft cell transcriptomic profiles are ordered by the ratio of mouse tuft subtype signature scores (tuft-2 score / tuft-1 score). Original tuft subtype (yellow: tuft-1; brown: tuft-2) and normalized fluorescent mScarlet-I and eGFP signals of cells during sorting are indicated for each cell at the top of the heatmap. p Contour plot showing density of tuft-1 and tuft-2 signature scores14 ratios for tuft cells from the integrated in vivo dataset (Fig. 1d, red), as well as the organoid dataset (Fig. 3n, black), indicating underrepresentation of mature tuft-2 cells in vitro. q Violin plots of normalized fluorescent signal for each reporter per indicated cell cluster (ANOVA P < 0.001, ns not significant, *** adjusted P value < 0.0001, * adjusted P value < 0.05, exact P values are included in the Source Data, Tukey HSD test). r Normalized mScarlet-I and eGFP fluorescent signal intensities measured during cell sorting, superimposed on UMAP of organoid single-cell transcriptomic dataset.