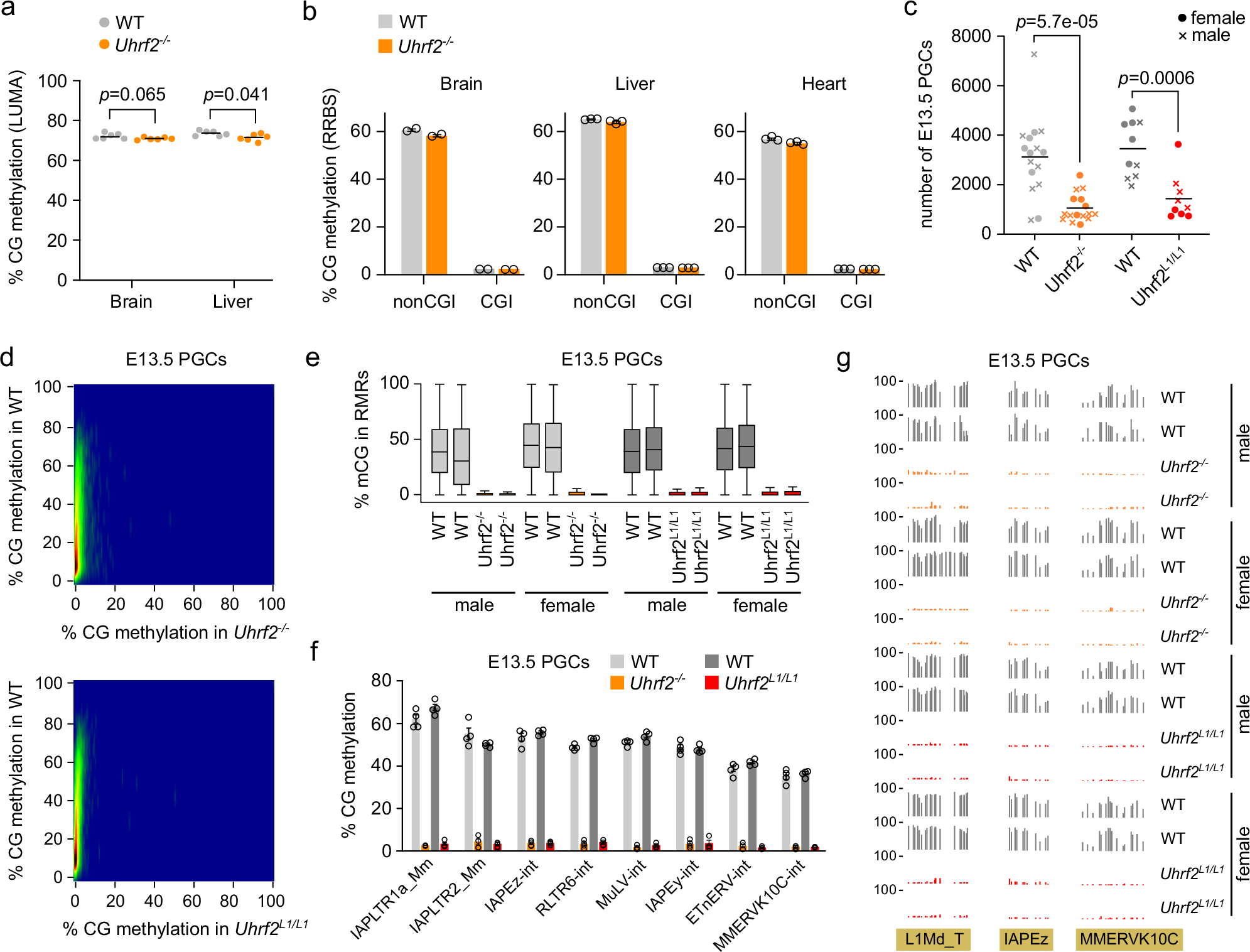
Fig. 3: Uhrf2 is required for DNA methylation in PGCs but not in somatic cells.
From: UHRF2 mediates resistance to DNA methylation reprogramming in primordial germ cells

a Global CG methylation levels measured by LUMA in brain and liver of Uhrf2-/- compared to WT PND21 animals (n = 6 animals per genotype). Horizontal bars: mean, p-values: two-sided Mann-Whitney tests. b Quantification of CG methylation by RRBS in brain, liver and heart of Uhrf2-/- compared to WT PND21 animals. Methylation levels are shown separately for CGs outside of CpG islands (non CGI) or in CpG islands (CGI). Data are presented as mean ± SEM (n = 2 animals per genotype for brain, n = 3 animals for liver and heart). c Number of PGCs recovered by flow cytometry from gonads of Uhrf2-mutant compared to littermate WT E13.5 embryos (WT n = 16 embryos, Uhrf2-/- n = 16, WT n = 10, Uhrf2L1/L1 n = 9). Horizontal bars: mean, p-values: two-sided Mann–Whitney tests. d Correlation of RRBS CG methylation scores in 500 bp windows in E13.5 PGCs from Uhrf2-/- and Uhrf2L1/L1 compared to their littermate WT embryos (average of n = 4 embryos per genotype). Only tiles with a methylation above 5% in WT PGCs are shown in these graphs. e Boxplots of methylation levels of individual CpGs within RMRs in male and female Uhrf2-/- and Uhrf2L1/L1 compared to WT E13.5 PGCs. Each boxplot represents an independent animal (male WT n = 43422 CpGs, WT n = 27170 CpGs, Uhrf2-/- n = 32317 CpGs, Uhrf2-/- n = 41483 CpGs, female WT n = 46505 CpGs, WT n = 41505 CpGs, Uhrf2-/- n = 32272 CpGs, Uhrf2-/- n = 21081 CpGs, male WT n = 32084 CpGs, WT n = 34058 CpGs, Uhrf2L1/L1 n = 33392 CpGs, Uhrf2L1/L1 n = 32894 CpGs, female WT n = 33909 CpGs, WT n = 34215 CpGs, Uhrf2L1/L1 n = 31816 CpGs, Uhrf2L1/L1 n = 26752 CpGs). Boxplots: center line indicates the median, box limits indicate upper and lower quartiles, whiskers extend to 1.5 interquartile range. f Mean methylation levels of ERV families in male and female Uhrf2-/- and Uhrf2L1/L1 compared to WT E13.5 PGCs (mean ± SEM, n = 4 embryos per genotype). g Examples of RRBS methylation profiles of retrotransposons in Uhrf2-mutant and WT E13.5 PGCs (L1Md_T chr8: 91,423,000–91,423,500; IAPEz chr18: 55,320,600–55,320,800; MMERVK10C chr16: 31,218,700–31,219,000). Source data are provided as a Source Data file.