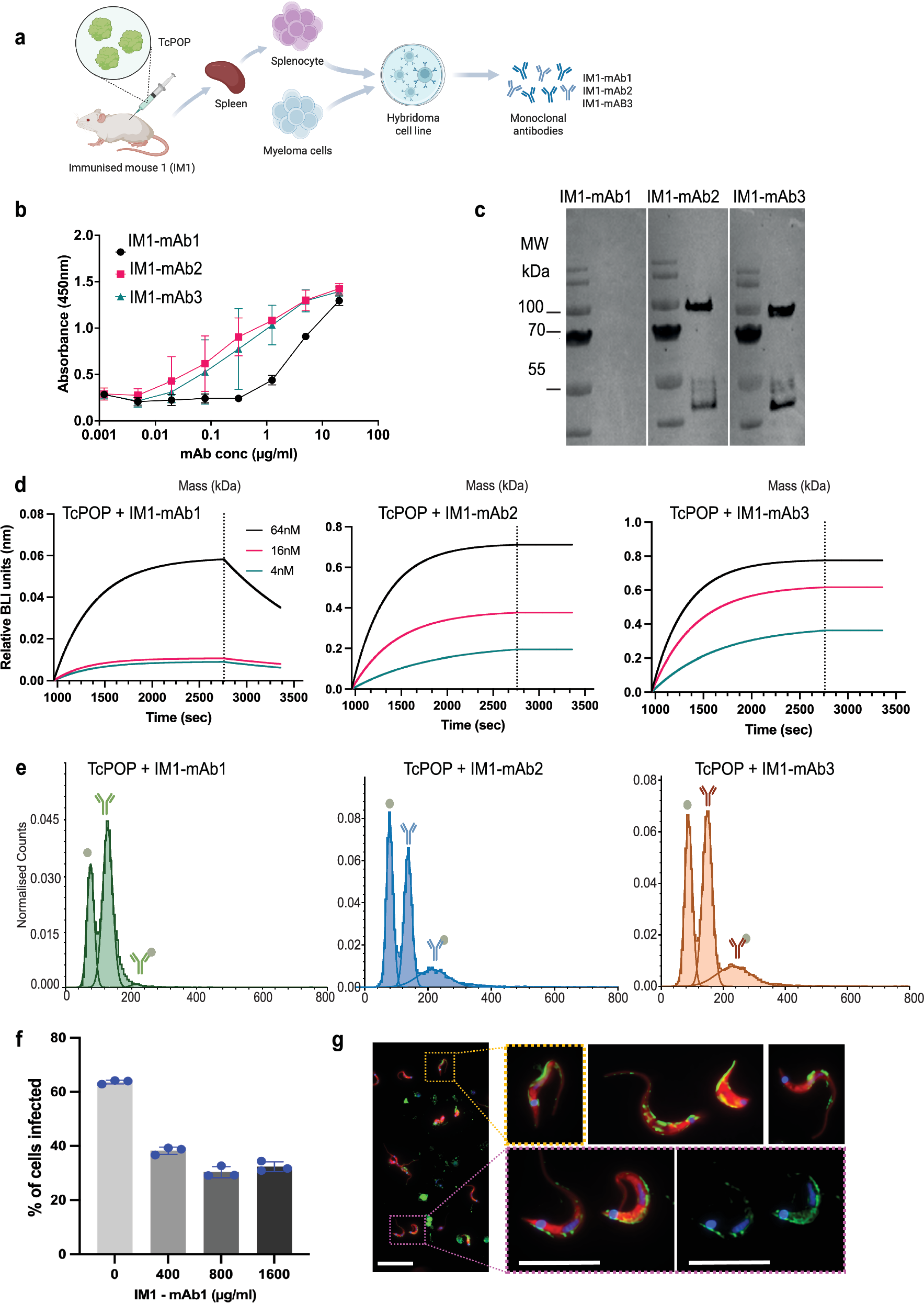
Fig. 3: Anti-TcPOP monoclonal antibody production and characterisation.
From: Cryo-EM led analysis of open and closed conformations of Chagas vaccine candidate TcPOP

a Schematic for neutralising monoclonal antibody production. Image produced with Biorender (https://BioRender.com/cc1ow7b, academic license). b ELISA testing of monoclonal antibodies from mouse 1 (IM1-mAb1, IM1-mAb2 abd IM1-mAb3) against recombinant TcPOP. mAbs concentrations were tested in the 0.001–1 µm/mL range by measuring the absorbance at 450 nm. Experiments were performed in triplicate. The data with error bars represents standard error of the mean (SEM). c Western blot analysis with the three mAbs from mouse 1, using secondary rabbit anti-mouse HRP-conjugate, verifies in vitro specificity against purified antigens. d Binding affinity of IM1-mAb1, IM1-mAb2 and IM1-mAb3 to TcPOP by biolayer interferometry (BLI). The association and dissociation of the response curves are shown. The black, red and green lines represent the fitted curves based on the experimental data. Equilibrium dissociation constants (Kd) are shown and colour-coded e Mass photometry analysis of complex formation between TcPOP andIM1-mAb1 (green), IM1-mAb2 (blue), or IM1-mAb3 (orange). f Assessment of the blocking effect on trypomastigote infections. Trypomastigotes were exposed to the indicated concentration of M1-mAb1 in DMEM for 4 h, followed by an infection challenge in vitro using COLO-N680 cells. The percentage of infected cells was determined 72 h post-infection. Data are presented as mean ± SD from three independent biological replicates with two technical replicates per group, and statistical significance was assessed using ordinary one-way ANOVA test followed by Dunnett’s comparisons test (P < 0.05). g Representative images from live-binding assays where freshly isolated trypomastigotes were incubated with 1000 µg/ml of IM1-mAb1 in DMEM prior to fixation. Then parasites were blocked and stained with anti-mouse IgG-AF448 to determine the binding site for the antibodies. Superficial binding across the flagellum line was the most common pattern observed (see Supplementary Movie 3.mov). All the microscopy experiments shown in this figure were performed independently three times. Scale bars from left to right = 20, 10, and 10 µm, respectively.