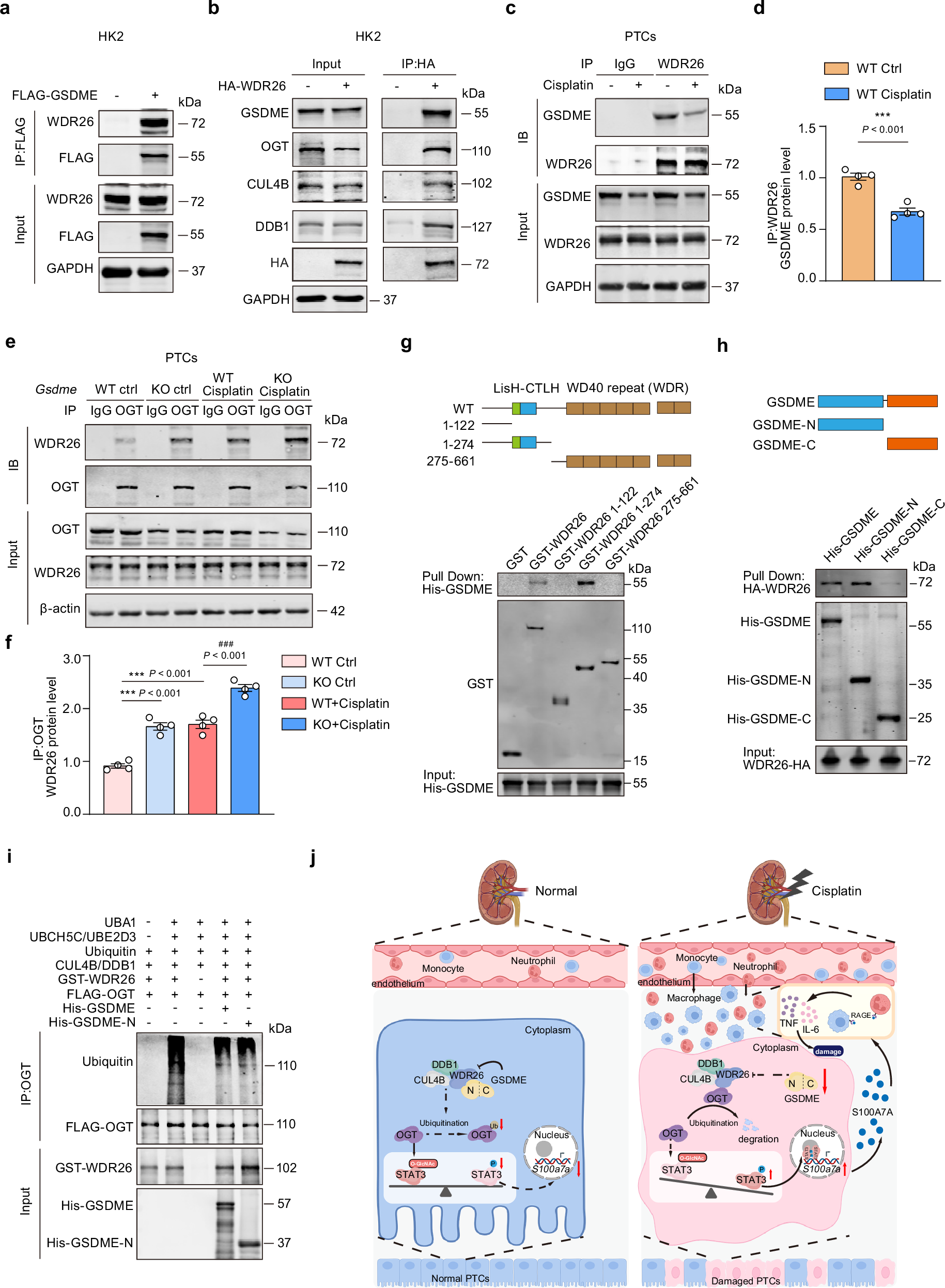
Fig. 9: GSDME interacts with WDR26 and inhibits CUL4B-DDB1-WDR26 complex mediated OGT ubiquitination and degradation.

a Co-IP assay examining the interaction between endogenous WDR26 and FLAG-GSDME in HK-2 cells. b Co-IP assay examining the interactions among endogenous GSDME, OGT, CUL4B, DBB1, and HA-WDR26 in HK-2 cells. c Co-IP assay examining the interaction between endogenous WDR26 and GSDME in primary WT PTCs treated with or without cisplatin. d Densitometric quantification of GSDME protein levels from experiments in panel (c) (n = 4 biological replicates). e Co-IP assay examining the interaction between endogenous OGT and WDR26 in primary WT and Gsdme-KO PTCs with or without cisplatin treatment. f Densitometric quantification of WDR26 protein levels from experiments in panel (e) (n = 4 biological replicates). g GST pull-down assay examining the direct interaction between GST-WDR26 (1-274) and His-GSDME. h Whole-cell lysates from HEK-293T cells transfected with HA-WDR26 were incubated with purified His-tagged proteins. His pull-down assay was utilized to examine the direct interaction between HA-WDR26 and His-GSDME-N. i In vitro ubiquitination assay: Recombinant FLAG-OGT protein was incubated with recombinant CUL4B, DDB1 protein, ubiquitin, E1 (UBA1), E2 (UBCH5C/UBE2D3), Mg2+ and ATP, with or without GST-WDR26, His-GSDME, His-GSDME-N. Samples were analyzed by Western blotting. j Schematic illustration of the proposed role of GSDME in PTCs and its mechanism in promoting the pro-inflammatory response during cisplatin-induced nephrotoxicity. The illustration elements were created in BioRender. Chen, Q. (2025) https://BioRender.com/k19218v. The results in (a, b, g, h, i) are representative of three independent experiments. Data were expressed as means ± SEM. ***P < 0.001 versus WT Ctrl group. ###P < 0.001 versus WT Cisplatin group. P-values were determined by Student’s two-tailed t-test in (d) and one-way ANOVA (with LSD post hoc test) in (f). Source data are provided as a Source Data file.