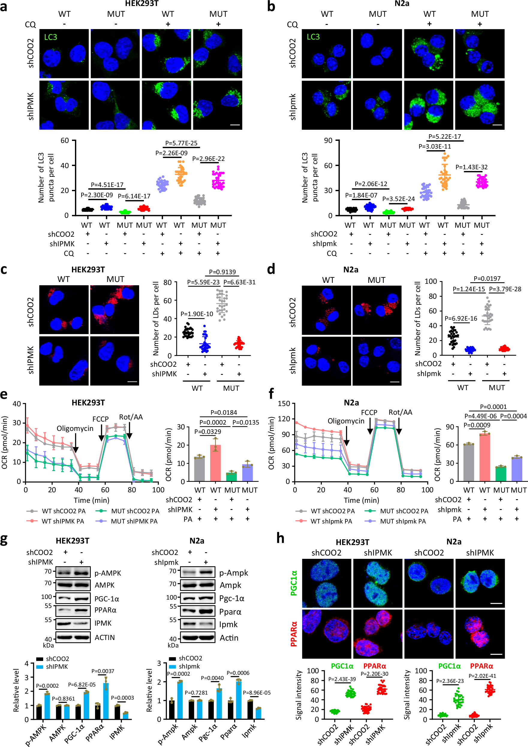
Fig. 5: IPMK contributes significantly to UFD1s phenotypes.

Representative LC3 IF staining in WT and MUT HEK293T (a) or N2a (b) cells upon IPMK knockdown, with or without CQ treatment. Quantification of LC3 puncta per cell (N = 30 cells) is shown. ShCOO2, shRNA control with scrambled sequences. Scale bar, 10 μm. Representative Nile red staining in WT and MUT HEK293T (c) and N2a (d) cells upon IPMK knockdown. Quantification of LDs per cell (N = 30 cells) is shown. Scale bar, 10 μm. FAO rate examined by OCR in WT and MUT HEK293T (e) and N2a (f) cells with or without IPMK knockdown. OCR oxygen consumption rate, PA palmitate. g Western blotting revealing p-AMPK, AMPK, PGC1-1α, PPARα, and IPMK protein levels in HEK293T and N2a cells after IPMK knockdown. p-AMPK, phosphorylated AMPK. h Representative PGC1-1α and PPARα IF images in HEK293T and N2a cells after IPMK knockdown. Quantification (N = 30 cells) of PGC1-1α (green) and PPARα (red) proteins in HEK293T and N2a cells is shown. Scale bar, 10 μm. ShCOO2, shRNA control with scrambled sequences. Data from three independent experiments are shown as mean ± SEM. P values were calculated by two-tailed Student′s t-test. Source data are provided as a Source Data file.