Fig. 1: Enzymatic reactions within condensates exhibit a time-dependent reaction rate.
From: Time-dependent catalytic activity in aging condensates

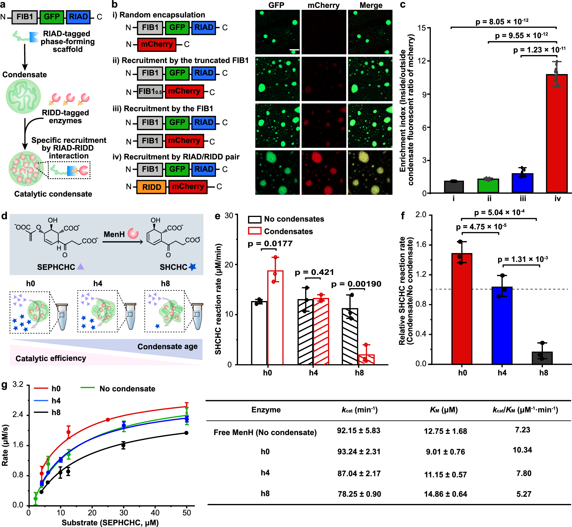
a Schematic for the design of the catalytic condensate. The phase-forming scaffold consists of the intrinsically disordered region (IDR) of fibrillarin (FIB1) responsible for liquid-liquid phase separation, a fluorescent tag (GFP) responsible for visualization, and an interaction domain (RIAD) responsible for the recruitment of cargo enzymes containing the cognate RIDD domain. b Comparison of cargo protein enrichment within condensates between different strategies. The schematic illustrates cargo protein recruitment strategies (left), including i) random encapsulation, ii and iii) attaching the cargo protein with the identical IDR region (FIB1) or truncated IDR (FIB10.5), and iv) attaching cargo protein and phase-forming scaffold with cognate interaction motifs RIDD and RIAD, respectively. Representative images of mixtures of cargo proteins and phase-forming scaffold showing the strongest enrichment of cargo protein is achieved by using strategy iv (right). Scale bar, 10 μm. c Quantification of data as in (b), showing the enrichment indexes for different strategies, defined as the fluorescence intensity of mCherry inside versus outside the condensates. Data are represented as mean ± SD from 10 fields (n = 10) from three independent experiments (≥ 100 condensates). d Schematic diagram depicting the MenH catalyzed reaction. The enzymatic activity of the catalytic condensates with different ages (hn, n hours after condensate formation) was determined, respectively. e Comparison of SHCHC reaction rates in condensates at varying ages. For each age, the enzyme system was incubated for equivalent durations and contained an equal amount of enzymes serving as a control. f Comparison of relative reaction rates. The normalized reaction rates were calculated as the ratio of reaction rates between the condensate and the corresponding control system. The gray dashed line serves as a visual indicator where a relative reaction rate of 1 suggests comparable reaction rates between the condensate and the control. g Comparison of enzyme kinetic between catalytic condensates at various ages, yielding kcat and KM reported in the right table. For e–g, data are represented as mean ± SD from three independent experiments (n = 3). Source data are provided as a Source Data file.